波点音乐|每天一款产品分析






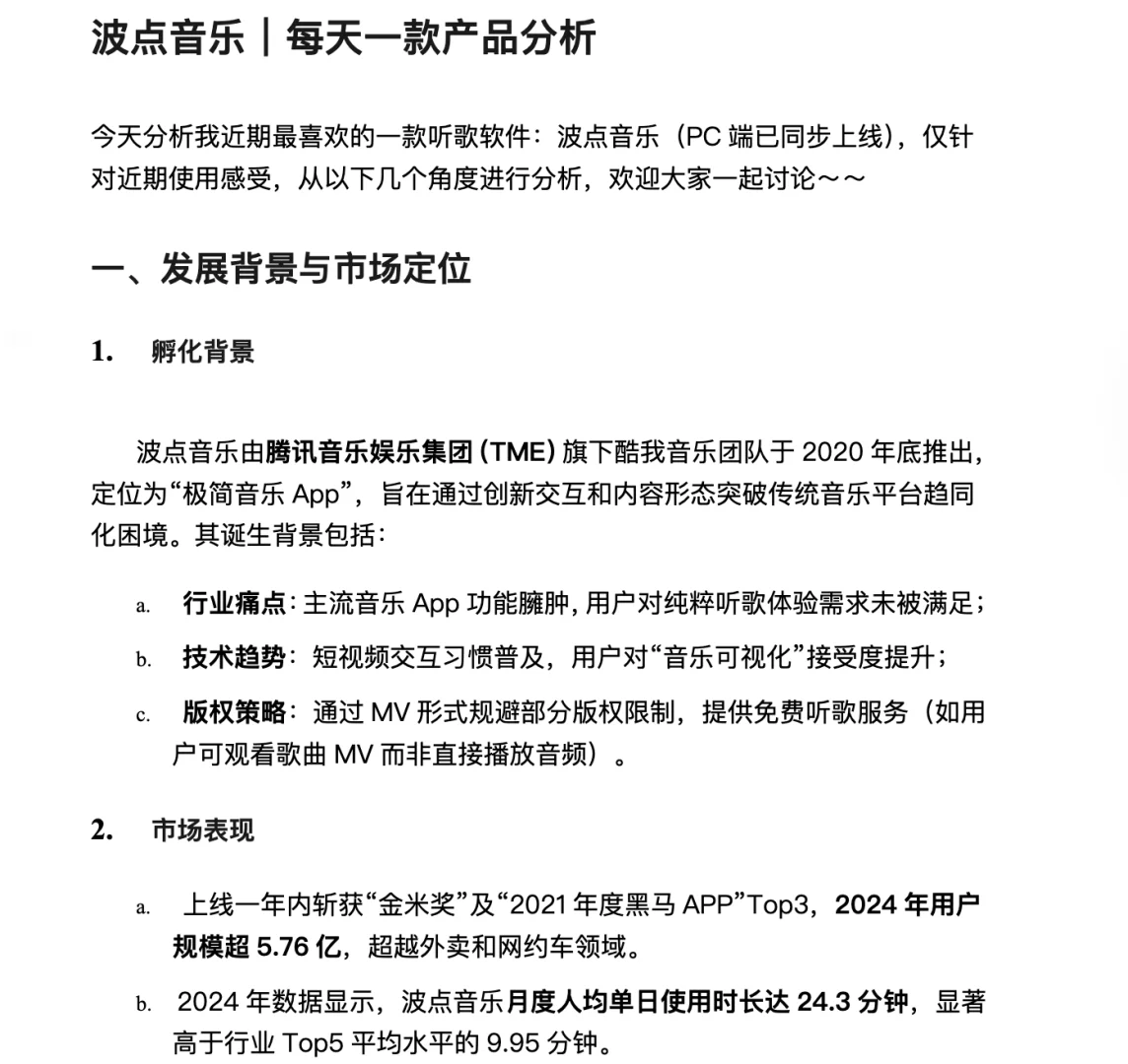
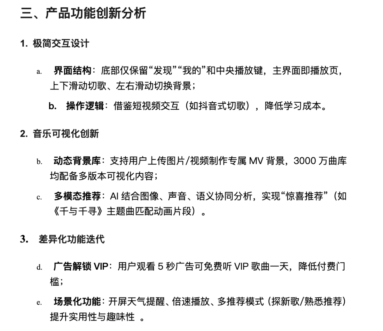
哈喽~今天分析我近期最喜欢的一款听歌软件:波点音乐(有PC端),从以下几个角度粗浅分析,欢迎大家一起讨论~~\n一、发展背景与市场定位\n1.孵化背景\na.波点音乐由腾讯音乐娱乐集团(TME)旗下酷我音乐团队于2020年底推出,定位为“极简音乐App”,旨在通过创新交互和内容形态突破传统音乐平台趋同化困境。其诞生背景包括:行业痛点:主流音乐App功能臃肿,用户对纯粹听歌体验需求未被满足;\nb.技术趋势:短视频交互习惯普及,用户对“音乐可视化”接受度提升;\nc.版权策略:通过MV形式规避部分版权限制,提供免费听歌服务(如用户可观看歌曲MV而非直接播放音频)。\n \n二、目标用户群体\n1.核心用户画像\na.年龄层:95后、00后(Z世代),占比超70%;\nb.行为特征:追求个性化表达、情绪共鸣与轻量化体验,反感功能冗余;\nc.典型场景:学习/工作背景音乐、情绪调节、社交分享。\n2.用户粘性驱动因素\na.情绪价值:通过“话题广场”(如“刚失恋听什么歌”)构建情感连接,以音乐作为情绪出口;\nb.参与感:用户可自制歌曲背景MV,内容通过审核后展示给所有听众,形成UGC创作闭环。\n \n三、产品功能创新分析\n1.极简交互\na.界面结构:底部仅保留“发现”“我的”和中央播放键,主界面即播放页,上下滑动切歌、左右滑动切换背景;\nb.操作逻辑:借鉴短视频交互(如抖音式切歌),降低学习成本。\n2.音乐可视化\na.动态背景库:支持用户上传图片/视频制作专属MV背景,3000万曲库均配备多版本可视化内容;\nb.多模态推荐:AI结合图像、声音、语义协同分析,实现“惊喜推荐”(如《千与千寻》主题曲匹配动画片段)。\n3.差异化功能\na.广告解锁VIP:用户观看5秒广告可免费听VIP歌曲一天,降低付费门槛;\nb.场景化功能:开屏天气提醒、倍速播放、多推荐模式(探新歌/熟悉推荐)提升实用性与趣味性 。\n四、竞品差异(见图)\n五、商业变现模式\n1.混合变现策略\na.IAA(广告变现,主要营收来源):激励广告:用户通过观看广告解锁VIP歌曲或延长免费时长;\ni.信息流广告:在“发现”页穿插品牌内容,适配年轻用户偏好。\nb.IAP(内购订阅):大会员服务(18元/月):去广告、高品质音质、专属背景库 ;\ni.虚拟礼物:用户可购买道具打赏优质UGC内容创作者。\n2.成本控制优势\na.版权成本低\nb.运营效率高\n六、挑战与未来展望\n1.风险与争议\na.版权合规性\nb.同质化质疑\n2.增长机会\na.技术深化\nb.场景拓展\n#产品经理 #产品思维 #产品分析 #APP分享
夜雨聆风
