
安卓6000套APP源码合集
安卓6000套APP源码合集 android安卓源码6000套app源代码大全 6000套安卓APP源码合集来啦✨ 资料库超全整理,涵盖各种实用功能模块~ 开发者的效率神器,轻松参考调用💻 分类清晰查找方便,新手也能快速上手👩 💻 无论是学...

安卓6000套APP源码合集 android安卓源码6000套app源代码大全 6000套安卓APP源码合集来啦✨ 资料库超全整理,涵盖各种实用功能模块~ 开发者的效率神器,轻松参考调用💻 分类清晰查找方便,新手也能快速上手👩 💻 无论是学...

入驻平台 专业被埋没的日子该结束了! 新平台急需100名心理咨询师,——千舟咨询敞开大门!!#心理咨询 #咨询 #你倾诉我倾听 #入驻小红书 #我们需要你 #一站式平台 #行业新风口 #招募令 #创业新篇章 #加入我们的团队

土地利用现状图,代做需要的咨询 软件基础扎实。各类行政区划矢量数据,专题图出图、研究区区位概况图,土地利用现状图,土地利用矩阵/变化,DEM地形数据,高程、坡度、坡向分析图,克里金插值,莫兰指数。选址分析/适宜性评价,NDVI和植被等#GI...

有什么软件可以咨询一下 本人有很多一些问题,这些问题已经有点打扰我学业 今年二月份,我跟我的学院老师发生了一点争吵,原因是因为我有个同学他生病了,然后因为他没有老师的微信,就要求我去跟老师说一下,然后呢我就给老师发信息他不来这节课啥时候补上...

安卓游戏源码app项目含教程送开发工具 安卓应用程序游戏源代码android程序源码app项目含教程送开发工具 发现一个安卓开发者的宝藏资源库![✨]偶然挖到这套完整的安卓应用游戏源代码+开发工具套装从基础到进阶的实战项目都有详细教程连环境...

科研抄作业1⃣2⃣款插件~Zotero已超神 Zotero Connector: Zotero 官方提供的浏览器扩展,负责从网页抓取文献Zotero IF :显示影响因子、分区Zotero PDF Translate :文献翻译Jasmin...

不愧是AI届Vlog脚本扛霸子❗️❗️❗️ 当你想记录和心仪的ta的点点滴滴🧑🤝🧑…当你想给ta准备一份视频惊喜礼物🎁…当你想要准备一个Vlog来发个朋友圈炫技✨….但是!这一切的一切却不知该如何下手...

Database Assit成功上架谷歌插件商店啦! 喜讯通知:Database Assit成功上架谷歌插件商店啦,大家可以直接在谷歌插件商店下载安装啦!

奇问,测测, 奇问测测达人一切入驻问题#心理咨询师 #测测 #一起来探讨

定制V软件源小白搭建教程系列一 已经准备好整个系列教程,从0-1搭建到赚取收益,每一步我都会讲到,教程里面有使用到的插件都可以找我要哈。下篇文章会讲解怎么上传ipa包,也会更新怎么制作自己的ipa包。#软件开发 #安装教程 #定制v #软件...

分享五种华为主题插件|附安装教程 #华为主题 #鸿蒙系统桌面布局 #华为主题插件 #华为插件 #荣耀主题 #华为手机插件

大学生在线建模,白菜价,欢迎咨询 大学生在线建模,渲染,展板代做,童叟无欺,白菜价,接学生作业建模等,支持各种软件,欢迎咨询。支持犀牛,zbrush,Blender,C4D,keyshot,3dmax,Cad等各种二维三维软件,诚信可靠,价...

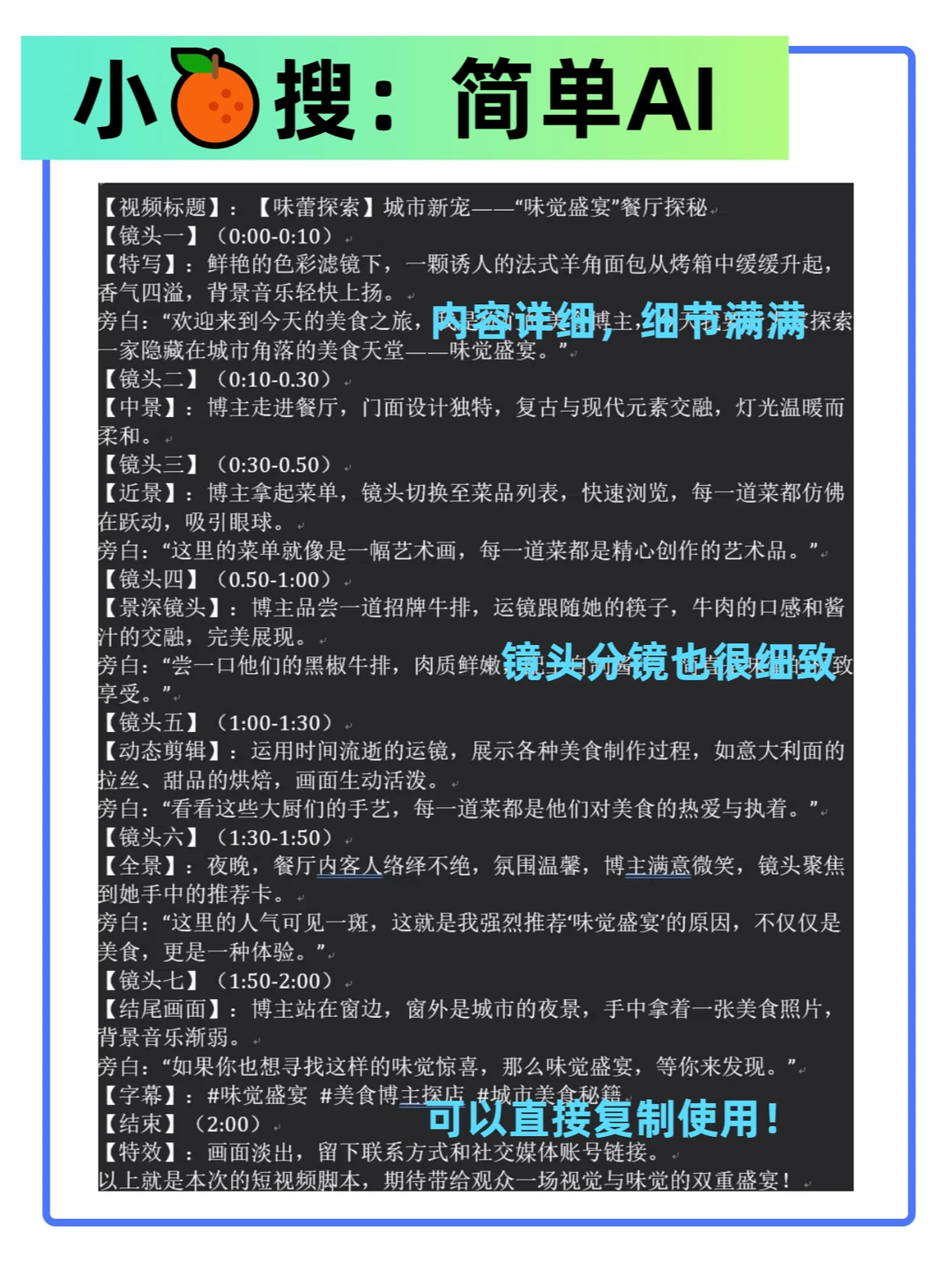
救命!都2024了,还有人纯纯靠自己写脚本吗 看着身边的同事天天按时下班,还只会闷头苦卷吗?看着别的博主做自媒体副业月入好几k,好几w,还只会眼红吗 ?自媒体拍摄脚本、分镜头脚本啥的都能用【简单AI】辅助,真的很适合想做短视频运营的同学,自...

IOS|小红书8.44.1内置插件 多开去水印 小红书刷到好看的壁纸和照片时都想下载保存到手机里,但是在小红书保存的内容都会附带上小红书的水印,很让人头疼; 这次分享的内容是一款去掉恼人的水印以及弹窗广告纯净版小红书。设置里面双指划出哟!软...

CATIA EKL脚本了解一下

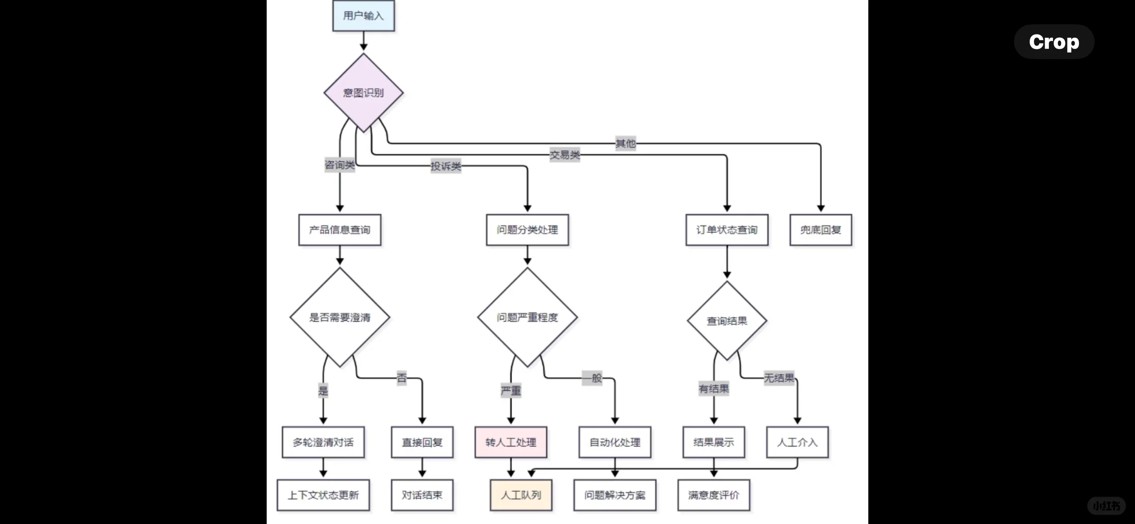
连夜加班 给大客户交付的AI智能客服系统 智能客服/用户咨询处理系统的整体架构与决策流程,多模块协同的智能客服系统的核心处理链路,涉及 NLU 意图识别、任务路由、对话管理、自动化处理与人工兜底等1. 意图识别(NLU Pipeline)用...

安卓源码app源代码大全6000套and 宝子们!搞安卓开发的谁懂啊,找源码真的太费时间了~这套6000套app源代码大全简直是开发者的宝藏库,各种类型的android应用源码都有,从基础功能到复杂项目,覆盖面超全✨ 最实用的是源码质量都很...

🔥PR必备插件合集❗❗❗拿走不谢~ #视频剪辑 #Pr剪辑 #pr #pr插件 #pr教程 #剪辑 #短视频剪辑 #影视剪辑 #教程 #插件合集 #ae