文档
办公文件
生活文档
学习资料
当前位置:
首页
>
文档
>2024年4时政热点试题及答案_26吉林考备考资料包_03吉林时政-省情省况-工作报告更至12月_全国时政全国时政热点(持续更新)_24-26年时政_2024时政_24年04月
2024年4时政热点试题及答案_26吉林考备考资料包_03吉林时政-省情省况-工作报告更至12月_全国时政全国时政热点(持续更新)_24-26年时政_2024时政_24年04月
2026-04-11 05:17:18
2026-02-05 22:18:31
文档预览
文档信息
文档格式
pdf
文档大小
1.777 MB
文档页数
16 页
上传时间
2026-02-05 22:18:31
下载文档
文档内容
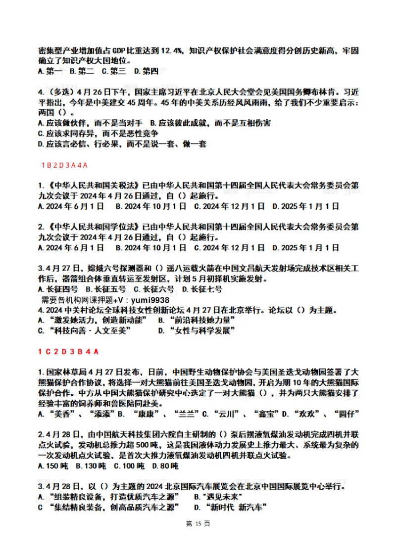
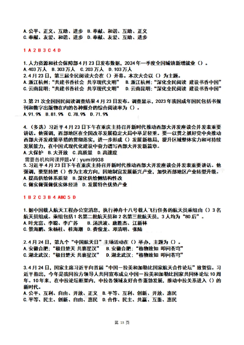
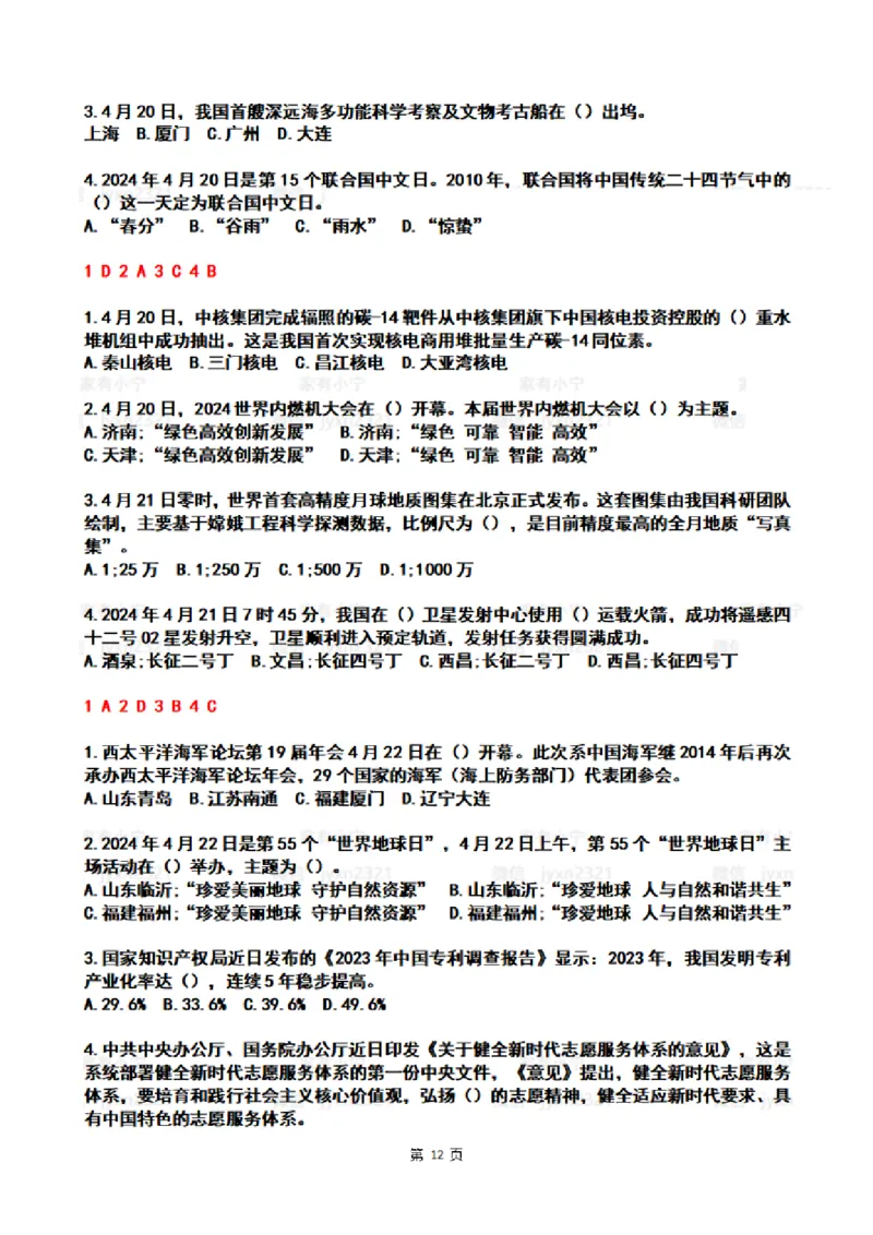
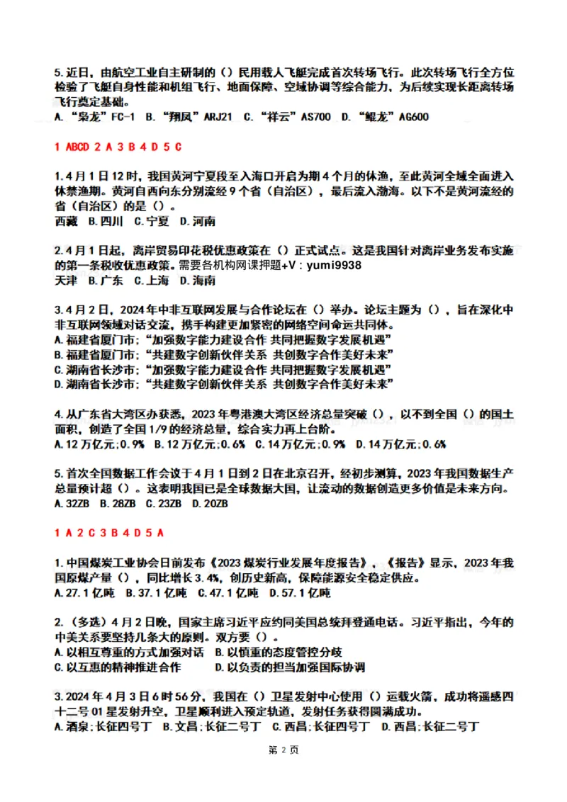
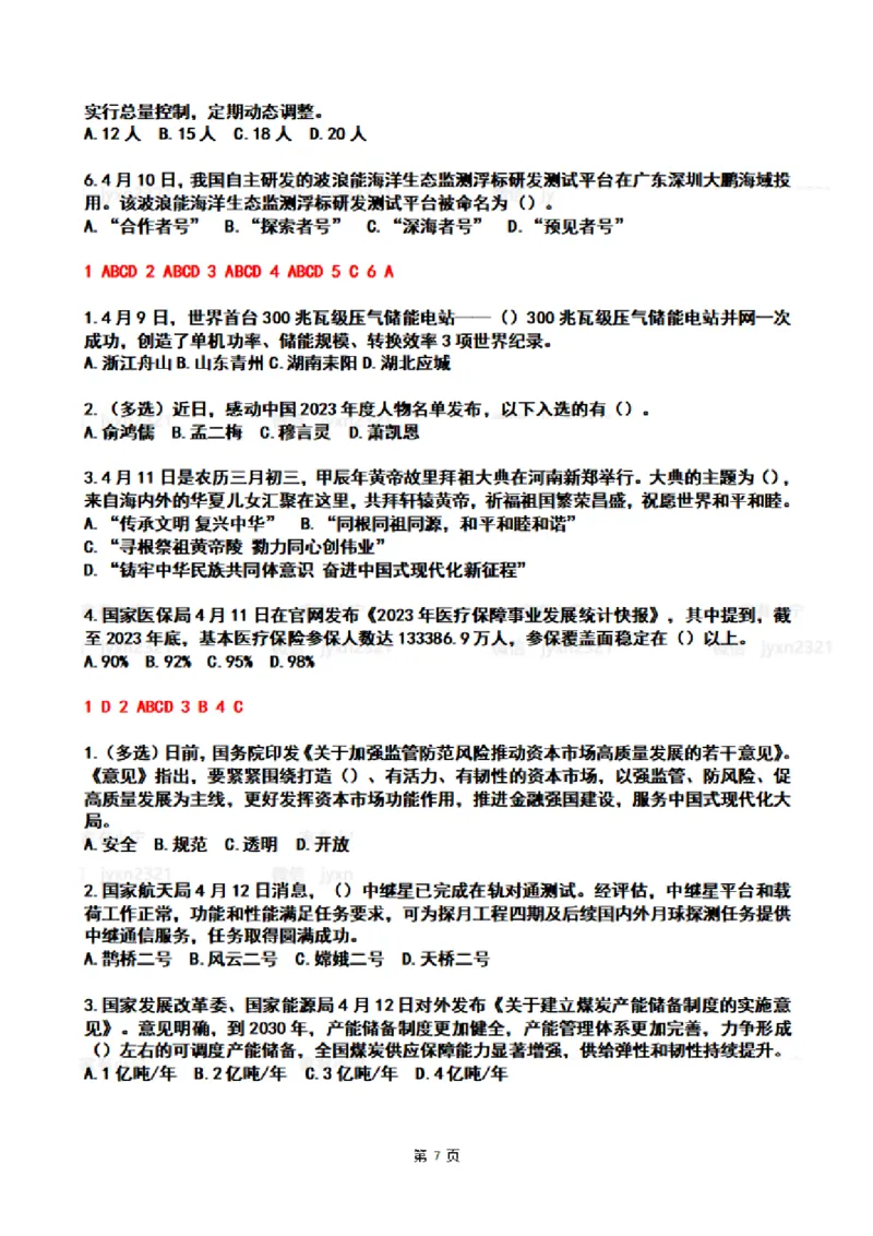
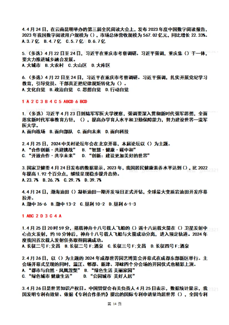
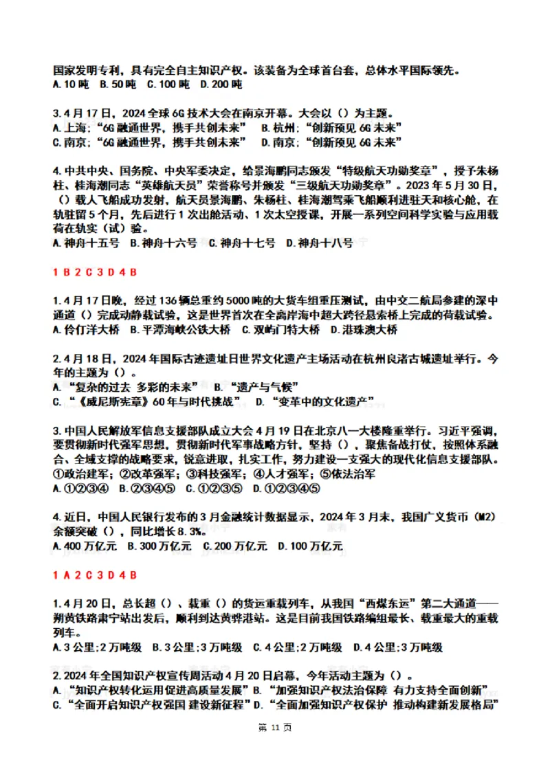
需要各机构网课押题+V:yumi9938需要各机构网课押题+V:yumi9938需要各机构网课押题+V:yumi9938需要各机构网课押题+V:yumi9938需要各机构网课押题+V:yumi9938需要各机构网课押题+V:yumi99381 B 2 D 3 A 4 A 需要各机构网课押题+V:yumi9938
本文档来自网络内容,如有侵犯您的权益请联系我们删除,联系邮箱:wyl860211@qq.com。
上一篇
专题二尺规作图学案(含答案)2025年中考数学人教版一轮复习_2数学总复习_2025中考复习资料_2025年人教版中考数学一轮复习学案(含答案)
下一篇
2013年广西南宁市中考历史试卷及解析_中考真题_6.历史中考真题2015-2024年_地区卷_广西省_南宁中考历史11-22
最新文档
高中英语语法复习代词讲解与练习(含答案)_03高考英语_新高考复习资料_2023年新高考资料_专项复习_2023年高中英语语法复习语法单项讲解与练习学案(含答案)
高中英语第一轮复习:名词_03高考英语_新高考复习资料_2023年新高考资料_一轮复习_高中英语第一轮复习知识点教案
高中英语2025届一轮复习讲义(人教版)选择性必修第四册:UNIT3 SEAEXPLORATION(教师版)_03高考英语_2025年新高考资料_一轮复习_2025年高考英语一轮复习要点突破课件+学案+练习(完结)
核心素养目标2.1.2认识一元二次方程教学设计_9上-北师大版初中数学_01课件+教案核心素养目标_教案
高中英语2025届一轮复习讲义(人教版)选择性必修第二册:UNIT1SCIENCEANDSCIENTISTS(学生版)_03高考英语_2025年新高考资料_一轮复习
核心素养目标1.3勾股定理的应用教学设计_8上-北师大版初中数学_旧版_01课件+教案核心素养目标_教案
高中英语2025届一轮复习讲义(人教版)选择性必修第三册:UNIT1ART(学生版)_03高考英语_2025年新高考资料_一轮复习_2025年高考英语一轮复习要点突破课件+学案+练习(完结)
核心素养目标1.2.3矩形的性质与判定教学设计_9上-北师大版初中数学_01课件+教案核心素养目标_教案
高中英语2025届一轮复习讲义(人教版)必修第三册:UNIT2 MORALSANDVIRTUES(教师版)_03高考英语_2025年新高考资料_一轮复习_2025年高考英语一轮复习要点突破课件+学案+练习(完结)
高中英语2025届一轮复习讲义(人教版)必修第三册:UNIT1FESTIVALSANDCELEBRATIONS(学生版)_03高考英语_2025年新高考资料_一轮复习_2025年高考英语一轮复习要点突破课件+学案+练习(完结)
热门文档
高中英语2025届一轮复习讲义(人教版)必修第一册:UNIT4 NATURALDISASTERS(教师版)_03高考英语_2025年新高考资料_一轮复习_2025年高考英语一轮复习要点突破课件+学案+练习(完结)
高中英语2025届一轮复习讲义(人教版)必修一第一册UNIT2 TRAVELLINGAROUND(教师版)_03高考英语_2025年新高考资料_一轮复习_2025年高考英语一轮复习要点突破课件+学案+练习(完结)
高中英语2025届一轮复习练习(人教版)选择性必修第四册:UNIT5LAUNCHINGYOURCAREER_03高考英语_2025年新高考资料_一轮复习_2025年高考英语一轮复习要点突破课件+学案+练习(完结)
高中英语2025届一轮复习练习(人教版)选择性必修第四册:UNIT1SCIENCEFICTION(含解析)_03高考英语_2025年新高考资料_一轮复习_2025年高考英语一轮复习要点突破课件+学案+练习(完结)
高中英语2025届一轮复习练习(人教版)选择性必修第二册:UNIT5FIRSTAID_03高考英语_2025年新高考资料_一轮复习_2025年高考英语一轮复习要点突破课件+学案+练习(完结)
高中英语2025届一轮复习练习(人教版)选择性必修第二册:UNIT4JOURNEYACROSSAVASTLAND(含解析)_03高考英语_2025年新高考资料_一轮复习
高中英语2025届一轮复习练习(人教版)选择性必修第三册:UNIT5POEMS_03高考英语_2025年新高考资料_一轮复习_2025年高考英语一轮复习要点突破课件+学案+练习(完结)
高中英语2025届一轮复习练习(人教版)选择性必修第三册:UNIT1ART(含解析)_03高考英语_2025年新高考资料_一轮复习_2025年高考英语一轮复习要点突破课件+学案+练习(完结)
高中英语2025届一轮复习练习(人教版)选择性必修第一册:UNIT2LOOKINGINTOTHEFUTURE(含解析)_03高考英语_2025年新高考资料_一轮复习
高中英语2025届一轮复习练习(人教版)必修第二册:UNIT4HISTORYANDTRADITIONS(含解析)_03高考英语_2025年新高考资料_一轮复习_2025年高考英语一轮复习要点突破课件+学案+练习(完结)
随机文档
高中英语2025届一轮复习练习(人教版)必修第二册:UNIT3THEINTERNET(含解析)_03高考英语_2025年新高考资料_一轮复习_2025年高考英语一轮复习要点突破课件+学案+练习(完结)
高中英语2025届一轮复习练习(人教版)必修第三册:UNIT3DIVERSECULTURES(含解析)_03高考英语_2025年新高考资料_一轮复习_2025年高考英语一轮复习要点突破课件+学案+练习(完结)
高中英语2025届一轮复习练习(人教版)必修第一册:UNIT3SPORTSANDFITNESS(含解析)_03高考英语_2025年新高考资料_一轮复习_2025年高考英语一轮复习要点突破课件+学案+练习(完结)
高中历史《选择性必修3》综合复习知识清单_07高考历史_2025年新高考资料_一轮复习_2025高考历史一轮综合复习知识清单(完结)
高中历史《选择性必修2》综合复习知识清单_07高考历史_2025年新高考资料_一轮复习_2025高考历史一轮综合复习知识清单(完结)
高中历史《选择性必修1》综合复习知识清单_07高考历史_2025年新高考资料_一轮复习_2025高考历史一轮综合复习知识清单(完结)
高中历史《中外历史纲要(下)》综合复习知识清单_07高考历史_2025年新高考资料_一轮复习_2025高考历史一轮综合复习知识清单(完结)
高中历史《中外历史纲要(上)》综合复习知识清单_07高考历史_2025年新高考资料_一轮复习_2025高考历史一轮综合复习知识清单(完结)
高三阶段检测答题卡(历史)_07高考历史_历史高考模拟题_新高考_2023年_江苏省无锡市江阴市普通高中2022-2023学年高三上学期阶段测试(期末)历史试卷
高三阶段检测答题卡(历史)_07高考历史_历史高考模拟题_新高考_2023年_2023江苏省无锡市江阴市普通高中高三上学期阶段测试历史_2023江苏省无锡市江阴市普通高中高三上学期阶段测试历史