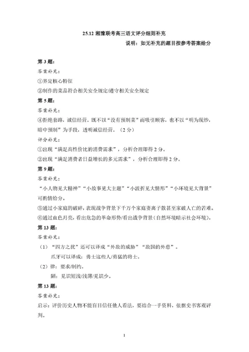
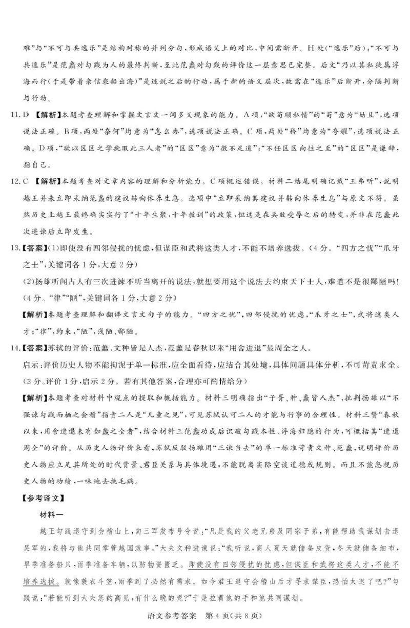
文档
办公文件
生活文档
学习资料
当前位置:
首页
>
文档
>湘豫名校联考2025-2026学年高三上学期12月月考语文答案_2025年12月_251225河南省湘豫名校联考2025年12月高三上学期质量检测(全科)
湘豫名校联考2025-2026学年高三上学期12月月考语文答案_2025年12月_251225河南省湘豫名校联考2025年12月高三上学期质量检测(全科)
2026-03-22 09:31:14
2026-02-09 00:10:42
文档预览
文档信息
文档格式
pdf
文档大小
2.979 MB
文档页数
10 页
上传时间
2026-02-09 00:10:42
下载文档
本文档来自网络内容,如有侵犯您的权益请联系我们删除,联系邮箱:wyl860211@qq.com。
上一篇
化学答案_2024届河南省周口市项城市第三高级中学高三上学期第三次段考_河南省周口市项城市第三高级中学2024届高三上学期第三次段考化学
下一篇
辽宁省七校协作体2025-2026学年高三上学期11月期中联考政治试题_251112辽宁省七校协作体2025-2026学年高三上学期11月期中联考(全科)
最新文档
1112六年级英语(北京版)UNIT+EIGHT+REVISION(1)-3任务单_26春四年级上下册人教版_四上英语合集人教版PEP英语四年级上册新教材(教学视频+课件+动画+音频+练习+教案)_17练习资料
八年级英语期中模拟卷(全解全析)(广州专用)_2026沪教牛津版英语_八年级英语期中模拟卷(广州专用,沪教牛津版八上Units1~4)-:2024-2025学年初中上学期期中模拟考试
1112五年级英语(北京版)UNIT+8++REVISION(1)-4课后练习_26春四年级上下册人教版_四上英语合集人教版PEP英语四年级上册新教材(教学视频+课件+动画+音频+练习+教案)_17练习资料_练习题
1112五年级英语(北京版)UNIT+8++REVISION(1)-3学习任务单_26春四年级上下册人教版_四上英语合集人教版PEP英语四年级上册新教材(教学视频+课件+动画+音频+练习+教案)_17练习资料
八年级英语期中模拟卷(全解全析)(南京专用)_2026沪教牛津版英语_八年级英语期中模拟卷(南京专用,牛津译林版八上Units1~4)-:2024-2025学年初中上学期期中模拟考试
1112五年级英语(人教版)Unit+4+Shopping+Day+(第六课时)-4练习题_26春四年级上下册人教版_四上英语合集人教版PEP英语四年级上册新教材(教学视频+课件+动画+音频+练习+教案)_17练习资料
1112五年级英语(人教版)Unit+4+Shopping+Day+(第六课时)-3学习任务单_26春四年级上下册人教版_四上英语合集人教版PEP英语四年级上册新教材(教学视频+课件+动画+音频+练习+教案)
八年级英语期中模拟卷(全解全析)(上海专用)_2026沪教牛津版英语_八年级英语期中模拟卷(上海专用,牛津上海版八上Units1~4)-:2024-2025学年初中上学期期模拟考试
1112二年级英语(北京版)REVISION+TWO(2)-4练习题_26春四年级上下册人教版_四上英语合集人教版PEP英语四年级上册新教材(教学视频+课件+动画+音频+练习+教案)_17练习资料_《小学英语》
1112二年级英语(北京版)REVISION+TWO(2)-3学习任务单_26春四年级上下册人教版_四上英语合集人教版PEP英语四年级上册新教材(教学视频+课件+动画+音频+练习+教案)_17练习资料
热门文档
1112三年级英语(北京版)UNIT+SEVEN+WHEN+IS+THANKSGIVING+(5)-4练习题_26春四年级上下册人教版_四上英语合集人教版PEP英语四年级上册新教材(教学视频+课件+动画+音频+练习+教案)_3年级上册
八年级下册英语沪教牛津版答案_2026沪教牛津版英语_03.2英语-沪教版-上下两册
1112三年级英语(北京版)UNIT+SEVEN+WHEN+IS+THANKSGIVING+(5)-3学习任务单_26春四年级上下册人教版_四上英语合集人教版PEP英语四年级上册新教材(教学视频+课件+动画+音频+练习+教案)
1112三年级英语(人教版)Unit+5 +Clothes+第五课时-4练习题_26春四年级上下册人教版_四上英语合集人教版PEP英语四年级上册新教材(教学视频+课件+动画+音频+练习+教案)_17练习资料
1112三年级英语(人教版)Unit+5 +Clothes+第五课时-3学习任务单_26春四年级上下册人教版_四上英语合集人教版PEP英语四年级上册新教材(教学视频+课件+动画+音频+练习+教案)
1112一年级英语(北京版)REVISION+2+(2)-4练习题_26春四年级上下册人教版_四上英语合集人教版PEP英语四年级上册新教材(教学视频+课件+动画+音频+练习+教案)_17练习资料_《小学英语》
1112一年级英语(北京版)REVISION+2+(2)-3学习任务单_26春四年级上下册人教版_四上英语合集人教版PEP英语四年级上册新教材(教学视频+课件+动画+音频+练习+教案)_17练习资料_1年级上册
1111六年级英语(人教版)Unit+5+Famous+People(第一课时)-4练习题_26春四年级上下册人教版_四上英语合集人教版PEP英语四年级上册新教材(教学视频+课件+动画+音频+练习+教案)_17练习资料
1111六年级英语(人教版)Unit+5+Famous+People(第一课时)-3任务单_26春四年级上下册人教版_四上英语合集人教版PEP英语四年级上册新教材(教学视频+课件+动画+音频+练习+教案)_17练习资料
1111二年级英语(人教版)Unit+4+In+the+Community第五课时-4练习题_26春四年级上下册人教版_四上英语合集人教版PEP英语四年级上册新教材(教学视频+课件+动画+音频+练习+教案)_练习题
随机文档
1111二年级英语(人教版)Unit+4+In+the+Community第五课时-3学习任务单_26春四年级上下册人教版_四上英语合集人教版PEP英语四年级上册新教材(教学视频+课件+动画+音频+练习+教案)
1110四年级英语(北京版)UNIT+SEVEN+WHAT+IS+NATURE?(4)-4课后练习 _26春四年级上下册人教版_四上英语合集人教版PEP英语四年级上册新教材(教学视频+课件+动画+音频+练习+教案)_练习题
1110四年级英语(北京版)UNIT+SEVEN+WHAT+IS+NATURE?(4)-3学习任务单_26春四年级上下册人教版_四上英语合集人教版PEP英语四年级上册新教材(教学视频+课件+动画+音频+练习+教案)
1110四年级英语(人教版)Unit+4+Asking+for+Help(第三课时)-4练习题_26春四年级上下册人教版_四上英语合集人教版PEP英语四年级上册新教材(教学视频+课件+动画+音频+练习+教案)
1110四年级英语(人教版)Unit+4+Asking+for+Help(第三课时)-3学习任务单_26春四年级上下册人教版_四上英语合集人教版PEP英语四年级上册新教材(教学视频+课件+动画+音频+练习+教案)
1110六年级英语(北京版)UNIT+SEVEN+WHAT+ARE+THE+TWELVE+ANIMALS?(5)-4课后练习_26春四年级上下册人教版_四上英语合集人教版PEP英语四年级上册新教材(教学视频+课件+动画+音频+练习+教案)
1110六年级英语(北京版)UNIT+SEVEN+WHAT+ARE+THE+TWELVE+ANIMALS?(5)-3学习任务单_26春四年级上下册人教版_17练习资料_小学英语(预习复习资料大礼包)_《小学英语》_6年级上册_学习任务单
1110五年级英语(北京版)UNIT+SEVEN+WHAT+WILL+YOU+DO+IN+CHENGDU?(5)-4课后练习_26春四年级上下册人教版_四上英语合集人教版PEP英语四年级上册新教材(教学视频+课件+动画+音频+练习+教案)
1110五年级英语(北京版)UNIT+SEVEN+WHAT+WILL+YOU+DO+IN+CHENGDU?(5)-3学习任务单_26春四年级上下册人教版_17练习资料_小学英语(预习复习资料大礼包)_《小学英语》_5年级上册_学习任务单
1110五年级英语(人教版)Unit+4+Shopping+Day(第五课时)-4练习题_26春四年级上下册人教版_四上英语合集人教版PEP英语四年级上册新教材(教学视频+课件+动画+音频+练习+教案)_练习题