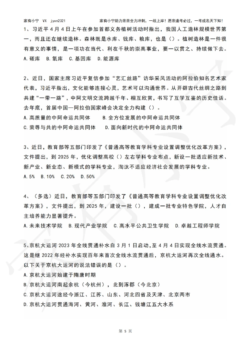
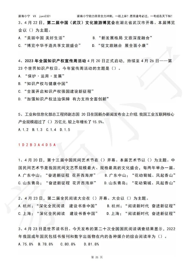
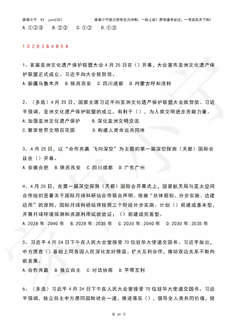
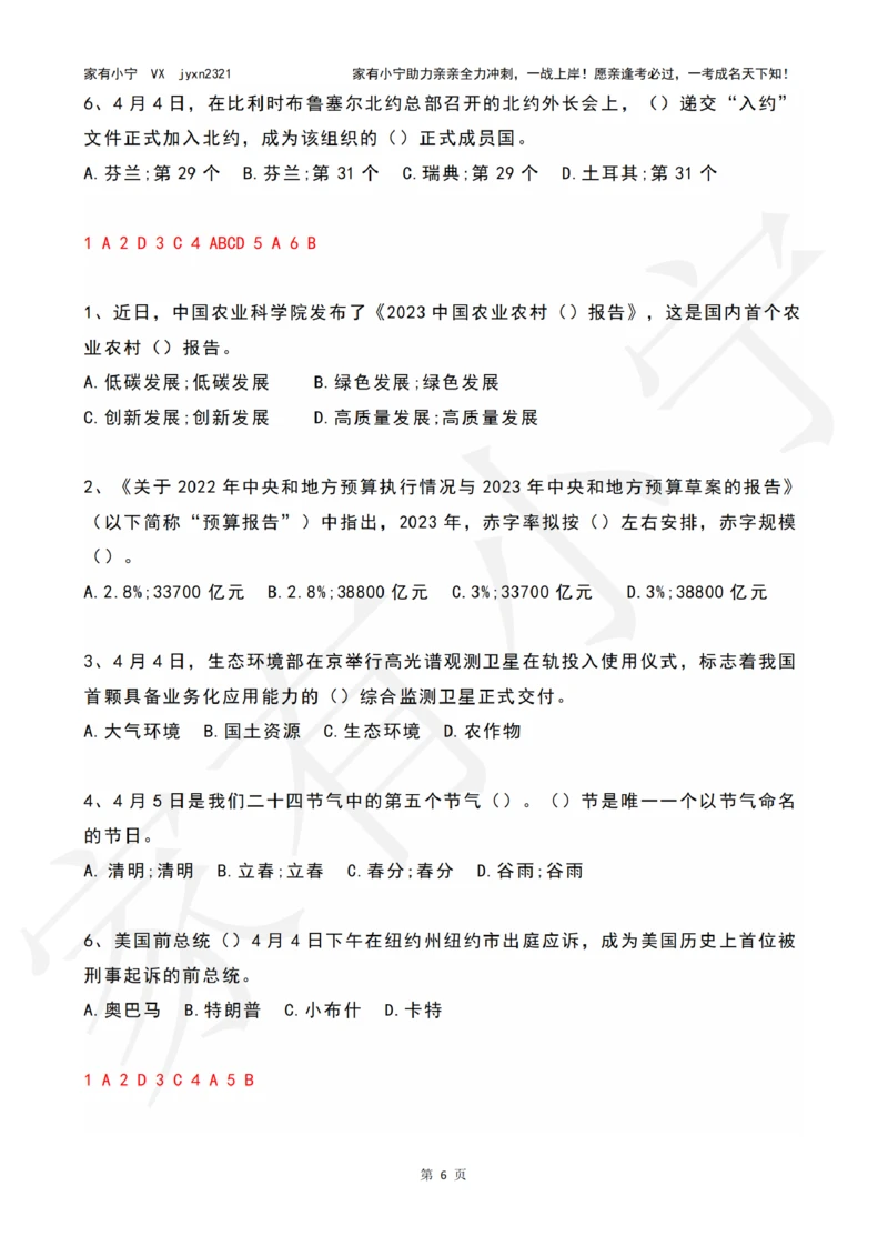
文档
办公文件
生活文档
学习资料
当前位置:
首页
>
文档
>2023年04月时政热点试题及答案_三桶油_中海油_中海油_2023年时政持续更新_2023年时政资料这里更新_04月
2023年04月时政热点试题及答案_三桶油_中海油_中海油_2023年时政持续更新_2023年时政资料这里更新_04月
2026-03-08 01:08:00
2026-01-25 00:19:35
文档预览
文档信息
文档格式
pdf
文档大小
12.351 MB
文档页数
27 页
上传时间
2026-01-25 00:19:35
下载文档
本文档来自网络内容,如有侵犯您的权益请联系我们删除,联系邮箱:wyl860211@qq.com。
上一篇
2011年高考化学试卷(山东)(解析卷)_历年高考真题合集_化学历年高考真题_新·PDF版2008-2025·高考化学真题_化学(按省份分类)2008-2025_2008-2025·(山东)化学高考真题
下一篇
2011年高考化学试卷(山东)(解析卷)_历年高考真题合集_化学历年高考真题_新·PDF版2008-2025·高考化学真题_化学(按试卷类型分类)2008-2025_自主命题卷·化学(2008-2025)(1)
最新文档
山东省泰安第一中学2025届高三上学期11月月考生物试题_A1502026各地模拟卷(超值!)_12月_241201山东省泰安第一中学2025届高三上学期11月月考
精品解析:北京市东城区2023-2024学年八年级下学期期末语文试题(解析版)(1)_北京初中期末题_C605-京七八九_B语文七八九_北京语文八下_2023-2024
2021年高考数学精选考点专项突破题集专题7.2基本不等式(学生版)_2.2025数学总复习_2023年新高考资料_一轮复习_2023新高考一轮复习讲义+课件_赠2021年新高考数学精选考点专项突破题
山东省泰安第一中学2025届高三上学期11月月考生物试题word版含解析_A1502026各地模拟卷(超值!)_12月_241201山东省泰安第一中学2025届高三上学期11月月考
精品解析:北京市东城区2023-2024学年八年级下学期期末语文试题(原卷版)(1)_北京初中期末题_C605-京七八九_B语文七八九_北京语文八下_2023-2024
精品解析:北京市东城区2023-2024学年八年级下学期期末语文试题-A4答案卷尾(1)_北京初中期末题_C605-京七八九_B语文七八九_北京语文八下_2023-2024
2021年10月23日全国事业单位联考E类《职业能力倾向测验》答案解析_26事业职测+综合_闲鱼2026事业单位职测+综合_1.职测资料包_03历年真题合集(15-25年)_E类职业能力测验15-25
山东省泰安第一中学2025届高三上学期11月月考数学试题_A1502026各地模拟卷(超值!)_12月_241201山东省泰安第一中学2025届高三上学期11月月考
2021年高考数学精选考点专项突破题集专题7.1不等式的解法(教师版含解析)_2.2025数学总复习_2023年新高考资料_一轮复习_2023新高考一轮复习讲义+课件
精品解析:北京市东城区2023-2024学年八年级下学期期末考试历史试题(解析版)(1)_北京初中期末题_C605-京七八九_B京历史七八九_北京八下历史_2023--2024
热门文档
山东省泰安第一中学2025届高三上学期11月月考数学试题word版含解析_A1502026各地模拟卷(超值!)_12月_241201山东省泰安第一中学2025届高三上学期11月月考
精品解析:北京市东城区2023-2024学年八年级下学期期末考试历史试题(原卷版)(1)_北京初中期末题_C605-京七八九_B京历史七八九_北京八下历史_2023--2024
山东省泰安第一中学2025届高三上学期11月月考地理试题_A1502026各地模拟卷(超值!)_12月_241201山东省泰安第一中学2025届高三上学期11月月考
精品解析:北京市东城区2023-2024学年八年级下学期期末考试历史试题-A4答案卷尾(1)_北京初中期末题_C605-京七八九_B京历史七八九_北京八下历史_2023--2024
山东省泰安第一中学2025届高三上学期11月月考地理试题word版含解析_A1502026各地模拟卷(超值!)_12月_241201山东省泰安第一中学2025届高三上学期11月月考
精品解析:北京市东城区2023-2024学年八年级下学期期末数学试题(解析版)(1)_北京初中期末题_C605-京七八九_B京市数学七八九_北京数学八下_2023-2024
山东省泰安第一中学2025届高三上学期11月月考历史试题_A1502026各地模拟卷(超值!)_12月_241201山东省泰安第一中学2025届高三上学期11月月考
山东省泰安第一中学2025届高三上学期11月月考历史试题word版含解析_A1502026各地模拟卷(超值!)_12月_241201山东省泰安第一中学2025届高三上学期11月月考
山东省泰安第一中学2025届高三上学期11月月考化学试题_A1502026各地模拟卷(超值!)_12月_241201山东省泰安第一中学2025届高三上学期11月月考
精品解析:北京市东城区2023-2024学年八年级下学期期末数学试题(原卷版)(1)_北京初中期末题_C605-京七八九_B京市数学七八九_北京数学八下_2023-2024
随机文档
精品解析:北京市东城区2023-2024学年八年级上学期期末语文试题(解析版)(1)_北京初中期末题_C605-京七八九_B语文七八九_北京语文八上_2023-2024
山东省泰安第一中学2025届高三上学期11月月考化学试题word版含解析_A1502026各地模拟卷(超值!)_12月_241201山东省泰安第一中学2025届高三上学期11月月考
2021年10月23日全国事业单位联考E类《职业能力倾向测验》真题_26事业职测+综合_闲鱼2026事业单位职测+综合_1.职测资料包_03历年真题合集(15-25年)_E类职业能力测验15-25_题目
精品解析:北京市东城区2023-2024学年八年级上学期期末语文试题(原卷版)(1)_北京初中期末题_C605-京七八九_B语文七八九_北京语文八上_2023-2024
2021年高考数学精选考点专项突破题集专题7.1不等式的解法(学生版)_2.2025数学总复习_2023年新高考资料_一轮复习_2023新高考一轮复习讲义+课件_学生版
精品解析:北京市东城区2023-2024学年八年级上学期期末英语试题(解析版)(1)_北京初中期末题_C605-京七八九_B京英语七八九_北京8上英语_2023-2024_北京英语8上期末
精品解析:北京市东城区2023-2024学年八年级上学期期末英语试题(原卷版)(1)_北京初中期末题_C605-京七八九_B京英语七八九_北京8上英语_2023-2024_北京英语8上期末
山东省泰安市第二中学2023-2024学年高二下学期6月月考语文试题(含答案)_A1502026各地模拟卷(超值!)_6月_2406302024山东省泰安第二中学高二下学期6月月考
精品解析:北京市东城区2023-2024学年八年级上学期期末生物试题(解析版)(1)_北京初中期末题_C605-京七八九_B京生物七八九_北京八上生物_2023-2024
山东省泰安市第二中学2023-2024学年高二下学期6月月考语文答案_A1502026各地模拟卷(超值!)_6月_2406302024山东省泰安第二中学高二下学期6月月考