文档
办公文件
生活文档
学习资料
当前位置:
首页
>
文档
>天一大联考2024-2025学年高三第一次考试地理答案(小高考)(1)_8月_240825天一小高考2024-2025学年(上)高三第一次考试
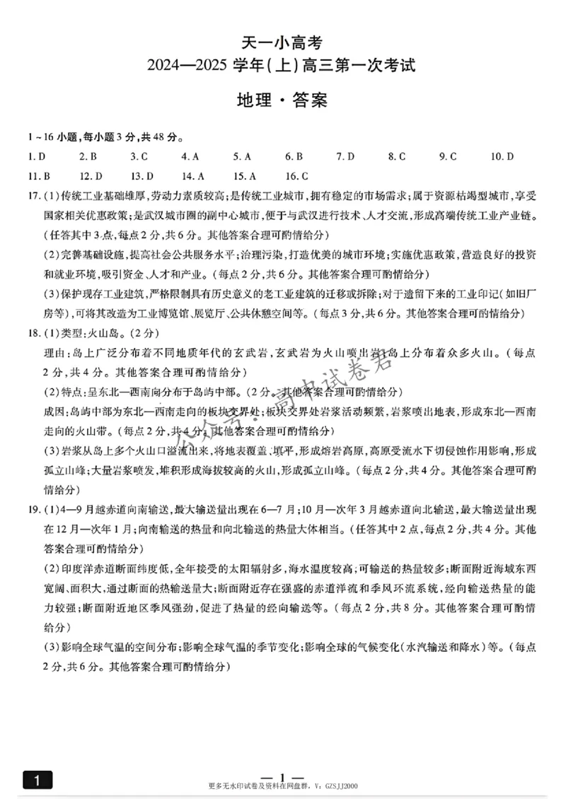
天一大联考2024-2025学年高三第一次考试地理答案(小高考)(1)_8月_240825天一小高考2024-2025学年(上)高三第一次考试
2026-03-31 09:22:09
2026-02-14 04:26:30
文档预览
文档信息
文档格式
pdf
文档大小
1.315 MB
文档页数
1 页
上传时间
2026-02-14 04:26:30
下载文档
文档内容
更多无水印试卷及资料在网盘群,V:GZSJJ2000
本文档来自网络内容,如有侵犯您的权益请联系我们删除,联系邮箱:wyl860211@qq.com。
上一篇
艺·术·设·计·类·专·业_E6-职业规划_12艺术设计专业
下一篇
天一大联考2024-2025学年高三第一次考试地理试题(小高考)(1)_8月_240825天一小高考2024-2025学年(上)高三第一次考试
最新文档
Unit4NaturaldisastersLanguagepoints作业_03高考英语_新高考复习资料_2022年新高考资料_2022年新高考英语一轮复习_2022届一轮复习(人教版)讲练结合7.23更新_必修一Unit4Naturaldisasters
Unit4NaturaldisastersGrammar作业_03高考英语_新高考复习资料_2022年新高考资料_2022年新高考英语一轮复习_2022届一轮复习(人教版)讲练结合7.23更新_必修一Unit4Naturaldisasters
Unit4JourneyAcrossaVastLand早读背诵材料清单-2024届高三英语一轮复习人教版(2019)选择性必修第二册_03高考英语_新高考复习资料_2024年新高考资料_专项复习资料_选择性必修二
Unit4JourneyAcrossaVastLand教案_03高考英语_新高考复习资料_2022年新高考资料_2022年新高考英语一轮复习_2022届一轮复习(人教版)讲练结合7.23更新
热点05我国最大沙漠实现全面锁边-2025中考地理热点·重点·难点专练(全国通用)_02中考总复习(2026版更新中)_09-地理-中考总复习_2025中考地理复习资料_热点专练
Unit4Journeyacrossavastland复习导学案-2024届高三英语一轮复习人教版(2019)选择性必修第二册_03高考英语_新高考复习资料_2024年新高考资料_一轮复习资料_选择性必修二
Unit4JourneyAcrossaVastLand作业_03高考英语_新高考复习资料_2022年新高考资料_2022年新高考英语一轮复习_2022届一轮复习(人教版)讲练结合7.23更新
Unit4Informationtechnology过关测试-2022年高考一轮英语单元复习过过过(北师大版2019)(解析版)_03高考英语_新高考复习资料_2022年新高考资料_2022年新高考英语一轮复习
Unit4Informationtechnology过关测试-2022年高考一轮英语单元复习过过过(北师大版2019)(原卷版)_03高考英语_新高考复习资料_2022年新高考资料_2022年新高考英语一轮复习
湖南省永州市第一中学2022-2023学年高三上学期元月考试政治试题_8.2025政治总复习_政治高考模拟题_新高考_2023年_湖南省永州市第一中学2022-2023学年高三上学期元月考试政治
热门文档
Unit4Informationtechnology真题模拟练-2022年高考一轮英语单元复习过过过(北师大版2019)(解析版)_03高考英语_新高考复习资料_2022年新高考资料_2022年新高考英语一轮复习
Unit4Informationtechnology真题模拟练-2022年高考一轮英语单元复习过过过(北师大版2019)(原卷版)_03高考英语_新高考复习资料_2022年新高考资料_2022年新高考英语一轮复习
湖南省怀化市2022-2023学年高三上学期期末考试政治试题_8.2025政治总复习_2023年新高考资料_3政治高考模拟题_新高考
Unit4HistoryandTraditions早读背诵材料清单-2024届高三英语一轮复习人教版(2019)必修第二册_03高考英语_新高考复习资料_2024年新高考资料_专项复习资料_必修二
Unit4HistoryandTraditions教案_03高考英语_新高考复习资料_2022年新高考资料_2022年新高考英语一轮复习_2022届一轮复习(人教版)讲练结合7.23更新_必修二Unit4HistoryandTraditions
湖北省黄冈市2022-2023学年高三上学期9月调研考试政治试题_8.2025政治总复习_2023年新高考资料_3政治高考模拟题_新高考_湖北省黄冈市23届高三上学期9月调研考试政治含答案
Unit4HistoryandTraditions作业_03高考英语_新高考复习资料_2022年新高考资料_2022年新高考英语一轮复习_2022届一轮复习(人教版)讲练结合7.23更新_必修二Unit4HistoryandTraditions
湖北省部分重点中学高三10月联考政治试题_8.2025政治总复习_2023年新高考资料_3政治高考模拟题_新高考_2023湖北省部分重点中学高三上学期10月联考政治
Unit4BodyLanguage早读材料知识清单-2024届高三英语一轮复习人教版(2019)选择性必修第一册_03高考英语_新高考复习资料_2024年新高考资料_专项复习资料_选择性必修一
Unit4BodyLanguage教案_03高考英语_新高考复习资料_2022年新高考资料_2022年新高考英语一轮复习_2022届一轮复习(人教版)讲练结合7.23更新_选择性必修一Unit4BodyLanguage
随机文档
湖北省荆荆宜三校2022-2023学年高三上学期10月联考政治试题_8.2025政治总复习_2023年新高考资料_3政治高考模拟题_新高考_2023湖北省荆荆宜三校高三上学期10月联考政治
Unit4Bodylanguage复习导学案-2024届高三英语一轮复习人教版(2019)选择性必修第一册_03高考英语_新高考复习资料_2024年新高考资料_一轮复习资料_选择性必修一
Unit4BodyLanguage作业_03高考英语_新高考复习资料_2022年新高考资料_2022年新高考英语一轮复习_2022届一轮复习(人教版)讲练结合7.23更新_选择性必修一Unit4BodyLanguage
Unit4AdversityandCourage教案_03高考英语_新高考复习资料_2022年新高考资料_2022年新高考英语一轮复习_2022届一轮复习(人教版)讲练结合7.23更新_选择性必修三Unit4AdversityandCourage
Unit4AdversityandCourage作业_03高考英语_新高考复习资料_2022年新高考资料_2022年新高考英语一轮复习_2022届一轮复习(人教版)讲练结合7.23更新_选择性必修三Unit4AdversityandCourage
Unit3TheInternet早读背诵材料清单-2024届高三英语一轮复习人教版(2019)必修第二册_03高考英语_新高考复习资料_2024年新高考资料_专项复习资料_必修二
湖北省十堰市2023年高三年级元月调研金太阳联考23-174C政治试题及答案_8.2025政治总复习_2023年新高考资料_3政治高考模拟题_新高考
Unit3TheInternet复习导学案-2024届高三英语一轮复习人教版(2019)必修第二册_03高考英语_新高考复习资料_2024年新高考资料_一轮复习资料_2024届高三英语一轮复习人教版(2019)导学案
Unit3SportsandFitness早读背诵材料清单-2024届高三英语一轮复习人教版(2019)必修第一册_03高考英语_新高考复习资料_2024年新高考资料_专项复习资料_必修一
Unit3Sportsandfitness复习导学案-2024届高三英语一轮复习人教版(2019)必修第一册_03高考英语_新高考复习资料_2024年新高考资料_一轮复习资料_2024届高三英语一轮复习人教版(2019)导学案