当前位置:首页>文档>1990年河北高考化学真题及答案_化学高考真题试卷_旧1990-2007·高考化学真题_1990-2007·高考化学真题·PDF_河北

1990年河北高考化学真题及答案_化学高考真题试卷_旧1990-2007·高考化学真题_1990-2007·高考化学真题·PDF_河北

  • 2026-03-19 04:06:09 2026-02-15 11:58:45

文档预览

1990年河北高考化学真题及答案_化学高考真题试卷_旧1990-2007·高考化学真题_1990-2007·高考化学真题·PDF_河北
1990年河北高考化学真题及答案_化学高考真题试卷_旧1990-2007·高考化学真题_1990-2007·高考化学真题·PDF_河北
1990年河北高考化学真题及答案_化学高考真题试卷_旧1990-2007·高考化学真题_1990-2007·高考化学真题·PDF_河北
1990年河北高考化学真题及答案_化学高考真题试卷_旧1990-2007·高考化学真题_1990-2007·高考化学真题·PDF_河北
1990年河北高考化学真题及答案_化学高考真题试卷_旧1990-2007·高考化学真题_1990-2007·高考化学真题·PDF_河北
1990年河北高考化学真题及答案_化学高考真题试卷_旧1990-2007·高考化学真题_1990-2007·高考化学真题·PDF_河北
1990年河北高考化学真题及答案_化学高考真题试卷_旧1990-2007·高考化学真题_1990-2007·高考化学真题·PDF_河北
1990年河北高考化学真题及答案_化学高考真题试卷_旧1990-2007·高考化学真题_1990-2007·高考化学真题·PDF_河北
1990年河北高考化学真题及答案_化学高考真题试卷_旧1990-2007·高考化学真题_1990-2007·高考化学真题·PDF_河北
1990年河北高考化学真题及答案_化学高考真题试卷_旧1990-2007·高考化学真题_1990-2007·高考化学真题·PDF_河北
1990年河北高考化学真题及答案_化学高考真题试卷_旧1990-2007·高考化学真题_1990-2007·高考化学真题·PDF_河北
1990年河北高考化学真题及答案_化学高考真题试卷_旧1990-2007·高考化学真题_1990-2007·高考化学真题·PDF_河北
1990年河北高考化学真题及答案_化学高考真题试卷_旧1990-2007·高考化学真题_1990-2007·高考化学真题·PDF_河北

文档信息

文档格式
pdf
文档大小
0.185 MB
文档页数
13 页
上传时间
2026-02-15 11:58:45

文档内容

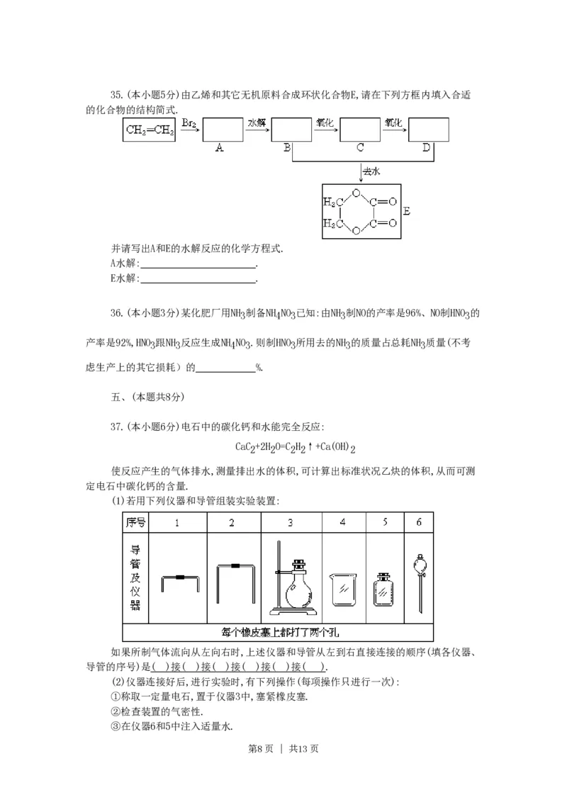
1990年河北高考化学真题及答案 可能用到的数据 原子量 H 1 C 12 N 14 O 16 Na 23 Si 28 S 32 Cl 35.5 K 39 Ca 40 Mn 55 Fe 56 Cu 64 I 127 Hg 201 一、 选择题(本题共有5小题,每小题1分,共5分) 说明:每小题只有一个选项符合题意,请将所选编号(A、B、C、D)填入括号内. 1.通常用来衡量一个国家的石油化学工业发展水平的标志是 (A)石油的产量 (B)乙烯的产量 (C)合成纤维的产量 (D)硫酸的产量 2.设NA代表阿佛加德罗常数,下列说法正确的是 (A)2.3克金属钠变为钠离子时失去的电子数目为0.1NA (B)18克水所含的电子数目为NA (C)在常温常压下11.2升氯气所含的原子数目为NA (D)32克氧气所含的原子数目为NA 3.道尔顿的原子学说曾经起了很大作用.他的学说中,包含有下述三个论点:①原子是 不能再分的粒子;②同种元素的原子的各种性质和质量都相同;③原子是微小的实心球体。 从现代观点看,你认为这三个论点中不确切的 (A)只有③ (B)只有①③ (C)只有②③ (D)有①②③ 4.下列四种物质,只能跟NaOH溶液作用,不能跟盐酸作用的是 (A)NaHS (B)NaAlO2 (C)KHSO4 (D)CH3COONH4 5.以下贮存物质的方法正确的是 (A)少量白磷贮存在二硫化碳中 第1页 | 共13页(B)水玻璃贮存在带玻璃塞的玻璃瓶中 (C)少量钠贮存在酒精中 (D)少量钠贮存在煤油中 二、 选择题(本题共有20小题,每小题2分,共40分) 说明:每小题有一个或两个选项符合题意,请将所选编号(A、B、C、D)填入括号内. 若正确答案只包含一个选项,多选时,该小题为零分;若正确答案包括两个选项,每选对一个 给一分,但只要选错一个,该小题就为零分. 6.X、Y、Z分别代表3种不同的短周期元素.X元素的原子最外层电子排布为ns1;Y元素 原子的M电子层中有2个未成对电子;Z元素原子的L电子层的P亚层中有4个电子.由这3种元 素组成的化合物的分子式可能是 (A)X3YZ4 (B)X4YZ4 (C)XYZ2 (D)X2YZ4 7.某元素X的核外电子数等于核内中子数.取该元素单质2.8克与氧气充分作用,可得 到6克化合物XO2.该元素在周期表中的位置是 (A)第三周期 (B)第二周期 (C)第Ⅳ主族 (D)第Ⅴ主族 8.下列说法正确的是 (A)可逆反应的特征是正反应速度总是和逆反应速度相等 (B)在其它条件不变时,使用催化剂只能改变反应速度,而不能改变化学平衡状态 (C)在其它条件不变时,升高温度可以使化学平衡向吸热反应的方向移动 (D)在其它条件不变时,增大压强一定会破坏气体反应的平衡状态 9.下列说法正确的是 (A)酸式盐的溶液一定显碱性 (B)只要酸与碱的摩尔浓度和体积分别相等,它们反应后的溶液就呈中性 (C)纯水呈中性是因为水中氢离子摩尔浓度和氢氧根离子摩尔浓度相等 第2页 | 共13页(D)碳酸溶液中氢离子摩尔浓度是碳酸根离子摩尔浓度的二倍 10.把0.05摩NaOH固体分别加入下列100毫升液体中,溶液的导电能力变化不大的是: (A)自来水 (B)0.5摩/升盐酸 (C)0.5摩/升醋酸 (D)0.5摩/升氯化铵溶液 11.已知:①2FeCl3+2Kl=2FeCl2+2KCl+I2②2FeCl2+Cl2=2FeCl3判断下列物质的氧化 能力由大到小的顺序是 (A)Fe3+>Cl2>I2 (B)Cl2>Fe3+>I2 (C)I2>Cl2>Fe3+ (D)Cl2>I2>Fe3+ 12.下列各组物质气化或熔化时,所克服的微粒间的作用(力),属同种类型的是 (A)碘和干冰的升华 (B)二氧化硅和生石灰的熔化 (C)氯化钠和铁的熔化 (D)苯和已烷的蒸发 13.下列反应的离子方程式不正确的是: (A)醋酸加入氨水:CHCOOH+NH·HO CHCOO-+NH++HO 3 3 2 3 4 2 (B)铜片插入硝酸银溶液:Cu+Ag+=Cu2++Ag (C)碳酸钙加入醋酸:CO2-+2CHCOOH=CO↑+2CHCOO-+HO 3 3 2 3 2 (D)硫氰化钾溶液加入三氯化铁溶液:Fe3++SCN - =[Fe(SCN)]2+ 14.下列各组离子中,在碱性溶液里能大量共存,且溶液为无色透明的是 (A)K+、MnO-、Cl-、SO2- 4 4 (B)Na+、AlO-、NO-、CO2- 2 3 3 (C)Na+、H+、NO-、SO2- 3 4 (D)Na+、SO2-、S2-、Cl- 4 第3页 | 共13页15.分别由下列四组物质制取气体:①浓盐酸和MnO2;②(NH4)2SO4和Ca(OH)2;③NaCl 和H2SO4(浓);④FeS和H2SO4(稀).所产生的气体在同温同压下的密度,由小到大的排列顺序 为 (A) ②<④<③<① (B)②<④<①<③ (C) ③<①<④<② (D)①<③<④<② 16.某无色混和气体可能含有CO2、CO、H2O(水蒸气)、H2中的一种或几种依次进行如 下处理(假定每次处理都反应完全):①通过碱石灰时,气体体积变小;②通过赤热的氧化 铜时,固体变为红色;③通过白色硫酸铜粉末时,粉末变为蓝色;④通过澄清的石灰水时,溶 液变得浑浊.由此可以确定原混和气体中 (A)一定含有CO2、H2O,可能含有H2、CO (B)一定含有H2O、CO,可能含有CO2、H2 (C)一定含有CO、CO2,可能含有H2O、H2 (D)一定含有CO、H2,可能含有H2O、CO2 17.关于实验室制备乙烯的实验,下列说法正确的是 (A)反应物是乙醇和过量的3摩/升硫酸的混和液 (B)温度计插入反应溶液液面以下,以便控制温度在140℃ (C)反应容器(烧瓶)中应加入少许瓷片 (D)反应完毕先灭火再从水中取出导管 18.烯烃在一定条件下发生氧化反应时,C=C双键发生断裂,RCH=CHR'可以氧化成RCHO 和R'CHO.在该条件下,下列烯烃分别被氧化后,产物中可能有乙醛的是 (A)CH3CH=CH(CH2)2CH3 (B)CH2=CH(CH2)3CH3 (C)CH3CH=CHCH=CHCH3 (D)CH3CH2CH=CHCH2CH3 第4页 | 共13页19.10毫升某种气态烃,在50毫升氧气里充分燃烧,得到液态水和体积为35毫升的混和 气体(所有气体体积都是在同温同压下测定的),则该气态烃可能是 (A)甲烷 (B)乙烷 (C)丙烷 (D)丙烯 20.下图表示蛋白质分子结构的一部分,图中(A)、(B)、(C)、(D)标出了分子中不同的 键,当蛋白质发生水解反应时,断裂的键是 21.p克某结晶水合物A·nH2O,受热失去全部结晶水后,质量变为q克,由此可以得知该 结晶水合物的分子量为 18pn 18pn (A) (B) pq q 18qn 18qn (C) (D) p p-q 22.分别加热下列三种物质各100克:①KMnO4、②KClO3(另加少量MnO2、③HgO.完全反 应后,所放出的氧气量由多到少的顺序是 (A)①>②>③ (B)②>①>③ (C)①>③>② (D)②>③>① 23.今有H2和CO(体积比为1:2)的混和气体V升,当其完全燃烧时,所需O2的体积为 (A)3V升 (B)2V升 (C)V升 (D)0.5V升 24.把100克10%KNO3溶液的浓度增加到20%,可以采用的方法是 (A)蒸发掉45克水 (B)蒸发掉50克水 (C)加入10克KNO3固体 (D)加入15克KNO3固体 第5页 | 共13页25.若20克密度为d克/厘米3的硝酸钙溶液里含1克Ca2+,则NO-离子的浓度是 3 d 20 (A) 摩/升 (B) 摩/升 400 d (C)2.5d摩/升 (D)1.25d摩/升 三、选择题(本题共有5小题,每小题3分,共15分)说明:每小题只有一个选项符合题意, 请将所选编号(A、B、C、D)填入括号内. 26.某元素的醋酸盐的分子量为m,相同价态该元素的硝酸盐的分子量为n.则该元素的 此种化合价的数值为 nm nm (A) (B) 3 nm m-n m-n (C) (D) 6 3 27.在373K时,把0.5摩N2O4气通入体积为5升的真空密闭容器中,立即出现棕色.反应 进行到2秒时,NO2的浓度为0.02摩/升.在60秒时,体系已达平衡,此时容器内压强为开始时 的1.6倍.下列说法正确的是 (A)前2秒,以N2O4的浓度变化表示的平均反应速度为0.01摩/升·秒 (B)在2秒时体系内的压强为开始时的1.1倍 (C)在平衡时体系内含N2O40.25摩 (D)平衡时,如果压缩容器体积,则可提高N2O4的转化率 28.把80毫升NaOH溶液加入到120毫升盐酸中,所得溶液的pH值为2.如果混和前NaOH溶 液和盐酸的摩尔浓度相同,它们的浓度是 (A)0.5摩/升 (B)0.1摩/升 (C)0.05摩/升 (D)1摩/升 第6页 | 共13页29.将两个铂电极插入500毫升CuSO4溶液中进行电解,通电一定时间后,某一电极增重 0.064克(设电解时该电极无氢气析出,且不考虑水解和溶液体积变化).此时溶液中氢离子 浓度约为 (A)4×10-3摩/升 (B)2×10-3摩/升 (C)1×10-3摩/升 (D)1×10-7摩/升 30.进行一氯取代反应后,只能生成三种沸点不同的产物的烷烃是 (A)(CH)CHCHCHCH (B)(CHCH)CHCH 3 2 2 2 3 3 2 2 3 (C)(CH)CHCH(CH) (D)(CH)CCHCH 3 2 3 2 3 3 2 3 四、(本题包括6小题,共20分) 31.(本小题2分)完成并配平化学方程式(在空格内填入系数或化合物的分子式). 32.(本小题2分)请写出五种化学性质不同的物质的分子式,这些分子都各具有10个电 子.它们的分子式是: 、 、 、 、 . 33.(本小题2分)请写出六种你学过的有机化合物的结构简式,这些化合物燃烧后产生 的CO2和H2O(气)的体积比符合如下比值(各写三种): V /V =2的有:________、________、________ CO HO(气) 2 2 V /V =0.5的有:________、________、________ CO HO(气) 2 2 34.(本小题6分)有A、B、C、D、E、F六瓶未知溶液.它们 是MgSO4、BaCl2、(NH4)2CO3、AgNO3、HBr和NaOH.为了鉴别,各 取少许溶液进行两两混和试验,结果如右表.表中"↓"表示有沉 淀或生成微溶化合物,"↑"表示有气体生成,"—"表示观察不到 明显的现象变化.由此可以判断: A是 、B是 、C是 、 D是 、E是 、F是 . 第7页 | 共13页35.(本小题5分)由乙烯和其它无机原料合成环状化合物E,请在下列方框内填入合适 的化合物的结构简式. 并请写出A和E的水解反应的化学方程式. A水解: . E水解: . 36.(本小题3分)某化肥厂用NH3制备NH4NO3已知:由NH3制NO的产率是96%、NO制HNO3的 产率是92%,HNO3跟NH3反应生成NH4NO3.则制HNO3所用去的NH3的质量占总耗NH3质量(不考 虑生产上的其它损耗)的 %. 五、(本题共8分) 37.(本小题6分)电石中的碳化钙和水能完全反应: CaC2+2H2O=C2H2↑+Ca(OH)2 使反应产生的气体排水,测量排出水的体积,可计算出标准状况乙炔的体积,从而可测 定电石中碳化钙的含量. (1)若用下列仪器和导管组装实验装置: 如果所制气体流向从左向右时,上述仪器和导管从左到右直接连接的顺序(填各仪器、 导管的序号)是( )接( )接( )接( )接( )接( ). (2)仪器连接好后,进行实验时,有下列操作(每项操作只进行一次): ①称取一定量电石,置于仪器3中,塞紧橡皮塞. ②检查装置的气密性. ③在仪器6和5中注入适量水. 第8页 | 共13页④待仪器3恢复到室温时,量取仪器4中水的体积(导管2中的水忽略不计). ⑤慢慢开启仪器6的活塞,使水逐滴滴下,至不发生气体时,关闭活塞. 正确的操作顺序(用操作编号填写)是 . (3)若实验产生的气体有难闻的气味,且测定结果偏大,这是因为电石中含有 杂质. (4)若实验时称取的电石1.60克,测量排出水的体积后,折算成标准状况乙炔的体积为 448毫升,此电石中碳化钙的百分含量是 %. 38.(本小题2分)有两瓶pH=2的酸溶液,一瓶是强酸,一瓶是弱酸.现只有石蕊试液、酚 酞试液、pH试纸和蒸馏水,而没有其它试剂.简述如何用最简便的实验方法来判别哪瓶是强 酸: . 六、(本题共12分) 39.(本小题5分)工业上常用漂白粉跟酸反应放出的氯气质量对漂白粉质量的百分比 (x%)来表示漂白粉的优劣.漂白粉与酸的反应为: Ca(ClO)2+CaCl2+2H2SO4=2CaSO4+2Cl2↑+2H2O 现为了测定一瓶漂白粉的x%,进行了如下实验.称取漂白粉样品2.00克,加水研磨后, 转入250毫升容量瓶内,用水稀释至刻度.摇匀后,取出25.0毫升,加入过量的KI溶液和过量 的稀硫酸,静置.待漂白粉放出的氯气与KI完全反应后,用0.100摩/升的 Na2S2O3标准溶液滴定反应中生成的碘,反应如下: 2Na2S2O3+I2=Na2S4O6+2NaI 滴定时用去Na2S2O3溶液20.0毫升.试由上述数据计算该漂白粉的x%. 40.(本小题7分)A、B两种化合物的溶解度曲线如右 图.现要用结晶法从A、B混和物中提取A.(不考虑A、B共存 时,对各自溶解度的影响.) (1) 取50克混和物,将它溶于100克热水,然后 冷却至20℃.若要使A析出而B不析出,则混和物中B的质 量百分比(B%)最高不能超过多少?(写出推理及计算过 程.) 第9页 | 共13页(2)取W克混和物,将它溶于100克热水,然后冷却至10℃.若仍要使A析出而B不析出,请 写出在下列两种情况下,混和物中A的质量百分比(A%)应满足什么关系式.(以W、a、b表示. 只需将答案填写在下列横线的空白处.) 答:当Wa+b时,A% . 参考答案 一、(本题共有5小题,每小题1分,共5分) 1.B 2.A 3.D 4.C 5.D (每小题只有1个选项符合题意.只选1项且选对者给1分,其它选法该小题均为0分) 二、(本题共有20小题,每小题2分,共40分) 6.B、D 7.A、C 8.B、C 9.C 10.B、D 11.B 12.A、D 13.B、C 14.B、D 15.A 16.D 17.C 18.A、C 19.B、D 20.C 21.A 22.B 23.D 24.B 25.C (每小题有1个或2个选项符合题意.对于正确答案只包括1个选项的:只选1项且选对者 给2分;其它选法,该小题均为0分.对于正确答案包括2个选项的:只选2项,且全选对者给2分; 只选1项且选对者给1分;其它选法,该小题均为0分.) 三、(本题共有5小题,每小题3分,共15分) 26.A 27.B 28.C 29.A 30.D (每小题只有1个选项符合题意.只选1项且选对者给3分,其它选法该小题均为0分) 四、(本题共20分) 31. [2]KMnO4+[5]KNO2+[3][H2SO4]=[2]MnSO4+[1]K2SO4+[5]KNO3+[3]H2O (2分)(除系数1可以不写外,其它各空,包括H2SO4,只要错1项,该题为0分) 32.Ne、HF、H2O、NH3、CH4.(2分) [答对5个,给2分;答对3个或4个,给1分;只答对1个或2个,不给分.考生如答其它正确 答案(如B2),也可以算答对1个,但同时答D2O和H2O的,只算答对1个.] 33. (气)=2的有:CH≡CH、或 、 (1分) (气)=0.5的有:CH4、CH3OH、NH2CONH2 (1分) 第10页 | 共13页(每行3个全对,给1分,不全对不给分.两行共2行.其它合理答案可给分;不合理答案, 如HC≡C—OH不给分.) 34.A是(NH4)2CO3 B是NaOH C是MgSO4 D是BaCl2 E是HBr F是AgNO3 (每空1分,共6分) 35.A是BrCH2CH2Br(或BrCH2CH2OH) (1分) B是HOCH2CH2OH (1分) C是HOCH2COOH(或HOCH2CHO、OHC—CHO、OHC—COOH都可以) (该项不计分,写错不扣分) D是HOOC—COOH (1分) A水解BrCH2CH2Br+2NaOH→HOCH2CH2OH+2NaBr (1分) 或BrCH2CH2Br+2H2O→HOCH2CH2OH+2HBr (1分) (本题共5分,两个有机化合物水解反应的化学方程式,毋需配平.如写出其它合理的水 解产物的也给分.) 36.53% (3分) [答(53±1)%范围内都给3分] 五、(本题共8分) 37.(1)(6)接(3)接(1)接(5)接(2)接(4). (2分) (此空2分,错一个序号就不给分) (2)②①③⑤④(或①③②⑤④) (2分) (此空2分,其它顺序的都不给分) (3)其它可与水反应产生气体的 (1分) 第11页 | 共13页(此空1分,若答磷化物或砷化物或硫化物等固态物质名称都给分,答其它如磷化氢、硫 化氢等都不给分.) (4)80% (1分) 38.各取等体积酸液用蒸馏水稀释相同倍数(如100倍),然后用pH试纸分别测其pH 值,pH值变化大的那瓶是强酸. (2分) (此空2分,答出稀释、测pH值,指出pH值变化,判断正确的给2分;凡答稀释、测pH值, 未答判断的只给1分;虽答稀释、测pH值,但后面判断错误的给0分;答其它方法和判断的都不 给分.) 六、(本题共12分) 39.(5分) 反应中消耗的Na2S2O3为0.100×0.0200=0.00200(摩) (1分) (1分) 因而Cl2亦为0.00100摩 (1分) (2分) 或列成一个总式: (5分) 40.(7分) (1)在20℃时,若要B不析出,该溶液中B的质量不能超过20克,由于A、B质量共50克,所 以这时A的质量超过30克,大于它的溶解度,A析出,符合题意.即50克×B%≤20克,B%≤40%或 B%<40%. (2分) (只答B%=40%给1分) (5分) 第12页 | 共13页(全对给5分,答对一个给2分.若答案中没有等号、不等号,也没有用中文说明大小的, 该答案不给分. ) 第13页 | 共13页