当前位置:首页>文档>生物答案B·2025年5月高二阶段考_2024-2025高二(7-7月题库)_2025年6月试卷_0609安徽省金榜教育2024-2025学年高二下学期五月份阶段性考试

生物答案B·2025年5月高二阶段考_2024-2025高二(7-7月题库)_2025年6月试卷_0609安徽省金榜教育2024-2025学年高二下学期五月份阶段性考试

  • 2026-04-02 11:50:55 2026-02-19 01:27:57

文档预览

生物答案B·2025年5月高二阶段考_2024-2025高二(7-7月题库)_2025年6月试卷_0609安徽省金榜教育2024-2025学年高二下学期五月份阶段性考试
生物答案B·2025年5月高二阶段考_2024-2025高二(7-7月题库)_2025年6月试卷_0609安徽省金榜教育2024-2025学年高二下学期五月份阶段性考试
生物答案B·2025年5月高二阶段考_2024-2025高二(7-7月题库)_2025年6月试卷_0609安徽省金榜教育2024-2025学年高二下学期五月份阶段性考试
生物答案B·2025年5月高二阶段考_2024-2025高二(7-7月题库)_2025年6月试卷_0609安徽省金榜教育2024-2025学年高二下学期五月份阶段性考试
生物答案B·2025年5月高二阶段考_2024-2025高二(7-7月题库)_2025年6月试卷_0609安徽省金榜教育2024-2025学年高二下学期五月份阶段性考试

文档信息

文档格式
pdf
文档大小
0.378 MB
文档页数
5 页
上传时间
2026-02-19 01:27:57

文档内容

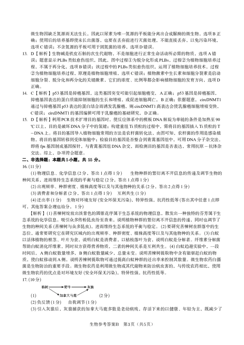
高二生物参考答案 B 命题人:安徽省舒城中学 胡玉玲 束家宽 吴波 一、选择题:本题共15小题,每小题3分,共45分。在每小题给出的四个选项中,只有一项是符合题目 要求的。 题号 1 2 3 4 5 6 7 8 答案 D C B A B D D B 题号 9 10 11 12 13 14 15 答案 A A C B D C D 1. D【解析】黑光灯诱捕的方法只能用于调查农田里具有趋光性昆虫的物种数目和种群数量,选项A错 误;土壤中小动物的活动能力强,身体微小,用取样器取样法调查土壤中小动物类群的丰富度,选项 B错误;探究土壤微生物对落叶的分解作用时,实验组为没有微生物的土壤,可排除土壤微生物对落 叶分解的影响,从而更好地探究相关作用,而对照组为有微生物的土壤,选项C错误;由于群落具有 垂直分层现象,不同水层分布的生物存在差异,所以应在不同水层取样,选项D正确。 2. C【解析】从试管中吸出培养液进行计数前,需将试管轻轻振荡数次,目的是使培养液中的酵母菌均 匀分布,减少误差。吸出培养液进行计数前,若不将试管轻轻振荡几次,吸取试管上部液体进行计 数,则统计结果偏小;吸取试管下部液体进行计数,则统计结果偏大,选项A错误。计数时如果先加 培养液再盖盖玻片,会使盖玻片下的培养液体积增大,导致计数结果偏高,选项B错误。每天定时取 样,不同时间的样本之间形成对照,不需要额外设置对照组,为了减少实验误差,一定要做重复实 验,选项C正确。对酵母菌种群数量计数时用血细胞计数板,但统计结果是估算值,不是准确值,选 项D错误。 3. B【解析】图中显示现象与种内竞争有关,被捕食者数量减少时,捕食者的种内竞争开始加剧,捕食 者与被捕食者之间会相互制约,选项A错误;森林面貌简单,发生自然火灾的可能性小,为植被生长 提供有利的条件,使森林面貌变得复杂起来,这就增大了发生自然火灾的可能性,使森林面貌被破 坏,变得简单,二者之间形成循环因果关系,选项B正确;干旱次数增多,会使环境更适合东亚飞蝗 的生存和繁殖,导致东亚飞蝗种群数量增加,这是干旱次数增多这个原因导致东亚飞蝗种群数量增加 这个结果。但是东亚飞蝗种群数量增加后,并不会直接导致干旱次数发生变化,不存在结果又成为新 条件施加于原来原因的情况,不符合循环因果关系,选项C错误;捕食者有多种猎物或该猎物有多种 捕食者,或者捕食者种群数量过小,不足以制约猎物种群增长时,都会使二者之间的制约因素受到影 响,都有可能导致两者数量变化不符合该模型,选项D错误。 4. A【解析】荒漠中的某些爬行动物以固态尿酸盐的形式排泄含氮废物,而不是产生需要更多水才能溶 解的尿素,以适应荒漠中缺水的环境,选项A正确;草原主要分布在半干旱地区,由于缺水,生长在 草原上的优势种通常为耐寒的旱生多年生草本植物,有少量的灌木丛,几乎无乔木,选项B错误;热 带森林中虽然枯枝落叶多,但土壤微生物多,分解速度也快,故土壤腐殖质中有机物不一定多,选项 C错误;森林中的阴生植物茎细长、细胞壁薄、机械组织不发达、叶绿体大颜色深,选项D错误。 5. B【解析】据图分析,第30~50年,群落中物种甲和乙的相对多度不断下降,但相对多度是指群落中 某一种植物的个体数占该群落所有植物个体数的百分比,可能是其它植物种群数也在变,所以不能确 定甲乙的种群密度在减小,选项A错误;根据图示可知,退耕农田演替过程中,依次新出现了物种 乙、丙,其物种组成肯定发生了变化,选项B正确;记名计算法一般用于统计个体较大、种群数量有 限的物种的相对数量,选项C错误;退耕农田和火灾过后的草原上进行的演替都是次生演替,根据题 目信息无法判断两者演替时间和速度大小关系,选项D错误。 6. D【解析】种群密度反映了种群在一定时期的数量,但是不能反映种群数量的变化趋势,选项A错 生物参考答案B 第1页(共5页)误;a~b时,N 与N 的比值<1,说明种群数量在减少,b时种群数量最少,b~e时间段,N 与 t+1 t t+1 N 的比值>1,种群数量越来越多,e时种群数量达到最大,梨小食心虫的种群数量在b时和e时不相 t 等,选项B错误、选项C错误;用性诱芯捕杀梨小食心虫,扰乱雌雄交配,使有害动物的繁殖力下 降,属于生物防治,选项D正确。 7. D【解析】生态系统的结构包括组成成分和营养结构,所有生物及非生物物质和能量指的是组成成分, 选项A错误;“春来江水绿如蓝”指的是春季气温回升,水温也随之上升,江水温度的升高有助于水中 的藻类、微生物及其他水生生物的繁殖和生长,所以“春来江水绿如蓝”,主要体现的是温度对种群数 量的影响,选项B错误;“野火烧不尽,春风吹又生”,体现的是生态系统具有较强的恢复力稳定性, 而不是抵抗力稳定性,抵抗力稳定性是指生态系统抵抗外界干扰,并使自身的结构与功能保持原状的 能力,恢复力稳定性是指生态系统在受到外界干扰因素的破坏后恢复到原状的能力,选项C错误; “数罟不入洿池”意思是捕鱼的时候不能用网眼太小的网,以保证捕捞成体、留下幼体,可保证鱼类种 群的年龄结构为增长型,以获得持续高产,选项D正确。 8. B【解析】生活在同一个地点的所有生物构成一个生物群落,图1中的a、b、c三个种群不能构成一 个生物群落,题干已明确“除分解者外的生物成分”,选项A错误;从图1中曲线峰值出现的先后顺序 来看,a、b、c三种生物构成的食物链是c→a→b,选项B正确;甲、乙两个种群的同化量之比约为 1∶1,不符合10%~20%的能量传递效率,故它们应属于同一个营养级,因此丁是第一营养级(生产 者),甲、乙属于第二营养级,丙属于第三营养级,选项C错误;根据生物富集现象的特点,生物所 处营养级越高,则体内有害物质浓度越高,但丙属于第三营养级,选项D错误。 9. A【解析】碳在生物群落和无机环境之间主要是以二氧化碳的形式进行循环,实现碳达峰后生态系统 的碳循环还是可以顺利进行,不会明显减慢,选项A错误;生态工程遵循原理之一是协调原理,遵循 协调原理需要处理好生物与环境、生物与生物的协调与平衡,需要考虑环境容纳量,如果生物的数量 超过了环境承载力的限度,就会引起系统的失衡和破坏,因此遵循生态工程的协调原理能够促进碳的 收支平衡,选项B正确;植物能进行光合作用固定二氧化碳,具有制造有机物、固碳、供氧等功能, 这是生物多样性的间接价值在调节生态系统的功能方面的具体体现,选项C正确;生活垃圾处理过程 分为垃圾收集与贮存、运输及处置(填埋或焚烧)等环节,垃圾处理全过程均会产生碳(温室气体)排 放,对垃圾处理的各个环节采取针对性的改进措施,可以减少碳排放:如在垃圾收集过程中进行垃圾 分类,对可利用的部分进行回收和资源化再利用,可直接减少垃圾运输、处理过程的碳排放,同时也 减少了垃圾发酵腐烂产生的二氧化碳等温室气体的排放量,从而助力“30·60”双碳目标的实现,选项 D正确。 10. A【解析】人类命运共同体意识促使人类共同关注生态环境等问题,引导人类利用科技合理利用资源、 减少浪费等,从而缩小生态足迹,是重要基础,选项A正确;生态足迹总量不仅和人口总量有关,还 与人均生态足迹有关,若人口总量明显下降,但人均生态足迹明显增加,该国生态足迹总量不一定明 显下降,选项B错误;生态足迹是指在现有技术条件下,维持某一人口单位(一个人、一个城市、一 个国家或全人类)生存所需的生产资源和吸纳废物的土地及水域的面积,选项C错误;提高资源利用 效率,发展循环经济,加强生态修复可减缓生态足迹的扩大速度,保护地球的生态环境,但不能停 止,选项D错误。 11. C【解析】拨出棉塞后应握住棉塞上部,防止对下部造成污染,(1)错误;接种环灼烧灭菌后,应在 酒精灯火焰旁冷却后,再蘸取菌液,(2)错误;步骤⑦中划线5次,灭菌次数应该为6次,(4)错误; 醋酸菌为需氧型细菌,应该在氧气充足的环境中培养,(7)错误;(3)、(5)、(6)项正确,故选C。 12. B【解析】一般用湿热灭菌法(高压蒸汽灭菌法)对牛肉膏蛋白胨培养基进行灭菌,以防止杂菌污染, 其中的蛋白质变性不影响微生物对蛋白质的利用,选项A错误;脲酶可以催化尿素分解,在以尿素为 唯一氮源的平板上,能合成脲酶的微生物可以分解尿素获得氮源而进行生长繁殖,而不能合成脲酶的 生物参考答案B 第2页(共5页)微生物因缺乏氮源而无法生长,因此以尿素为唯一氮源的平板能分离出合成脲酶的微生物,选项B正 确;使用后的培养基即使未长出菌落,也要在丢弃前进行灭菌处理,不能直接丢弃,以免污染环境, 选项C错误;不含氮源的平板可用于固氮菌的培养,选项D错误。 13. D【解析】生物碱是铁皮石斛的次生代谢物,不是细胞进行正常生命活动所必需的物质,选项A错 误;题意显示PLBs类似愈伤组织,因此,图中过程①为脱分化形成PLBs,过程②为植物细胞培养过 程,不属于再分化,选项B错误;该过程中的PLBs类似愈伤组织,运用了植物细胞培养技术,过程 ②为植物细胞培养过程,原理是植物细胞增殖,选项C错误;植物激素中生长素和细胞分裂素是启动 细胞分裂、脱分化和再分化的关键激素,它们的浓度、比例等都会影响植物细胞的发育方向,选项D 正确。 14. C【解析】p53基因是抑癌基因,这类基因突变可能引起细胞癌变,A正确;p53基因是抑癌基因, 抑癌基因表达的蛋白质能抑制细胞的生长和增殖,或促进细胞凋亡,B正确;依据题意,circDNMT1 通过与抑癌基因p53表达的蛋白结合而诱发乳腺癌,则circDNMT1高表达会使乳腺癌细胞增殖变快, C错误;circDNMT1的基因编辑可用于乳腺癌的基础研究,D正确。 15. D【解析】利用PCR技术扩增目的基因时,使反应体系中的模板DNA解旋为单链的条件是加热至90 ℃以上,目的是破坏DNA分子中的氢键;构建重组Ti质粒的过程中,需将目的基因插入Ti质粒的T -DNA上。将目的基因导入植物细胞常用的方法是农杆菌转化法,由图可知,农杆菌的作用是感染植 物,将目的基因转移到受体细胞中;检验目的基因是否整合到青蒿基因组中,可用DNA分子杂交法, 即将fps基因制成基因探针,与青蒿基因组DNA杂交,而检测目的基因是否表达,常用抗原-抗体杂 交法。综上,D项符合题意。 二、非选择题:本题共5小题,共 55 分。 16.(11分) (1)物理信息、化学信息(2分,答出1点得1分) 生物种群的繁衍离不开信息的传递及调节生物的 种间关系,进而维持生态系统的平衡与稳定(2分,答出1点得1分) (2)出现频率、种群密度、植株高度等以及与其他物种的关系(2分,答出2点得1分) (3)消费者和分解者(2分,答出1点得1分) 互利共生(1分) (4)迁出率(1分) 生物对环境友好(安全环保无污染),特异性强,抗药性低等(答出其中任意1点即 可,其他答案合理也给分,1分) 【解析】(1)苦楝树绽放出淡紫色的圆锥花序属于生态系统的物理信息,散发出一种独特的芬芳属于生 态系统的化学信息。吸引众多传粉昆虫纷至沓来,说明植物种群的繁衍离不开信息的传递,同时也调节了 生物的种间关系(苦楝树与众多昆虫),进而维持生态系统的平衡与稳定。(2)要研究苦楝树在群落中的生 态位,通常要研究它在研究区域内的出现频率、种群密度、植株高度等以及与其他物种的关系。(3)白蚁 以活体植物的根茎、叶片为食,说明白蚁是消费者,以枯枝落叶为食,说明白蚁是分解者。纤维素分解菌 帮助白蚁消化纤维素,同时双方获得营养物质,二者的种间关系是互利共生。(4)白蚁趋避实验中,一段 时间后,A侧白蚁数量增多,B侧白蚁数量减少,总量未变。说明苦楝树提取物中含有能驱赶白蚁的物 质,使白蚁移动到A侧,说明苦楝树提取物可通过提高白蚁种群的迁出率来控制其数量。微生物农药白僵 菌是生物防治的重要手段。微生物农药是利用微生物或其代谢物来防治病虫害的,与传统农药相比,使用 微生物农药的优点是对环境友好(安全环保无污染),特异性强,抗药性低等。 17.(10分) (1) (2分) (2)负反馈(1分) 自我调节(1分) (3)引入灰狼后,灰狼捕获的加拿大马鹿多数是老幼病残,存活下来的以健康、年轻为主,既减少了 生物参考答案B 第3页(共5页)种群的数量又优化了结构(1分);加拿大马鹿数量减少,捕食杨树减少,使杨树种群数量增加(1分)(叙述 合理即可,共2分) (4)非密度制约(因素)(2分) (5)生态系统本身有维持稳定的机制,人类应该尊重生态规律(或:尊重自然,顺应自然,保护自然; 生态系统能够通过自我调节,保持或恢复自身结构和功能的相对稳定,并维持动态平衡;人类活动会影响 生态系统的稳定性)(合理即可,2分) 【解析】(1)食物网见答案。(2)生态系统中具有捕食关系的种群,其种群数量变化的调节为负反馈调 节,它在生态系统中普遍存在,是生态系统具有自我调节能力的基础。(3)加拿大马鹿与杨树的种间关系 为捕食,捕食者的存在在客观上起到了促进被捕食者种群发展的作用。因为引入灰狼后,灰狼捕获 加拿大马鹿多数是老幼病残,存活下来的以健康、年轻为主,既减少了种群的数量又优化了结构;而加拿 大马鹿数量减少后,捕食的杨树减少,所以杨树种群数量增加。(4)气温和干旱等气候因素以及地震、火 灾等自然灾害,对种群的作用强度与该种群的密度无关,因此被称为非密度制约因素。(5)生态系统本身 有维持稳定的机制,人类应该尊重生态规律;尊重自然,顺应自然,保护自然;生态系统能够通过自我调 节,保持或恢复自身结构和功能的相对稳定,并维持动态平衡;人类活动会影响生态系统的稳定性。 18.(10分) (1)酵母菌的繁殖(1分) (2)消毒(1分) 杀死啤酒中大多数的微生物,延长它的保存期(合理即可,2分) (3)氧气(1分) 不能(1分) (4)平板划线法或稀释涂布平板法(1分,答出一种即可) 形状、大小、颜色等(答出其中任意两点 均可,1分) (5)菌种的选育、对原材料的处理、发酵过程的控制、产品的消毒等(2分,答出1点得1分) 【解析】(1)啤酒发酵过程分为主发酵和后发酵两个阶段。酵母菌的繁殖、大部分糖的分解以及代谢物 的生成都是在主发酵阶段完成。(2)产品为了延长保存期,在灌装之前需要消毒。消毒的目的是杀死啤酒 中的大多数微生物,延长储存时间。(3)酵母菌在有氧条件下进行有氧呼吸而大量繁殖,因此为使酵母数 量迅速增加,需保证充足的营养和氧气供应。活细胞的细胞膜具有选择透过性,经等体积台盼蓝染液染 色,不能被染色的细胞是活细胞,才能用于计数。为监测酵母的活细胞密度,将发酵液稀释1000倍后,经 等体积台盼蓝染液染色,再根据25×16型的血球计数板计数:5个中格是16×5=80个小格,1毫升悬液中 待测标本(菌体)总数=80小方格内菌体数/80×400×104×稀释倍数。而台盼蓝与菌液等体积加入,因此要 达到每毫升6×109个活细胞的预期密度。理论上,不能被染色的细胞数应不少于(6×109)÷ (1000×2×104×400÷80)=60个。(4)实验室里通常采用平板划线法或稀释涂布平板法进行微生物的纯化, 不同微生物在固体培养基表面形成的菌落,在形状、大小、颜色、隆起程度、边缘形状等方面存在着差 异,故此可以用来初步鉴别。(5)菌种的选育、对原材料的处理、发酵过程的控制、产品的消毒等,都有 助于提高啤酒的产量和品质。 19.(11分) (1) (任何环节缺失或错误均不给分,2分) (2)用胰蛋白酶处理分散成单个细胞(1分),加入培养液制成单细胞悬液(1分)(合理即可,共2分) (3)氨基蝶呤、次黄嘌呤和胸腺嘧啶核苷(答不全不给分,2分) 杂交瘤(细胞)(2分) (4)减弱(避免)免疫排斥反应(合理即可,2分) (5)抗原-抗体杂交(1分) 【解析】(1)单克隆抗体制备过程包括获取免疫能力的效应B细胞和骨髓瘤细胞、诱导细胞融合和筛选 生物参考答案B 第4页(共5页)出杂交瘤细胞、克隆化培养和抗体检测并筛选出能分泌所需抗体的杂交瘤细胞、体外或体内培养杂交瘤细 胞、获取大量单克隆抗体,因此按单克隆制备过程的顺序,用箭头把代表各图解的字母连接起来(见答 案)。(2)以小鼠的脾脏为材料制备含B淋巴细胞悬液,首先取小鼠脾脏组织剪碎,后用胰蛋白酶处理,使 其分散成单个细胞,再加入培养液制成单细胞悬液。(3)骨髓瘤细胞只有主途径合成DNA--利用培养液 中的糖和氨基酸合成核苷酸,进而合成DNA,而氨基蝶呤可以阻断这一途径;骨髓瘤细胞也不能利用 DNA合成的辅助途径--在次黄嘌呤和胸腺嘧啶核苷酶存在的情况下,经相应酶的催化作用合成DNA。 也就是说骨髓瘤细胞在氨基蝶呤存在时,两种途径都不能使用,所以不能合成DNA,从而抑制了分裂。B 淋巴细胞虽然有主途径和辅助途径合成DNA,但不能分裂增殖。只有杂交瘤细胞能利用辅助途径合成 DNA,并分裂增殖。因此,在适宜的条件下,将适量的氨基蝶吟、次黄嘌呤和胸腺嘧啶核苷及聚乙二醇 (PEG)等物质加入到培养液中,培养一段时间后,B淋巴细胞及同型融合的细胞不能增殖,骨髓瘤细胞及 同型融合的细胞也不能增殖。最后存活下来的、能增殖的细胞就是杂交瘤细胞。(4)将鼠源单抗的CDR移 植至人源抗体可变区,替代人源抗体CDR,使人源抗体获得鼠源单抗的抗原结合特异性,同时减少其异源 性,避免免疫排斥反应。(5)图中⑤细胞是能够产生特异性抗体的细胞群,利用多孔板法和抗原-抗体杂 交法筛选,可以获得产生特定抗体的杂交瘤细胞。 20.(除标注外,每空2分,共13分) (1)3 (2)不需要(1分) 成功导入表达载体的酵母菌具有URA3基因(合理即可) (3)转化 PSSOD基因的片段(合理即可) 碱基互补配对 (4)基因修饰(或基因合成或人工合成,合理即可) 20.【解析】(1)图中基因表达载体含有1个HindⅢ切割位点和2个ApaLⅠ切割位点,因此将图中的 基因表达载体用HindⅢ和ApaLⅠ完全酶切后,可得到3种DNA片段。(2)作为受体细胞的酵母菌缺失 URA3基因,必须在含有尿嘧啶的培养基中才能存活,因此,图示表达载体上的URA3基因可作为标记基 因,供鉴定和选择;因为只有含有重组质粒的酵母菌才能在该培养基上生存,因此为了筛选出成功导入表 达载体的酵母菌,所使用的培养基不需要添加尿嘧啶。(3)目的基因进入受体细胞内,并且在受体细胞内 维持稳定和表达的过程称为转化。为了确定受体细胞中PSSOD基因是否转录,可用标记的PSSOD基因作 探针进行分子杂交检测,由于该检测中是RNA与DNA单链进行杂交,因此分子杂交的原理是碱基互补配 对。(4)利用蛋白质工程获得活性更高的PSSOD时,需根据所设计蛋白质的结构推测其氨基酸序列,最终 确定相对应的脱氧核苷酸序列,确定下来之后需要在原基因基础上进行基因修饰或者基因改造,甚至直接 人工合成获得所需的基因。 生物参考答案B 第5页(共5页)