文档
办公文件
生活文档
学习资料
当前位置:
首页
>
文档
>2001年上海高考政治真题及答案(图片版)_zz20高中真题试卷_政治高考真题试卷_旧1990-2007·高考政治真题_1990-2007·高考政治真题·word_上海
2001年上海高考政治真题及答案(图片版)_zz20高中真题试卷_政治高考真题试卷_旧1990-2007·高考政治真题_1990-2007·高考政治真题·word_上海
2026-03-09 21:10:49
2026-02-19 02:17:26
文档预览
文档信息
文档格式
doc
文档大小
1.805 MB
文档页数
8 页
上传时间
2026-02-19 02:17:26
下载文档
文档内容
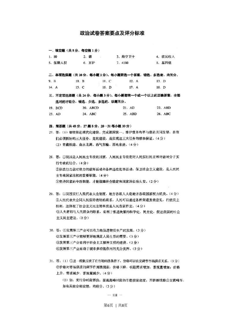
2001 年上海高考政治真题及答案 第1页 | 共8页第2页 | 共8页第3页 | 共8页第4页 | 共8页第5页 | 共8页第6页 | 共8页第7页 | 共8页第8页 | 共8页
本文档来自网络内容,如有侵犯您的权益请联系我们删除,联系邮箱:wyl860211@qq.com。
上一篇
数学期中答案_2025年11月高二试卷_251113黑龙江省龙东十校联盟2025-2026学年高二上学期期中考试(全)_黑龙江省龙东十校联盟2025-2026学年高二上学期期中考试数学试题(含解析)
下一篇
语文试题_251202浙江省台金七校联盟2025-2026学年高二上学期11月期中联考_浙江省台金七校联盟2025-2026学年高二上学期11月期中联考语文试题含答案
最新文档
投_教资初高中_教资面试2025教资面试备考资料合集_教资面试资料合集_2025教资面试资料_25上教资面试中学合集_教资面试逐字稿_小学体育面试逐字稿和教案_面试试讲稿和模板
技巧_教资初高中_教资面试2025教资面试备考资料合集_教资面试资料合集_2025教资面试资料_25上教资面试中学合集_教资面试逐字稿_小学体育面试逐字稿和教案_面试试讲稿和模板
手工技能真题练习题本_教资初高中_教资面试2025教资面试备考资料合集_教资面试资料合集_2025教资面试资料_25上教资面试中学合集_教资面试逐字稿_幼儿各领域重点知识归纳
所有学科万能试讲高分模板_教资初高中_教资面试2025教资面试备考资料合集_教资面试资料合集_4、教资面试真题汇总_2024下半年教资面试真题_归档(可以不用看)_教资面试资料包
思想品德八年级下册(1)_教资初高中_教资面试2025教资面试备考资料合集_教资面试资料合集_2025教资面试资料_25上教资面试-小学资料包_20教材:全册_初中_初中政治
思想品德八年级上册(1)_教资初高中_教资面试2025教资面试备考资料合集_教资面试资料合集_2025教资面试资料_25上教资面试-小学资料包_20教材:全册_初中_初中政治
专题5.5平面向量的数量积及其应用-重难点题型精讲(举一反三)(新高考地区专用)(解析版)_2.2025数学总复习_2023年新高考资料_一轮复习
思想品德九年级全一册(1)_教资初高中_教资面试2025教资面试备考资料合集_教资面试资料合集_2025教资面试资料_25上教资面试-小学资料包_20教材:全册_初中_初中政治
第4部分 狂背熟记语料素材——攻克写作必备_3.2025英语总复习_2023年新高考资料_二轮复习_2023年高考英语二轮复习讲义+课件(新高考版)_2023年高考英语二轮复习讲义(新高考版)_学生版
思想品德七年级下册(1)_教资初高中_教资面试2025教资面试备考资料合集_教资面试资料合集_2025教资面试资料_25上教资面试-小学资料包_20教材:全册_初中_初中政治
热门文档
专题5.4平面向量基本定理及坐标表示-重难点题型精练(举一反三)(新高考地区专用)(解析版)_2.2025数学总复习_2023年新高考资料_一轮复习
思想品德七年级上册(1)_教资初高中_教资面试2025教资面试备考资料合集_教资面试资料合集_2025教资面试资料_25上教资面试-小学资料包_20教材:全册_初中_初中政治
第4节 强化训练_3.2025英语总复习_2023年新高考资料_一轮复习_2023年新高考大一轮复习讲义_2023年高考英语一轮复习讲义(新人教新高考)_话题晨背·写作速成手册_写作速成手册
第4节 分类集训_3.2025英语总复习_2025年新高考资料_一轮复习_2025高考大一轮复习讲义+课件(完结)_2025高考大一轮复习英语(北师大)_2025英语大一轮复习讲义北师大版(教师Word版)
必备理论知识+万能金句+答题思路_教资初高中_教资面试2025教资面试备考资料合集_教资面试资料合集_1、面试模板合集(结构化+试讲+教案)_万能模板汇总
必修四_教资初高中_教资面试2025教资面试备考资料合集_教资面试资料合集_2025教资面试资料_25上教资面试中学合集_教资面试逐字稿_高中政治面试逐字稿合集
第4组 组合练(十二) 写作组合规范练 短文改错+书面表达_3.2025英语总复习_赠品通用版(老高考)复习资料_二轮复习_2023年高考英语二轮复习讲义+课件(全国版)_学生版
专题5.4平面向量基本定理及坐标表示-重难点题型精练(举一反三)(新高考地区专用)(原卷版)_2.2025数学总复习_2023年新高考资料_一轮复习
第4组 组合练(十一) 语言知识精准练 完形填空+语法填空_3.2025英语总复习_赠品通用版(老高考)复习资料_二轮复习_2023年高考英语二轮复习讲义+课件(全国版)_学生版
第4组 组合练(十) 阅读理解主题练 阅读理解+阅读七选五_3.2025英语总复习_赠品通用版(老高考)复习资料_二轮复习_2023年高考英语二轮复习讲义+课件(全国版)_学生版
随机文档
必修五(Unit3LifeinthefuturePeriod7)(1)_教资初高中_教资面试2025教资面试备考资料合集_教资面试资料合集_2025教资面试资料_25上教资面试-小学资料包_19教案:合集
必修五(Unit3LifeinthefuturePeriod6)(1)_教资初高中_教资面试2025教资面试备考资料合集_教资面试资料合集_2025教资面试资料_25上教资面试-小学资料包_19教案:合集
必修五(Unit3LifeinthefuturePeriod5)(1)_教资初高中_教资面试2025教资面试备考资料合集_教资面试资料合集_2025教资面试资料_25上教资面试-小学资料包_19教案:合集
专题5.3平面向量基本定理及坐标表示-重难点题型精讲(举一反三)(新高考地区专用)(解析版)_2.2025数学总复习_2023年新高考资料_一轮复习
必修五(Unit3LifeinthefuturePeriod4)(1)_教资初高中_教资面试2025教资面试备考资料合集_教资面试资料合集_2025教资面试资料_25上教资面试-小学资料包_19教案:合集
必修五(Unit3LifeinthefuturePeriod3)(1)_教资初高中_教资面试2025教资面试备考资料合集_教资面试资料合集_2025教资面试资料_25上教资面试-小学资料包_19教案:合集
必修五(Unit3LifeinthefuturePeriod2)(1)_教资初高中_教资面试2025教资面试备考资料合集_教资面试资料合集_2025教资面试资料_25上教资面试-小学资料包_19教案:合集
第3部分书面表达层级4+第5讲 概要写作_3.2025英语总复习_2023年新高考资料_一轮复习_2023年新高考大一轮复习讲义_2023年高考英语一轮复习讲义(新人教新高考)
必修五(Unit3LifeinthefuturePeriod1)(1)_教资初高中_教资面试2025教资面试备考资料合集_教资面试资料合集_2025教资面试资料_25上教资面试-小学资料包_19教案:合集
必修五(Unit2TheUnitedKingdomPeriod7)(1)_教资初高中_教资面试2025教资面试备考资料合集_教资面试资料合集_2025教资面试资料_25上教资面试-小学资料包_19教案:合集