当前位置:首页>文档>DAY19修齐1000题逐题解析手册免费分享_考研_16.2026考研政治清北成硕_00.电子讲义_张修齐肖1000带刷

DAY19修齐1000题逐题解析手册免费分享_考研_16.2026考研政治清北成硕_00.电子讲义_张修齐肖1000带刷

  • 2026-04-01 17:37:10 2026-03-17 05:52:43

文档预览

DAY19修齐1000题逐题解析手册免费分享_考研_16.2026考研政治清北成硕_00.电子讲义_张修齐肖1000带刷
DAY19修齐1000题逐题解析手册免费分享_考研_16.2026考研政治清北成硕_00.电子讲义_张修齐肖1000带刷
DAY19修齐1000题逐题解析手册免费分享_考研_16.2026考研政治清北成硕_00.电子讲义_张修齐肖1000带刷
DAY19修齐1000题逐题解析手册免费分享_考研_16.2026考研政治清北成硕_00.电子讲义_张修齐肖1000带刷

文档信息

文档格式
pdf
文档大小
0.215 MB
文档页数
4 页
上传时间
2026-03-17 05:52:43

文档内容

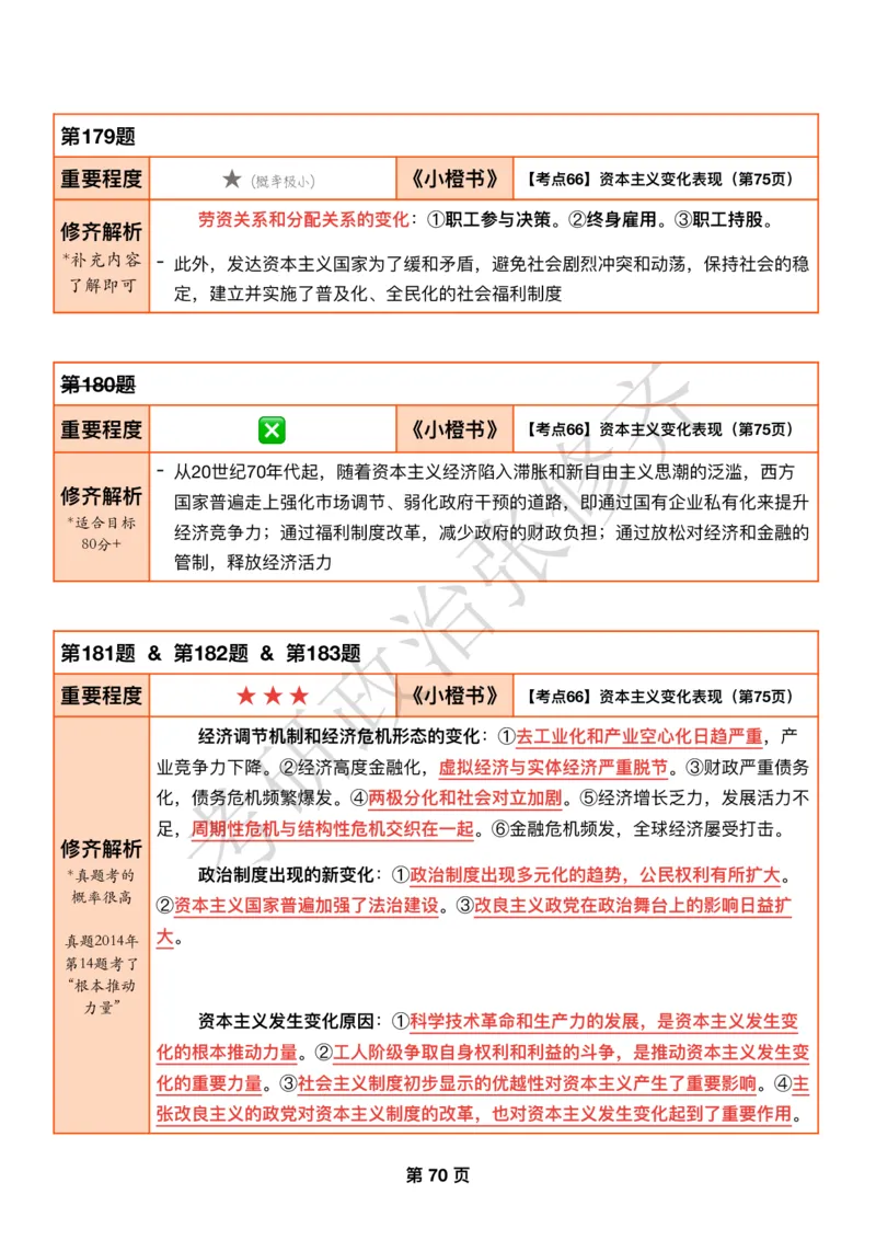
第174题 重要程度 ❎ 《⼩橙书》 【考点65】经济全球化动因(第74⻚) 修⻬解析 参考马原第五章单选题第194题 ————————————————————DAY18 完结—————————————————— 第175题 齐 重要程度 ★ (概率极小) 《⼩橙书》 【考点65】经济全球化表现(第74⻚) - 经济全球化可以带来巨⼤的分⼯利益,推动世界⽣产⼒的发展,不仅发达国家从中 修 受益,⼀些发展中国家在参与经济全球化进程中也得到了快速发展,在经济全球化 修⻬解析 进程中,资⾦、技术等⽣产要素可以在国际社会流动和优化配置 *补充内容 张 了解即可 - 国际⾦融危机不是经济全球化发展的必然产物,⽽是⾦融资本过度逐利、⾦融监管 严重缺失的结果 治 第176题 & 第177题 政 重要程度 ★ ★ 《⼩橙书》 【考点65】经济全球化表现(第74⻚) 积极研作⽤主要表现:①经济全球化为发展中国家提供先进技术和管理经验。② 经济全球化为发展中国家提供更多的就业机会。③经济全球化推动发展中国家国际贸 修⻬解析 易 考 发展。④经济全球化促进发展中国家跨国公司的发展。 *真题考的 概率较⾼ 负⾯影响主要表现:①发达国家与发展中国家在经济全球化过程中的地位和收 益不平等、不平衡。②加剧了发展中国家资源短缺和环境污染。③⼀定程度上增加了 经济⻛险。 第178题 重要程度 ★ (概率极小) 《⼩橙书》 【考点66】资本主义变化表现(第75⻚) 第⼆次世界⼤战后,国家资本所有制形成并发挥重要作⽤,法⼈资本所有制崛 修⻬解析 起并成为居主导地位的资本所有制形式。国家资本所有制就其性质⽽⾔仍然是资本主 *补充内容 义形式,体现着总资本家剥削雇佣劳动者的关系。(- 国家资本所有制主要存在于基 了解即可 础设施和公共事业部⻔,对整个社会经济的发展有着重要的影响) 第 69 ⻚第179题 重要程度 ★ (概率极小) 《⼩橙书》 【考点66】资本主义变化表现(第75⻚) 劳资关系和分配关系的变化:①职⼯参与决策。②终身雇⽤。③职⼯持股。 修⻬解析 *补充内容 - 此外,发达资本主义国家为了缓和⽭盾,避免社会剧烈冲突和动荡,保持社会的稳 了解即可 定,建⽴并实施了普及化、全⺠化的社会福利制度 齐 第180题 修 重要程度 ❎ 《⼩橙书》 【考点66】资本主义变化表现(第75⻚) - 从20世纪70年代起,随着资本主义经济陷⼊滞胀和新⾃由主义思潮的泛滥,⻄⽅ 张 修⻬解析 国家普遍⾛上强化市场调节、弱化政府⼲预的道路,即通过国有企业私有化来提升 *适合目标 经济竞争⼒;通过福利制度改⾰,减少政府的财政负担;通过放松对经济和⾦融的 80分+ 管制,释放经济活⼒ 治 政 第181题 & 第182题 & 第183题 重要程度 研 ★ ★ ★ 《⼩橙书》 【考点66】资本主义变化表现(第75⻚) 经济调节机制和经济危机形态的变化:①去⼯业化和产业空⼼化⽇趋严重,产 业考竞争⼒下降。②经济⾼度⾦融化,虚拟经济与实体经济严重脱节。③财政严重债务 化,债务危机频繁爆发。④两极分化和社会对⽴加剧。⑤经济增⻓乏⼒,发展活⼒不 ⾜,周期性危机与结构性危机交织在⼀起。⑥⾦融危机频发,全球经济屡受打击。 修⻬解析 *真题考的 政治制度出现的新变化:①政治制度出现多元化的趋势,公⺠权利有所扩⼤。 概率很⾼ ②资本主义国家普遍加强了法治建设。③改良主义政党在政治舞台上的影响⽇益扩 ⼤。 真题2014年 第14题考了 “根本推动 ⼒量” 资本主义发⽣变化原因:①科学技术⾰命和⽣产⼒的发展,是资本主义发⽣变 化的根本推动⼒量。②⼯⼈阶级争取⾃身权利和利益的⽃争,是推动资本主义发⽣变 化的重要⼒量。③社会主义制度初步显示的优越性对资本主义产⽣了重要影响。④主 张改良主义的政党对资本主义制度的改⾰,也对资本主义发⽣变化起到了重要作⽤。 第 70 ⻚第184题 重要程度 ★ ★ ★ 《⼩橙书》 【考点67】资本主义变化实质(第76⻚) 资本主义发⽣变化的实质:①从根本上说是⼈类社会发展⼀般规律和资本主义 经济规律作⽤的结果。②在资本主义制度基本框架内的变化,并不意味着资本主义⽣ 产关系的根本性质发⽣了变化。 资本追逐剩余价值的本性并没有改变,改变的只是获取剩余价值的⽅式和⽅ 齐 法。资本占有的社会性提⾼了,但是资本在社会经济关系中的⽀配地位并没有根本改 变。社会福利制度缓和了资本主义分配关系的⽭盾,但是并没有改变导致财富占有两 修⻬解析 极分化的制度基础。政府的经济⼲预职能难以防修⽌和克服⾦融危机和经济危机。 *真题考的 概率很⾼ 张 资本主义政治制度发⽣的变化并没有改变其为资产阶级利益服务,仍然是服从 于资产阶级进⾏统治和剥削需要的政治⼯具的本质属性。虽然第⼆次世界⼤战后资本 治 主义发⽣了⼀些变化,但是这些变化并没有改变资本主义制度的本质,并没有克服资 本主义的基本⽭盾,也没有改变⻢克思主义关于资本主义的基本论断的科学性,根源 于资本主义基本⽭盾的经济危机依然是资本主义不可克服的痼疾。 政 研 第185题 & 第186题 & 第187题 重要程度 ★ ★ ★ 《⼩橙书》 【考点67】当代资本主义(第77⻚) 考 当代资本主义变化新特征: 21世纪以来资本主义的新变化,并未改变资本主义 的经济基础和追求利润最⼤化的本性。 (1)科技创新加速资本主义⽣产⽅式变化:①产业结构的调整。②⽣产组织和 修⻬解析 劳动形式的变化。③新经济形态的出现。 *真题考的 概率很⾼ (2)国际⾦融垄断资本主义影响⽇益显现:国际⾦融资本的垄断成为当代资本 主义最突出、最鲜明、最主要的特征。①⾦融垄断寡头化。②⾦融垄断国际化。③经 *这是2023版 本科教材新 济虚拟化、产业空⼼化。 增考点 (3)社会阶级层级结构呈现复杂性多样化。 (4)发达资本主义国家凭借经济、科技、⽂化传播等超级优势,在世界范围内 推⾏霸权主义和强权政治。 第 71 ⻚第188题 & 第189题 & 第190题 重要程度 ★ ★ 《⼩橙书》 【考点67】次贷危机引发问题(第77⻚) 美国次贷危机引发各种问题:这些现象背后的深层次原因和根源,归根结底还 在于资本主义制度本身,在于资本主义的基本⽭盾。 (1)经济发展失调:①虚拟经济与实体经济发展失衡。②福利⻛险增加。③债 修⻬解析 务负担沉重。 *真题考的 齐 (2)政治体制失灵:①⻄式选举往往难以选贤。②政党利益可能凌驾于国家利 概率较⾼ 益之上。③“⺠主陷阱”会阻碍国家治理。④传统精英政治⾛向衰落。 修 (3)社会融合机制失效:①社会极端思潮抬头。②社会流动性退化。③社会⽭ 盾激化。 张 治 修⻬补漏 政 - 资本主义的进步性:①资本主义将科学技术转变为强⼤的⽣产⼒。②资本追求剩余价值的内 研 在动⼒和竞争的外在压⼒推动了社会⽣产⼒的迅速发展。③资本主义的意识形态和政治制度作为 上层建筑在战胜封建社会⾃给⾃⾜的⼩⽣产的⽣产⽅式,保护、促进和完善资本主义⽣产⽅式⽅ 考 ⾯起着重要作⽤。 - 资本主义的局限性:①资本主义基本⽭盾阻碍社会⽣产⼒的发展。②资本主义制度下财富占 有两极分化,引发经济危机。③资产阶级⽀配和控制资本主义经济和政治的发展和运⾏,不断激 化社会⽭盾和冲突。 - 这些局限性在资本主义⽣产⽅式范围内是不可能根本消除的,它决定了资本主义⽣产⽅式的 历史过渡性。 - 被社会主义所代替:①资本主义基本⽭盾“包含着现代的⼀切冲突的萌芽”。②资本积累推动 资本主义基本⽭盾不断激化并最终否定资本主义⾃身。③国家垄断资本主义是资本社会化的更⾼ 形式,将成为社会主义的前奏。④资本主义社会存在着资产阶级和⽆产阶级两⼤阶级之间的⽭盾 和⽃争。 ————————————————————DAY19 完结—————————————————— 第 72 ⻚