当前位置:首页>文档>DAY24修齐1000题逐题解析手册免费分享_考研_16.2026考研政治清北成硕_00.电子讲义_张修齐肖1000带刷

DAY24修齐1000题逐题解析手册免费分享_考研_16.2026考研政治清北成硕_00.电子讲义_张修齐肖1000带刷

  • 2026-04-02 12:12:08 2026-03-17 05:53:37

文档预览

DAY24修齐1000题逐题解析手册免费分享_考研_16.2026考研政治清北成硕_00.电子讲义_张修齐肖1000带刷
DAY24修齐1000题逐题解析手册免费分享_考研_16.2026考研政治清北成硕_00.电子讲义_张修齐肖1000带刷

文档信息

文档格式
pdf
文档大小
0.147 MB
文档页数
2 页
上传时间
2026-03-17 05:53:37

文档内容

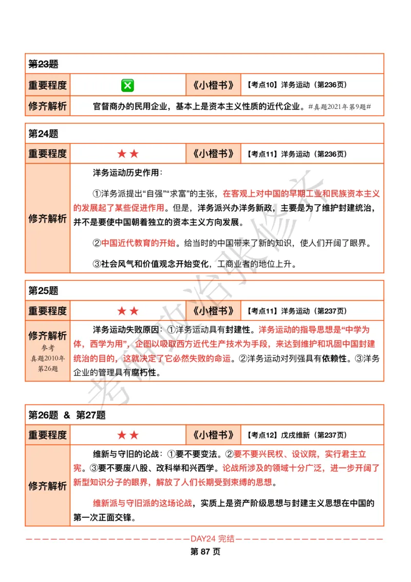
第⼆三章 (预计考1道选择题)—————————————————————————— 【单项选择题】《1000题》P123-P124 第17题 & 第18题 & 第19题 重要程度 ❎ 《⼩橙书》 对⽐【考点8】(第235⻚) 《天朝⽥亩制度》实际上是⼀个以解决⼟地问题为中⼼的⽐较完整的社会改⾰ 齐 ⽅案。《资政新篇》是中国近代历史上第⼀个⽐较系统的发展资本主义的⽅案。 修⻬解析 *懂得都懂 修 - 《天朝⽥亩制度》和《资政新篇》的共同点在于都具有反封建的进步性,另外,两 者都未能付诸实施 张 第20题 治 重要程度 ❎ 《⼩橙书》 补充【考点9】(第235⻚) - 修⻬解析 太平天国农⺠起义失败的根本原因是农⺠阶级⾃身的局限性 政 第21题 & 第22题 研 重要程度 ★ ★ 《⼩橙书》 【考点10】洋务运动(第236⻚) 洋务运动历史背景:①⾸先是为了购买和制造洋枪洋炮以镇压农⺠起义,②同 考 时也有借此加强海防、边防,③乘机发展本集团的政治、经济、军事实⼒的意图。 洋务事业指导思想:最先作出⽐较完整表述的是冯桂芬。这个思想后来在张之 洞的《劝学篇》中被进⼀步概括为“中学为体,⻄学为⽤”。所谓“中体⻄⽤”,就是以 中国封建伦理纲常所维护的统治秩序为主体,⽤⻄⽅的近代⼯业和技术为辅助,并以 修⻬解析 *注意区分 前者来⽀配后者。 思想、目 标、目的等 洋务事业主要内容:①兴办近代企业。⾸先兴办的是军⽤⼯业,这些企业都是 官办的。还兴办了⼀些⺠⽤企业,多数都采取官督商办的⽅式。②建⽴新式海陆军。 ③创办新式学堂,派遣留学⽣。 甲午战争⼀役,洋务派经营多年的北洋海军全军覆没,标志着以“⾃强”“求富” 为⽬标的洋务运动的失败。 第 86 ⻚第23题 重要程度 ❎ 《⼩橙书》 【考点10】洋务运动(第236⻚) 修⻬解析 官督商办的⺠⽤企业,基本上是资本主义性质的近代企业。#真题2021年第9题# 第24题 重要程度 ★ ★ 《⼩橙书》 【考点11】洋务运动(第236⻚) 齐 洋务运动历史作⽤: ①洋务派提出“⾃强”“求富”的主张,在客观上对中国的早期⼯业和⺠族资本主义 修 的发展起了某些促进作⽤。但是,洋务派兴办洋务新政,主要是为了维护封建统治, 修⻬解析 并不是要使中国朝着独⽴的资本主义⽅向发展。 张 ②中国近代教育的开始。给当时的中国带来了新的知识,使⼈们开阔了眼界。 ③社会⻛⽓和价值观念治开始变化,⼯商业者的地位上升。 第25题 政 重要程度 ★ ★ 《⼩橙书》 【考点11】洋务运动(第237⻚) 洋务研运动失败原因:①洋务运动具有封建性。洋务运动的指导思想是“中学为 修⻬解析 体,⻄学为⽤”,企图以吸取⻄⽅近代⽣产技术为⼿段,来达到维护和巩固中国封建 参考 真题2010年 统治的⽬的,这就决定了它必然失败的命运。②洋务运动对列强具有依赖性。③洋务 考 第26题 企业的管理具有腐朽性。 第26题 & 第27题 重要程度 ★ ★ 《⼩橙书》 【考点12】戊戌维新(第237⻚) 维新与守旧的论战:①要不要变法。②要不要兴⺠权、设议院,实⾏君主⽴ 宪。③要不要废⼋股、改科举和兴⻄学。论战所涉及的领域⼗分⼴泛,进⼀步开阔了 新型知识分⼦的眼界,解放了⼈们⻓期受到束缚的思想。 修⻬解析 维新派与守旧派的这场论战,实质上是资产阶级思想与封建主义思想在中国的 第⼀次正⾯交锋。 ————————————————————DAY24 完结—————————————————— 第 87 ⻚