当前位置:首页>文档>DAY38修齐1000题逐题解析手册免费分享_考研_16.2026考研政治清北成硕_00.电子讲义_张修齐肖1000带刷

DAY38修齐1000题逐题解析手册免费分享_考研_16.2026考研政治清北成硕_00.电子讲义_张修齐肖1000带刷

  • 2026-03-31 19:01:03 2026-03-17 05:56:24

文档预览

DAY38修齐1000题逐题解析手册免费分享_考研_16.2026考研政治清北成硕_00.电子讲义_张修齐肖1000带刷
DAY38修齐1000题逐题解析手册免费分享_考研_16.2026考研政治清北成硕_00.电子讲义_张修齐肖1000带刷
DAY38修齐1000题逐题解析手册免费分享_考研_16.2026考研政治清北成硕_00.电子讲义_张修齐肖1000带刷
DAY38修齐1000题逐题解析手册免费分享_考研_16.2026考研政治清北成硕_00.电子讲义_张修齐肖1000带刷
DAY38修齐1000题逐题解析手册免费分享_考研_16.2026考研政治清北成硕_00.电子讲义_张修齐肖1000带刷
DAY38修齐1000题逐题解析手册免费分享_考研_16.2026考研政治清北成硕_00.电子讲义_张修齐肖1000带刷
DAY38修齐1000题逐题解析手册免费分享_考研_16.2026考研政治清北成硕_00.电子讲义_张修齐肖1000带刷

文档信息

文档格式
pdf
文档大小
0.280 MB
文档页数
7 页
上传时间
2026-03-17 05:56:24

文档内容

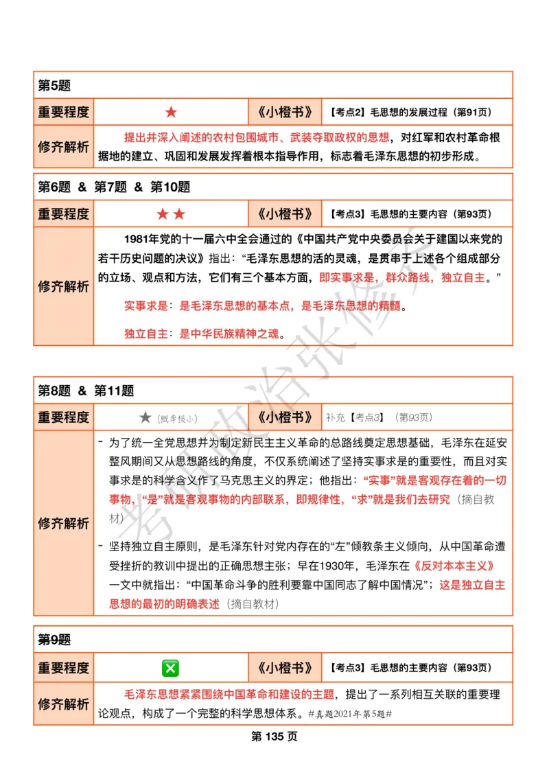
第⼆部分 ⽑泽东思想和中国特⾊ 社会主义理论体系概论 (⽑特真题预计考查1个单选1个多选,共2题,合计3分) 导论&第⼀⼆三四章 (预计考1道选择题)————————————————— 齐 【单项选择题】《1000题》P63-P64 修 第1题 重要程度 ★ ★ 《⼩橙书》 【考点1】历史进程理论成果(第88⻚) 张 1938年,⽑泽东在党的六届六中全会上作了《论新阶段》的报告,强调:“没有 抽象的⻢克思主义,只有具体的⻢克思主义。⻢克思主义的中国化,使之在其每⼀表 修⻬解析 治 现中带着中国的特性,即是说,按照中国的特点去应⽤它,成为全党亟待了解并亟须 解决的问题。”这标志着“⻢克思主义的中国化”这⼀命题的正式提出。 政 第2题 重要程度 研❎ 《⼩橙书》 补充【考点1】(第88⻚) - 党的⼗七⼤提出了“中国特⾊社会主义理论体系”的科学概念,把改⾰开放以来我们 考党在实践中相继形成的邓⼩平理论、“三个代表”重要思想以及科学发展观等重⼤战 修⻬解析 略思想⼀道作为中国特⾊社会主义理论体系的重要组成部分,标志着中国特⾊社会 主义理论和实践的进⼀步成熟(摘⾃教材) 第3题 重要程度 ❎ 《⼩橙书》 【考点2】⽑思想的历史条件(第90⻚) 中国共产党领导⼈⺠进⾏⾰命和建设的成功实践是⽑泽东思想形成和发展的实 修⻬解析 践基础。#参考真题2021年第5题# 第4题 重要程度 ★ ★ 《⼩橙书》 【考点2】⽑思想的发展过程(第91⻚) 修⻬解析 关于新⺠主主义⾰命基本思想的提出,标志着⽑泽东思想开始萌芽。 第 134 ⻚第5题 重要程度 ★ 《⼩橙书》 【考点2】⽑思想的发展过程(第91⻚) 提出并深⼊阐述的农村包围城市、武装夺取政权的思想,对红军和农村⾰命根 修⻬解析 据地的建⽴、巩固和发展发挥着根本指导作⽤,标志着⽑泽东思想的初步形成。 第6题 & 第7题 & 第10题 重要程度 ★ ★ 《⼩橙书》 【考点3】齐⽑思想的主要内容(第93⻚) 1981年党的⼗⼀届六中全会通过的《中国共产党中央委员会关于建国以来党的 若⼲历史问题的决议》指出:“⽑泽东思想的活的灵魂,是贯串于上述各个组成部分 修 的⽴场、观点和⽅法,它们有三个基本⽅⾯,即实事求是,群众路线,独⽴⾃主。” 修⻬解析 实事求是:是⽑泽东思想的基本张点,是⽑泽东思想的精髓。 独⽴⾃主:是中华⺠族精神之魂。 治 第8题 & 第11题 政 重要程度 ★ (概率极小) 《⼩橙书》 补充【考点3】(第93⻚) - 研 为了统⼀全党思想并为制定新⺠主主义⾰命的总路线奠定思想基础,⽑泽东在延安 整⻛期间⼜从思想路线的⻆度,不仅系统阐述了坚持实事求是的重要性,⽽且对实 事求是的科学含义作了⻢克思主义的界定;他指出:“实事”就是客观存在着的⼀切 考 事物,“是”就是客观事物的内部联系,即规律性,“求”就是我们去研究(摘⾃教 材) 修⻬解析 - 坚持独⽴⾃主原则,是⽑泽东针对党内存在的“左”倾教条主义倾向,从中国⾰命遭 受挫折的教训中提出的正确思想主张;早在1930年,⽑泽东在《反对本本主义》 ⼀⽂中就指出:“中国⾰命⽃争的胜利要靠中国同志了解中国情况”;这是独⽴⾃主 思想的最初的明确表述(摘⾃教材) 第9题 重要程度 ❎ 《⼩橙书》 【考点3】⽑思想的主要内容(第93⻚) ⽑泽东思想紧紧围绕中国⾰命和建设的主题,提出了⼀系列相互关联的重要理 修⻬解析 论观点,构成了⼀个完整的科学思想体系。#真题2021年第5题# 第 135 ⻚【多项选择题】《1000题》P71-P74 第1题 重要程度 ❎ 《⼩橙书》 补充【考点1】(第88⻚) ⻢克思主义中国化同时包含着⻢克思主义时代化的意蕴。 - ⻢克思主义中国化是⻢克思主义理论本身发展的内在要求,是解决中国实际问题的 修⻬解析 客观需要(⽼⼤纲表述) 齐 - 推进⻢克思主义中国化时代化是⼀个追求真理、揭示真理、笃⾏真理的过程 修 (2022年10⽉16⽇在中国共产党第⼆⼗次全国代表⼤会上的报告) 第2题 张 重要程度 ★ ★ 《⼩橙书》 【考点1】历史进程理论成果(第88⻚) ⻢克思主义中国化时代治化的内涵:⻢克思主义中国化时代化,就是⽴⾜中国国 情和时代特点,坚持把⻢克思主义基本原理同中国具体实际相结合、同中华优秀传统 修⻬解析 ⽂化相结合,深⼊研究和解决中国⾰命、建设、改⾰不同历史时期的实际问题,真正 政 搞懂⾯临的时代课题,不断吸收新的时代内容,科学回答时代提出的重⼤理论和实践 课题,创造新的理论成果。 研 第3题 考 重要程度 ★ ★ 《⼩橙书》 【考点1】历史进程理论成果(第88⻚) “解决中国问题”和“创造些新的东⻄”,实际上指向⻢克思主义中国化时代化的科 学内涵,具体包含三层意思: ①运⽤⻢克思主义的⽴场、观点和⽅法,观察时代、把握时代、引领时代,解 决中国⾰命、建设、改⾰中的实际问题。理论的根本任务是回答并指导解决问题。 修⻬解析 ②总结和提炼中国⾰命、建设、改⾰的实践经验并将其上升为理论,不断丰富 和发展⻢克思主义的理论宝库,赋予⻢克思主义以新的时代内涵。 ③运⽤中国⼈⺠喜闻乐⻅的⺠族语⾔来阐述⻢克思主义,使其植根于中华优秀 传统⽂化的⼟壤之中,具有中国特⾊、中国⻛格、中国⽓派。 第 136 ⻚第4题 & 第5题 & 第6题 重要程度 ★ (概率极小) 《⼩橙书》 补充【考点1】(第90⻚) - 中国特⾊社会主义理论体系在新的历史条件下进⼀步丰富和发展了⽑泽东思想;⽐ 如,提出⾛⾃⼰的路、建设中国特⾊社会主义,丰富发展了⽑泽东思想关于社会主 义建设道路理论;提出中国正处于并将⻓期处于社会主义初级阶段,丰富发展了⽑ 泽东思想关于中国社会主义发展阶段理论;提出中国式现代化,建设富强⺠主⽂明 和谐美丽的社会主义现代化国家,丰富发展了⽑泽东思想关于社会主义“四个现代 齐 化”理论;提出全⾯从严治党,推进党的建设新的伟⼤⼯程,以党的⾃我⾰命引领 社会⾰命,丰富发展了⽑泽东思想关于党的建设理论;提出⾛和平发展道路,推动 修 构建⼈类命运共同体,丰富发展了⽑泽东思想关于独⽴⾃主和平外交的理论,等等 (摘⾃教材) 修⻬解析 张 - ⽑泽东思想和中国特⾊社会主义理论体系,都是⻢克思列宁主义在中国的运⽤和发 展,都以独创性的理论成果丰富和发展了⻢克思主义的理论宝库;⽑泽东思想、邓 ⼩平理论、“三个代表”重要 治 思想、科学发展观、习近平新时代中国特⾊社会主义思 想同⻢克思列宁主义⼀起,都是党和国家必须⻓期坚持的指导思想,是全国各族⼈ ⺠团结奋⽃的共同政思想基础(摘⾃教材) - 要坚定历史⾃信、⽂化⾃信,坚持古为今⽤、推陈出新,把⻢克思主义思想精髓同 中华优秀研传统⽂化精华贯通起来、同⼈⺠群众⽇⽤⽽不觉的共同价值观念融通起 来,不断赋予科学理论鲜明的中国特⾊,不断夯实⻢克思主义中国化时代化的历史 基础和群众基础,让⻢克思主义在中国牢牢扎根(摘⾃教材) 考 第7题 重要程度 ★ 《⼩橙书》 【考点2】⽑思想的历史条件(第90⻚) ⼤⾰命时期,在《中国社会各阶级的分析》《湖南农⺠运动考察报告》等著作 中,分析了中国社会各阶级在⾰命中的地位和作⽤,明确指出⽆产阶级领导农⺠⽃争 的极端重要性,分析了中国农⺠⽃争的特点,强调⽆产阶级领导农⺠⽃争在推翻反动 修⻬解析 政权、建⽴⼈⺠⾰命政权中的重⼤作⽤,从⽽解决了⽆产阶级领导权的中⼼问题,即 如何领导农⺠⽃争的问题。 这些关于新⺠主主义⾰命基本思想的提出,标志着⽑泽东思想开始萌芽。 第 137 ⻚第8题 重要程度 ★ 《⼩橙书》 【考点2】⽑思想的历史条件(第91⻚) ⼟地⾰命战争时期,在《中国的红⾊政权为什么能够存在》《井冈⼭的⽃争》 《星星之⽕,可以燎原》《反对本本主义》等著作中,指明了中国⾰命的发展规律: 将党的⼯作重点从城市转⼊农村,在农村开展游击战争,进⾏⼟地⾰命,建⽴红⾊政 修⻬解析 权,把落后的农村变为先进的⾰命根据地;依托这样的农村⾰命根据地去反对依靠城 市进攻农村的强⼤敌⼈,进⽽以农村包围城市,以便在⻓期⽃争中逐步锻炼、积累、 齐 发展⾰命的⼒量,逐步削弱敌⼈的⼒量;直到敌我⼒量强弱发⽣转化,再攻占中⼼城 市,夺取全国政权和全国⾰命的胜利。 修 第9题 & 第10题 重要程度 ★ 《⼩张橙书》 【考点2】⽑思想的历史条件(第92⻚) 遵义会议以后,⽑泽东系统地总结了党领导中国⾰命特别是全⺠族抗⽇战争以 来的历史经验,深⼊分析中国治⾰命具体实际,在《实践论》和《⽭盾论》两篇著作 中,运⽤⻢克思主义的认识论和辩证法,系统分析了党内“左”的和右的错误的思想根 源。在《<共产党⼈>发刊词》《中国⾰命和中国共产党》《新⺠主主义论》《改造 政 我们的学习》《论联合政府》等理论著作中,科学阐述了新⺠主主义⾰命的对象、动 ⼒、领导⼒量、性质和前途等基本问题,提出了新⺠主主义⾰命的总路线,并制定了 研 相应的经济、政治、⽂化纲领,指明了新⺠主主义⾰命的具体⽬标。⽑泽东还详细论 述了统⼀战线、武装⽃争和党的建设的基本规律和内在联系,为新⺠主主义⾰命的胜 利考找到了正确⽅法。 解放战争时期和新中国成⽴以后,以⽑泽东同志为主要代表的中国共产党⼈在 修⻬解析 领导⼈⺠夺取新⺠主主义⾰命胜利,建⽴和巩固⼯⼈阶级领导的、以⼯农联盟为基础 的⼈⺠⺠主专政的国家政权,实现从新⺠主主义向社会主义的转变,开展全⾯的⼤规 模的社会主义建设的过程中,先后提出⼈⺠⺠主专政理论、社会主义改造理论、关于 严格区分和正确处理两类⽭盾的学说特别是正确处理⼈⺠内部⽭盾的理论、适合我国 国情的中国⼯业化道路理论等。⽑泽东明确提出了把⻢克思列宁主义基本原理同中国 具体实际进⾏“第⼆次结合,找出在中国怎样建设社会主义的道路”的任务,并对开辟 适合中国国情的社会主义建设道路进⾏了艰⾟探索。这⼀时期形成的关于社会主义⾰ 命和社会主义建设的重要思想,集中体现于⽑泽东《在中国共产党第七届中央委员会 第⼆次全体会议上的报告》《论⼈⺠⺠主专政》《论⼗⼤关系》《关于正确处理⼈⺠ 内部⽭盾的问题》等著作中,是⽑泽东思想的丰富和发展。 第 138 ⻚第11题 重要程度 ★ ★ 《⼩橙书》 【考点3】⽑思想的主要内容(第93⻚) 实事求是:是⽑泽东思想的基本点,是⽑泽东思想的精髓。这是中国共产党⼈ 认识世界、改造世界的根本要求,是中国共产党的思想路线。 修⻬解析 - 实事求是,是⻢克思主义的根本观点,是中国共产党⼈认识世界、改造世界的根本 要求,是我们党的基本思想⽅法、⼯作⽅法、领导⽅法(2013年12⽉26⽇在纪念 齐 ⽑泽东同志诞⾠120周年座谈会上的讲话) 第12题 修 重要程度 ★ (概率极小) 《⼩橙书》 【考点3】⽑思想的主要内容(第93⻚) 群众路线,就是⼀切为了群众,张⼀切依靠群众,从群众中来,到群众中去,把 修⻬解析 党的正确主张变为群众的⾃觉⾏动。 治 第13题 政 重要程度 ★ ★ 《⼩橙书》 【考点3】⽑思想的主要内容(第94⻚) 独⽴⾃主:是中华⺠族精神之魂。这是中华⺠族的优良传统,是中国共产党、 研 中华⼈⺠共和国⽴党⽴国的重要原则,是我们党从中国实际出发、依靠党和⼈⺠⼒量 进⾏⾰命、建设、改⾰的必然结论。 修⻬解析 考 群众路线:是我们党的⽣命线和根本⼯作路线,是我们党永葆⻘春活⼒和战⽃ ⼒的重要传家宝。 第14题 重要程度 ❎ 《⼩橙书》 补充【考点3】(第93⻚) - ⽑泽东系统解决了如何把以农⺠为主要成分的⾰命军队建设成为⼀⽀⽆产阶级性质 的、具有严格纪律的、同⼈⺠群众保持亲密联系的新型⼈⺠军队的问题,解决了如 何开展⼈⺠⾰命战争,应当实⾏什么样的战略战术,如何巩固国防等⼀系列重⼤⽅ 修⻬解析 针问题(摘⾃教材) - 规定了党对军队绝对领导的原则,指明了是党指挥枪⽽不是枪指挥党,强调全⼼全 意为⼈⺠服务是⼈⺠军队的唯⼀宗旨(摘⾃教材) 第 139 ⻚第15题 重要程度 ★ ★ 《⼩橙书》 【考点4】⽑思想的历史地位(第94⻚) 历史地位:①⻢克思主义中国化时代化的第⼀个重⼤理论成果。②中国⾰命和 建设的科学指南。③中国共产党和中国⼈⺠宝贵的精神财富。 - ⽑泽东思想是党必须⻓期坚持的指导思想 修⻬解析 实事求是、群众路线、独⽴⾃主是⽑泽东把辩证唯物主义和历史唯物主义运⽤ 齐 到中国⾰命和建设实践中所形成的具有中国共产党⼈鲜明特⾊的⽴场、观点、⽅法, 是我们党进⾏⾰命、建设和改⾰的出发点、根本点和⽴⾜点,为党和⼈⺠事业发展提 修 供了科学指引。 张 第16题 重要程度 ★ 治《⼩橙书》 【考点4】⽑思想的历史地位(第95⻚) 《中国共产党中央委员会关于建国以来党的若⼲历史问题的决议》对⽑泽东和 ⽑泽东思想的历史地政位作出了科学的、实事求是的评价,对于统⼀全党的认识起到了 重要作⽤,得到了全党的拥护。该决议指出,⽑泽东是伟⼤的⻢克思主义者,伟⼤的 ⽆产阶级⾰命家、战略家和理论家。他为中国共产党和中国⼈⺠解放军的创⽴和发 研 展,为中国各族⼈⺠解放事业的胜利,为中华⼈⺠共和国的缔造和社会主义事业的发 展,建⽴了不可磨灭的功勋,为世界被压迫⺠族的解放和⼈类进步事业作出了重⼤贡 考 献。 由于在中国建设社会主义是⼀项崭新的事业,⼈们对如何⾛出⼀条适合中国国 情的社会主义道路还缺少规律性认识,加上当时复杂严峻的国际环境的影响,我们党 修⻬解析 在社会主义建设道路的探索中发⽣过曲折。但总的来说,⽑泽东的功绩是第⼀位的, 错误是第⼆位的。 - ⽑泽东同志是伟⼤的⻢克思主义者,伟⼤的⽆产阶级⾰命家、战略家、理论家,是 ⻢克思主义中国化的伟⼤开拓者、中国社会主义现代化建设事业的伟⼤奠基者,是 近代以来中国伟⼤的爱国者和⺠族英雄,是党的第⼀代中央领导集体的核⼼,是领 导中国⼈⺠彻底改变⾃⼰命运和国家⾯貌的⼀代伟⼈,是为世界被压迫⺠族的解放 和⼈类进步事业作出重⼤贡献的伟⼤国际主义者(2023年12⽉26⽇在纪念⽑泽东 同志诞⾠130周年座谈会上的讲话) ————————————————————DAY38 完结—————————————————— 第 140 ⻚