乐于分享
好东西不私藏

用国内主流Ai软件配一台5000左右的电脑

本文最后更新于2025-02-07,某些文章具有时效性,若有错误或已失效,请在下方留言或联系老夜

用国内主流Ai软件配一台5000左右的电脑

用国内主流Ai软件配一台5000左右的电脑

用国内主流Ai软件配一台5000左右的电脑

用国内主流Ai软件配一台5000左右的电脑

用国内主流Ai软件配一台5000左右的电脑

用国内主流Ai软件配一台5000左右的电脑

用国内主流Ai软件配一台5000左右的电脑

用国内主流Ai软件配一台5000左右的电脑

用国内主流Ai软件配一台5000左右的电脑

用国内主流Ai软件配一台5000左右的电脑

用国内主流Ai软件配一台5000左右的电脑

用国内主流Ai软件配一台5000左右的电脑

依次为目前热度比较高的DeepSeek、百度文心一言、阿里通义千问、讯飞星火、360纳米AI
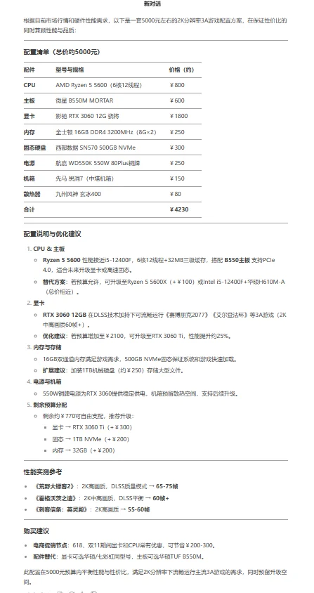
图11为回答的总结对比,有没有大神指点一下AI给的配置咋样
#电脑配置#台式电脑 #电脑推荐 #大模型 #AI #deepseek #文心一言 #通义千问 #讯飞星火 #纳米ai搜索
本站文章均为手工撰写未经允许谢绝转载:夜雨聆风 » 用国内主流Ai软件配一台5000左右的电脑
×
订阅图标按钮