高手都在用的免费的量化软件-QMT&Ptrade




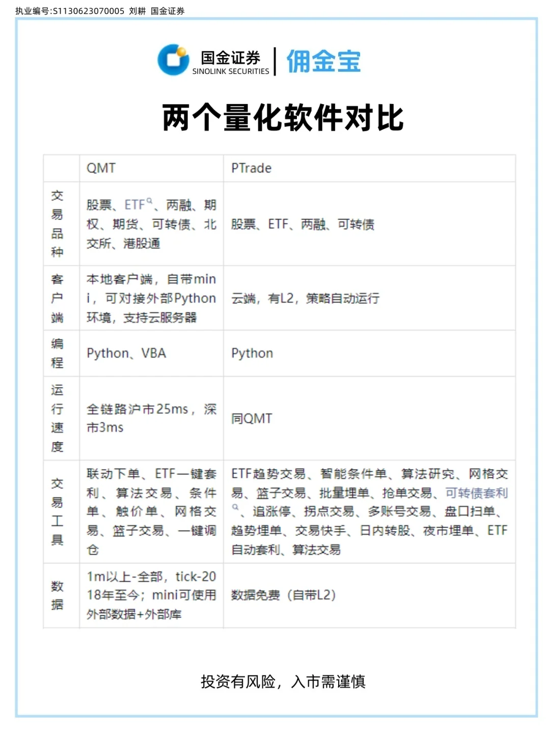
迅投QMT:\n堪称当下最全量化软件,\n支持:股票、两融、期货、期权、北交所、可转债、港股通、美股;\n数据:5m-全部,1m-全部,tick-2018年至今,L2行情;\n交易速度:支持LDP极速柜台+券商VIP席位,可调用C++因子公式;\n安全灵活:支持miniQMT(Python3.6-3.11),策略保存本地;\n弹性带宽:无带宽上限、不限速,避免拥堵。\n适合使用QMT交易系统的客户:\n机构客户:对系统交易工具和交易效率有更高要求的专业机构\n大资金量客户:需要对大单进行拆分和补单,实现便捷交易的资金量大的客户\n高频交易客户:对交易速度和报单便捷性有特殊需求的高频交易客户\n量化交易爱好者:需要进行策略研究、自动化交易的量化客户\n个性化交易客户:需要篮子组合交易、ETF交易、算法交易等个性化交易的客户\n风控敏感型客户:对交易合规、交易量价、资产比例等有要求的客户\n恒生Ptrade:\n自带云端服务器,无需格外购买服务器、\n特色工具:ETF趋势交易、策略交易、网格交易、篮子交易、追涨停、抢单交易、盘口扫单等,条件单:支持价格埋单、时间埋单、止盈止损埋单、拐点交易等。\n以智能条件单工具为主,可对标东方财富信、同花顺收费版,较容易上手。\n重点:底仓增强策略,获取额外收益\n更多信息,点击头像咨询\n#量化 #股票开户 #证券开户 #qmt #ptrade #牛市 #量化软件 #miniqmt#a股
夜雨聆风
