乐于分享
好东西不私藏

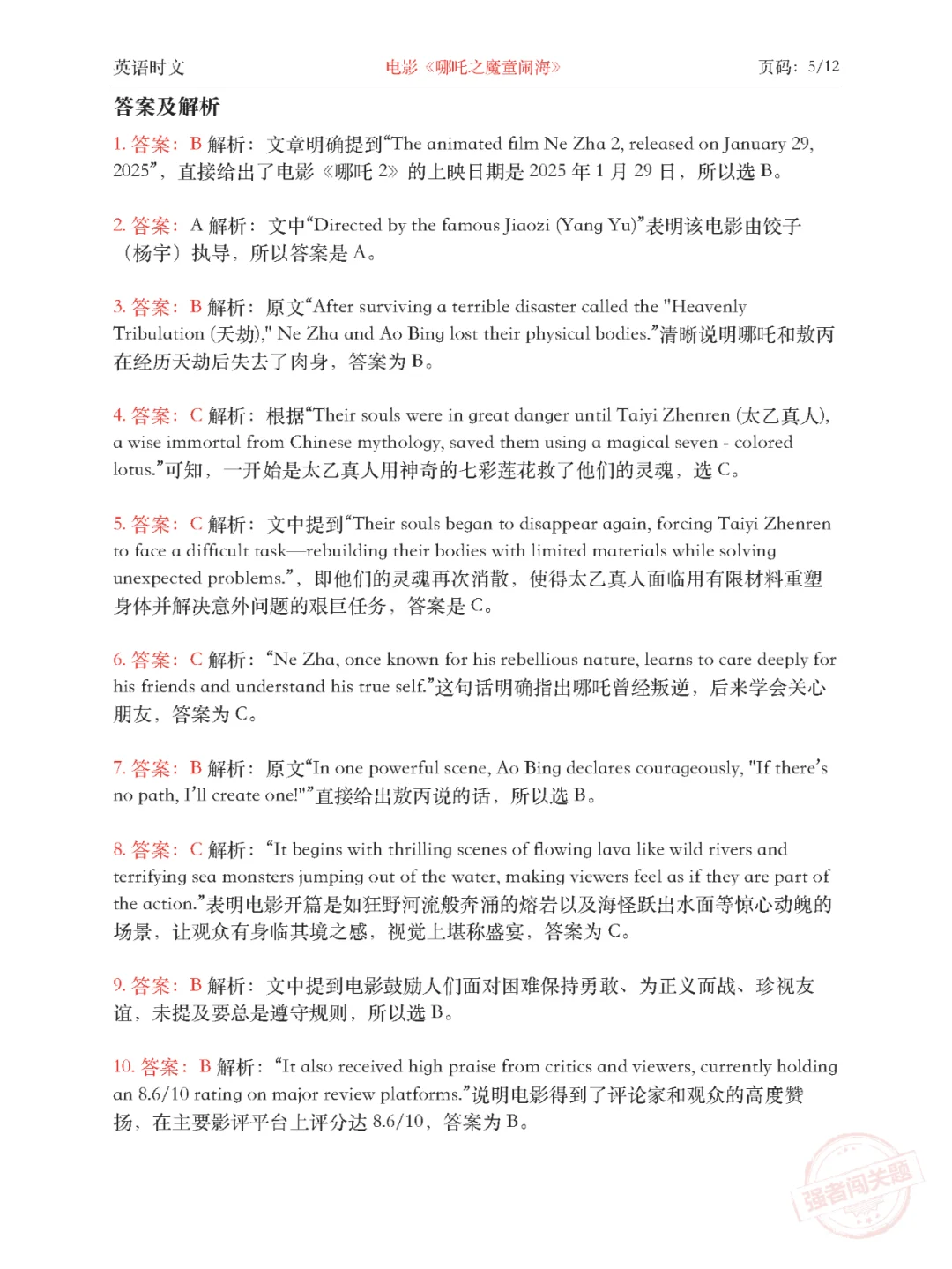
看电影学英语,《哪吒 2》来给你“打鸡血”

本文最后更新于2025-02-28,某些文章具有时效性,若有错误或已失效,请在下方留言或联系老夜

看电影学英语,《哪吒 2》来给你“打鸡血”

看电影学英语,《哪吒 2》来给你“打鸡血”

看电影学英语,《哪吒 2》来给你“打鸡血”

看电影学英语,《哪吒 2》来给你“打鸡血”

看电影学英语,《哪吒 2》来给你“打鸡血”

看电影学英语,《哪吒 2》来给你“打鸡血”

看电影学英语,《哪吒 2》来给你“打鸡血”

看电影学英语,《哪吒 2》来给你“打鸡血”

看电影学英语,《哪吒 2》来给你“打鸡血”

英语学习没动力?电影来给 “打鸡血”\n看《哪吒 2》学英语,初中阅读满分模板来袭!\n#如何学英语有动力 #初中英语阅读理解 #跟热点学英语阅读理解 #初中英语热点考点 #七年级英语 #八年级英语 #九年级英语 #电子文档 #家长收藏
本站文章均为手工撰写未经允许谢绝转载:夜雨聆风 » 看电影学英语,《哪吒 2》来给你“打鸡血”
×
订阅图标按钮