乐于分享
好东西不私藏

好厉害的英语复试口语App,没人知道😭

本文最后更新于2025-03-14,某些文章具有时效性,若有错误或已失效,请在下方留言或联系老夜

好厉害的英语复试口语App,没人知道😭

好厉害的英语复试口语App,没人知道😭

好厉害的英语复试口语App,没人知道😭

好厉害的英语复试口语App,没人知道😭

好厉害的英语复试口语App,没人知道😭

好厉害的英语复试口语App,没人知道😭

好厉害的英语复试口语App,没人知道😭

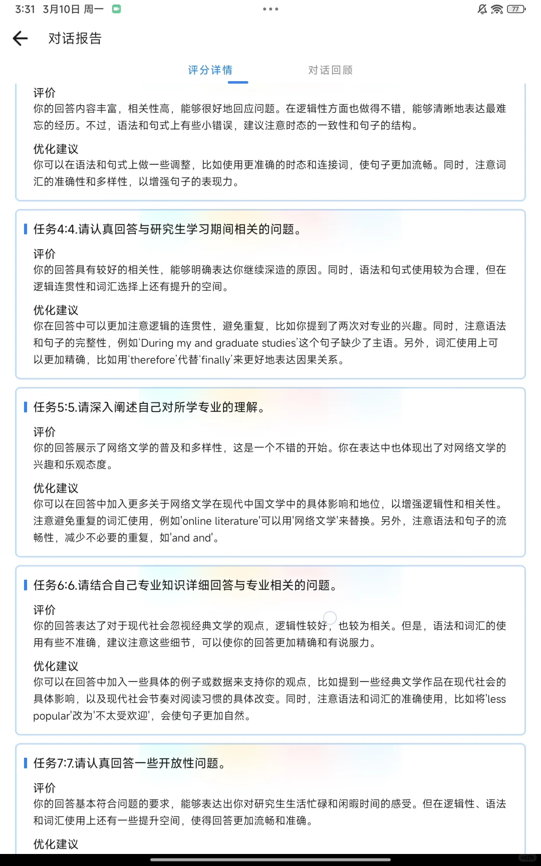
这个英语复试口语app真的好厉害,更新了80种专业,还加上了专业代码(被小细节拿捏!)

选择自己的专业就可以开始模拟练习了,全程10分钟左右,会问7个问题左右(实际考试耗时会更短,为了锻炼大家的口语,专门设置了多个问题)。

最后会生成一份报告。

复试加油!

#新述口语考研复试模拟 #考研英语复试 #考研复试 #考研复试英语口语 #口语练习 #考研复试面试

本站文章均为手工撰写未经允许谢绝转载:夜雨聆风 » 好厉害的英语复试口语App,没人知道😭
×
订阅图标按钮