25年中级社工今年小道消息,心疼5月的考生







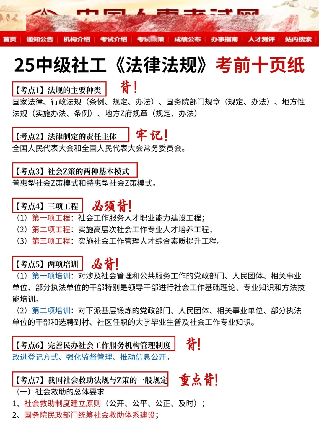
2025年中级社工考试难度上升15%,心疼今年参考的考生。大家也别慌,用正确的中级社工备考资料+方法,25年中级社工证也能一举拿下!大家需要的备考资料+各科目备考时长分配都总结好了,进度0的直接抄吧!\n.\n一、把握25年中级社工备考重点章节【抓大放小】\n✔️《综合能力》备考重点:第1-5-6-7-8章\n✔️《法律法规》备考重点:第3-12-14章\n✔️《工作实务》备考重点:第1-2-4-6-8-13章\n.\n二、25中级社工备考资料💯\n✅25年中级社工《三色重点笔记*45页》.pdf\n✅25年中级社工《内部母题*300道》.pdf\n✅25年中级社工《考前密压卷*6套》.pdf\n✅25年中级社工《速记口诀*3科》.pdf\n✅25年中级社工《考前小抄*10页》.pdf\n✅25年中级社工《题库APP》\n无纸化题库\\网课+pdf资料搭配使用,效果更佳!注意:题库app手机\\平板\\电脑端可同步使\n.\n三、开始60天冲刺25年中级社工备考攻略\n⏰基础阶段: 现在-4.10\n🔥任务:1轮备考先主攻《综合》+《实务》,4-5h\\天;《法规》放在第2轮学,不然精力不够\n1.先把中级社工【网课】大致过一遍,在【三色笔记】上圈出关键词的同时不要忘记标注出重点和新增的内容;\n2.刷25中级社工综合+实务【题库】课后题+【100母题】;\n刷题顺序:刷题→订正→纠错→结合解析消化巩固\n3.滚动式记忆25中级社工【考前10页纸】+错题解析;背诵时间:1-2h\\天\n·\n⏰巩固阶段: 4.11-5.10\n🔥任务:主攻25中级社工《法规》+大纲新增考点+基础阶段薄弱知识点\n1.1.5倍速听25中级社工强化班网课,对《法规》+大纲新增考点+基础薄弱点要重点学,已掌握考点迅速带过就行,避免浪费时间\n2.2刷25中级社工【100母题】中1-2轮错题+难题,1刷【中级社工真题】;了解中级社工考试的题型和结构,总结答题技巧,理清思路\n3.滚动式记忆25中级社工【考前10页纸】+错题解析;背诵时间:1-2h\\天\n·\n⏰冲刺阶段: 5.11-考前\n🔥任务:主攻中级社工【密压卷】+【预侧考点】\n1.考前1周听冲刺班网课,反复记老师说的考点,大概率能考到!\n2.按照考试时间刷【考前密压卷】进行考试模拟,刷完听老师的解析及答题思路,构建自己的一套解题方式;\n3.直接背25中级社工【考前10页纸】,都是重点!\n·\n25年备考中级社工的姐妹们加油吧‼️\n·\n#中级社工考试#25社工考试 #社工证 #社工证备考 #中级社工考试 #中级社工备考 #中级社工法律法规 #中级社工综合能力 #中级社工实务#中级社工法律法规\n·
夜雨聆风
