装修装到预算爆表?AI帮你省出两室一厅



服了,买房的时候觉得首付是大头,结果到了装修才发现,这才真正的无底洞啊!
从设计到材料,从人工到软装,每一笔钱都跟流水一样哗哗哗的就走了,装好了还算皆大欢喜,要装的不尽人意,那才真叫人崩溃的流泪
🌟最近ai又掀起了一股热潮,我打算问问ai“如何用最少的钱装出高级感房子?”看看他们能给我好的建议。各大软件问了一圈,发现很多app不是卡顿,就是表示过于专业,作为普通人根本难以理解但是独独夸克ai说到了我的心巴上。
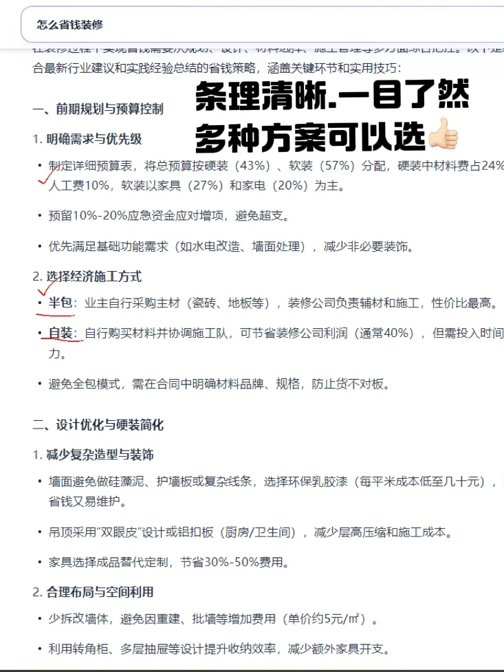
🌟这就不得不提到它新升级的深度思考功能了,真的是有点东西的。“深度思考”功能和别人不同的是,他会从你的实际、本质出发,提供全面的建议、从软装的选择到硬装的布置都有规划和整理,还可以轻松地给我们避雷很多容易踩坑的地方
🌟最重要的是还有推荐装修案例参考,也可以顺着案例去参考设计装修,这也太给我们这些装修怕踩坑、怕预算超标的装修小白省心省事了吧!
🌟我宣布夸克的深度思考是我用过最省心最好用的ai软件!电脑端和移动端都可以使用哦~
#夸克 #深度思考 #ai搜索 #AI #ai工具 #装修避雷 #装修#我在小红书搞装修 #家居 #装修灵感库
从设计到材料,从人工到软装,每一笔钱都跟流水一样哗哗哗的就走了,装好了还算皆大欢喜,要装的不尽人意,那才真叫人崩溃的流泪
🌟最近ai又掀起了一股热潮,我打算问问ai“如何用最少的钱装出高级感房子?”看看他们能给我好的建议。各大软件问了一圈,发现很多app不是卡顿,就是表示过于专业,作为普通人根本难以理解但是独独夸克ai说到了我的心巴上。
🌟这就不得不提到它新升级的深度思考功能了,真的是有点东西的。“深度思考”功能和别人不同的是,他会从你的实际、本质出发,提供全面的建议、从软装的选择到硬装的布置都有规划和整理,还可以轻松地给我们避雷很多容易踩坑的地方
🌟最重要的是还有推荐装修案例参考,也可以顺着案例去参考设计装修,这也太给我们这些装修怕踩坑、怕预算超标的装修小白省心省事了吧!
🌟我宣布夸克的深度思考是我用过最省心最好用的ai软件!电脑端和移动端都可以使用哦~
#夸克 #深度思考 #ai搜索 #AI #ai工具 #装修避雷 #装修#我在小红书搞装修 #家居 #装修灵感库
夜雨聆风
