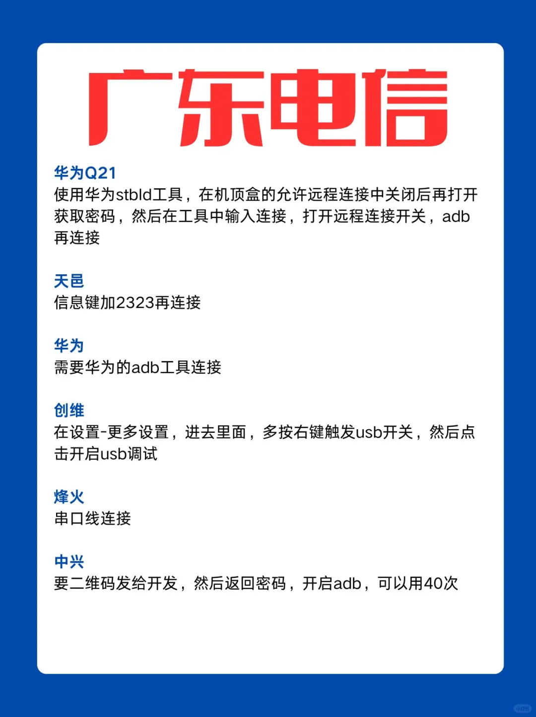
电信机顶盒开启ADB大全,释放隐藏潜力!







亲爱的家人们,如果你的电信机顶盒还没开启ADB,那你可能错过了许多自定义的乐趣。ADB(Android Debug Bridge)不仅能帮助你调试设备,还能让你安装第三方应用,甚至刷机。下面是开启电信机顶盒ADB的方法,让你的机顶盒发挥出真正的潜力!\n \n🔍【ADB的作用】\n• 调试设备:通过ADB,你可以对机顶盒进行更深层次的调试。\n• 安装应用:ADB允许你绕过应用商店,直接在机顶盒上安装第三方应用。\n• 系统备份:你可以使用ADB备份和恢复机顶盒的系统状态。\n \n🛠️【开启ADB步骤】\n• 进入设置:打开你的电信机顶盒,进入“设置”菜单。\n• 找到开发者选项:在设置菜单中找到“关于”选项,然后找到“版本号”并连续点击5-7次,直到提示“您现在是开发者”。\n• 返回设置:返回到“设置”菜单,现在你应该可以看到“开发者选项”。\n• 开启USB调试:在“开发者选项”中找到“USB调试”\n \n#电信机顶盒#ADB开启#开发者选项#USB调试#设备调试 #机顶盒 #机顶盒刷机\n开启ADB后,你的电信机顶盒将拥有更多的自定义选项和功能。但请记得,ADB是一把双刃剑,正确的使用可以带来便利,错误的操作可能会带来风险。如果你对自己的技术有信心,不妨尝试一下,让你的机顶盒发挥出真正的潜力!如果有任何疑问,欢迎随时交流。
夜雨聆风
