给大家普及一下,30天上岸宁德事业编的强度








⚠️备考25宁德事业单位的姐妹注意啦!公告已出,可以开始了,不要摆烂啦!
🍀报名时间: 25年4月7日~25年4月15日
‼️笔试时间:25年5月11日
🌟宁德事业单位备考包:
🍓《25宁德事业单位市情市况》
🍓《25宁德事业单位时政汇总》
🍓《25宁德事业单位职测三色笔记》
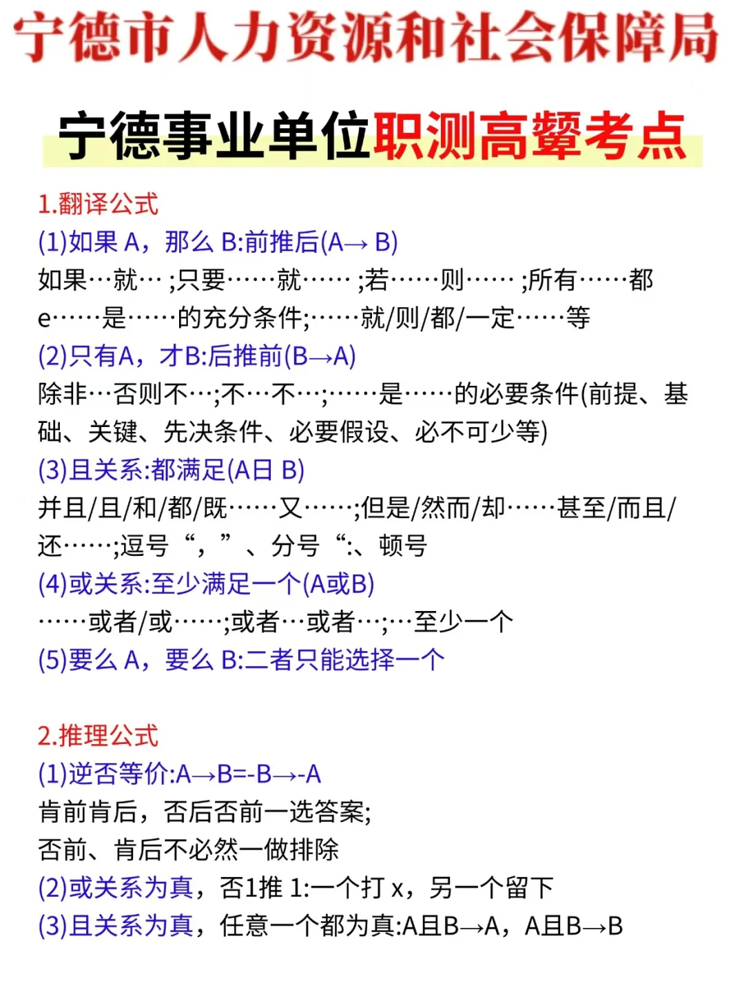
🍓《25宁德事业单位职测高颦考点》
🍓《25宁德事业单位公基三色笔记》
🍓《25宁德事业单位公基必背烤点》
🍓《25宁德事业单位时政预侧320题》
……
夜雨聆风
