3324个公基常识汇总!后悔没早点背














🔥【考编必备!公共基础知识3324个核心考点,赶紧背
每一个都是历年试题中的高频考点
📝 知识点详尽细致,涵盖面广 🌐
从政治、经济到法律、历史,再到文化、科技、航天事业发展……每一个领域都精心梳理,让你面对任何考题都能游刃有余!
每一个都是历年试题中的高频考点
📝 知识点详尽细致,涵盖面广 🌐
从政治、经济到法律、历史,再到文化、科技、航天事业发展……每一个领域都精心梳理,让你面对任何考题都能游刃有余!
💪 背下来,做题直接选! 🏆
🎯 适用广泛,一“笔”多用 🖊️
无论是公务员考试、事业单位招聘,还是三支一扶、教师招聘,这份笔记都是你的得力助手
戳左下角获取公基常识三色笔记
#重点笔记 #公共基础常识 #常识判断 #文化常识 #百科常识 #公基常识 #国考 #公考常识 #好老师选华图 #常识 #常识积累 #每日常识 #事业单位 #学习日常 #25省考常识积累
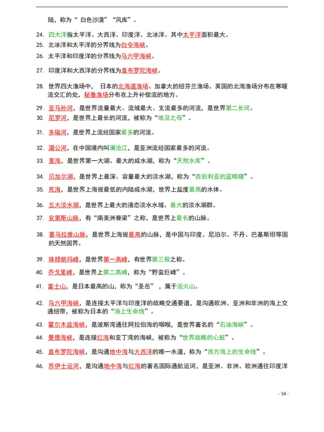
夜雨聆风
