乐于分享
好东西不私藏

软件测试面试瞬间不急了,五月直接躺平!

本文最后更新于2025-04-23,某些文章具有时效性,若有错误或已失效,请在下方留言或联系老夜

软件测试面试瞬间不急了,五月直接躺平!

软件测试面试瞬间不急了,五月直接躺平!

软件测试面试瞬间不急了,五月直接躺平!

软件测试面试瞬间不急了,五月直接躺平!

软件测试面试瞬间不急了,五月直接躺平!

软件测试面试瞬间不急了,五月直接躺平!

软件测试面试瞬间不急了,五月直接躺平!

软件测试面试瞬间不急了,五月直接躺平!

软件测试面试瞬间不急了,五月直接躺平!

软件测试面试瞬间不急了,五月直接躺平!

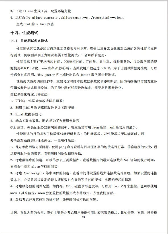
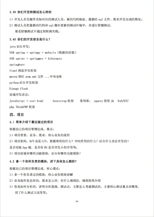
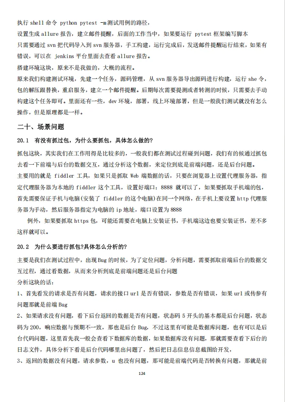
软件测试面试一问八股文,二问场景题,这是最近面试这么多场总结下来的一个规律,这里我也整理了一些面试题和场景题,有需要可以直接拿去用#软件测试 #自学软件测试 #自动化测试 #软件测试工程师 #测试开发 #计算机 #软件测试面试题 #软件测试面试 #程序员
本站文章均为手工撰写未经允许谢绝转载:夜雨聆风 » 软件测试面试瞬间不急了,五月直接躺平!
×
订阅图标按钮