软件设计师重要知识点来咯





🔥软考中级软件设计师考点大揭秘!一次过,不是梦!🔥\nHey小伙伴们!👋 软考中级软件设计师考试是不是让你们既期待又紧张呢?别怕,今天就让我来给你们来个知识点大汇总,助你们一臂之力,轻松过关!💪\n程序设计语言和编译技术 📝\n从机器语言到汇编语言,再到C、C++、Java等高级语言,这一路走来,编程语言的进化史简直就是一部技术革命史!🚀\nC语言在系统编程中独领风骚,效率高得让人惊叹!💼\nJava的跨平台优势无人能敌,一次编写,到处运行,简直不要太方便!🌐\n编译原理也是重头戏,词法分析、语法分析、语义分析,一套流程下来,代码就能变成机器能懂的指令啦!💻\n数据结构和算法 📊\n数组、链表、栈、队列,这些基础数据结构必须熟练掌握!📚\n冒泡排序、快速排序、归并排序,各种排序算法各有千秋,选择适合场景的算法,效率翻倍!🚀\n二分查找在有序数据中效率杠杠的,查找问题不再头疼!🔍\n操作系统 💻\n进程管理、存储管理、文件管理,每一项都是关键!🔑\n进程的同步与互斥,线程的概念,这些都要搞清楚,不然怎么写出高效稳定的软件呢?🤔\n内存管理更是重中之重,分页、分段、虚拟内存,都是为了更有效地利用内存资源!💾\n数据库系统 📊\n关系数据库的基本概念、SQL语言的运用、数据库设计的原则和方法,这些都是必备技能!🔧\n关系模型、范式、索引、存储过程,每一个点都能深挖出宝藏!💎\n软件工程 🛠️\n软件生命周期的各个阶段:需求分析、设计、编码、测试、维护,每个阶段都有不同的任务和重点!📆\n瀑布模型、敏捷开发,各有各的优缺点,选择适合项目的开发模型,事半功倍!🚀\n软件质量保证和软件项目管理也是重中之重,只有做好了这些,才能保证软件的质量和按时交付!📝\n计算机网络 🌐\n网络体系结构、TCPIP协议栈、网络安全,这些都是要了解的!🛡️\nIP地址、子网掩码、路由协议,在网络通信中起着关键作用!🔍\n加密技术、防火墙、入侵检测,这些网络安全知识也必须掌握!🛡️\n多媒体技术 🎥\n图像、音频、视频的处理和压缩技术,多媒体数据的存储和传输,这些在如今的多媒体应用中都是常见的问题!📷\n#软考中级 #计算机软考 #25软考 #软考备考 #软件设计师#软考备考 #软件设计师中级软考备考
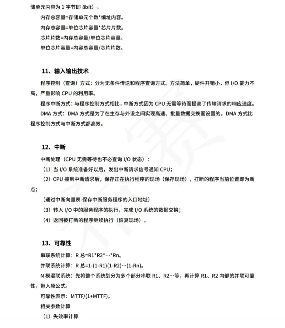
夜雨聆风
