当前时间: 2026-01-09 00:37:04
分类:软件教程
评论(0)
本文最后更新于
2025-05-13,某些文章具有时效性,若有错误或已失效,请在下方
留言或联系
老夜。
蹲一个银行客户经理



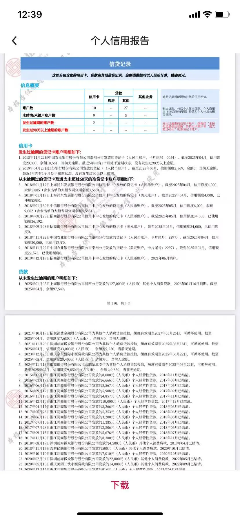
蹲一个专业人士帮看下,这条件这征信银行能贷不\n \n银行上班我上班 银行下班我还没下班\n网上一查周六家附近的农商行上班,结果昨天去一看,关门。今天查到隔壁区的银行营业,先打电话咨询下,感觉对方语气是有点为难的样子,最后决定说查了征信再说。加了客户经理微信,电子版征信生成后发给对方了,还没回复,我要不要同时多问几家啊这电子版征信只有7天有效哎#负债人上岸 #贷款 #银行 #征信
本站文章均为手工撰写未经允许谢绝转载:
夜雨聆风 »
蹲一个银行客户经理