乐于分享
好东西不私藏

2025必看片单!速速码住🎬

本文最后更新于2025-05-16,某些文章具有时效性,若有错误或已失效,请在下方留言或联系老夜

2025必看片单!速速码住🎬

2025必看片单!速速码住🎬

2025必看片单!速速码住🎬

2025必看片单!速速码住🎬

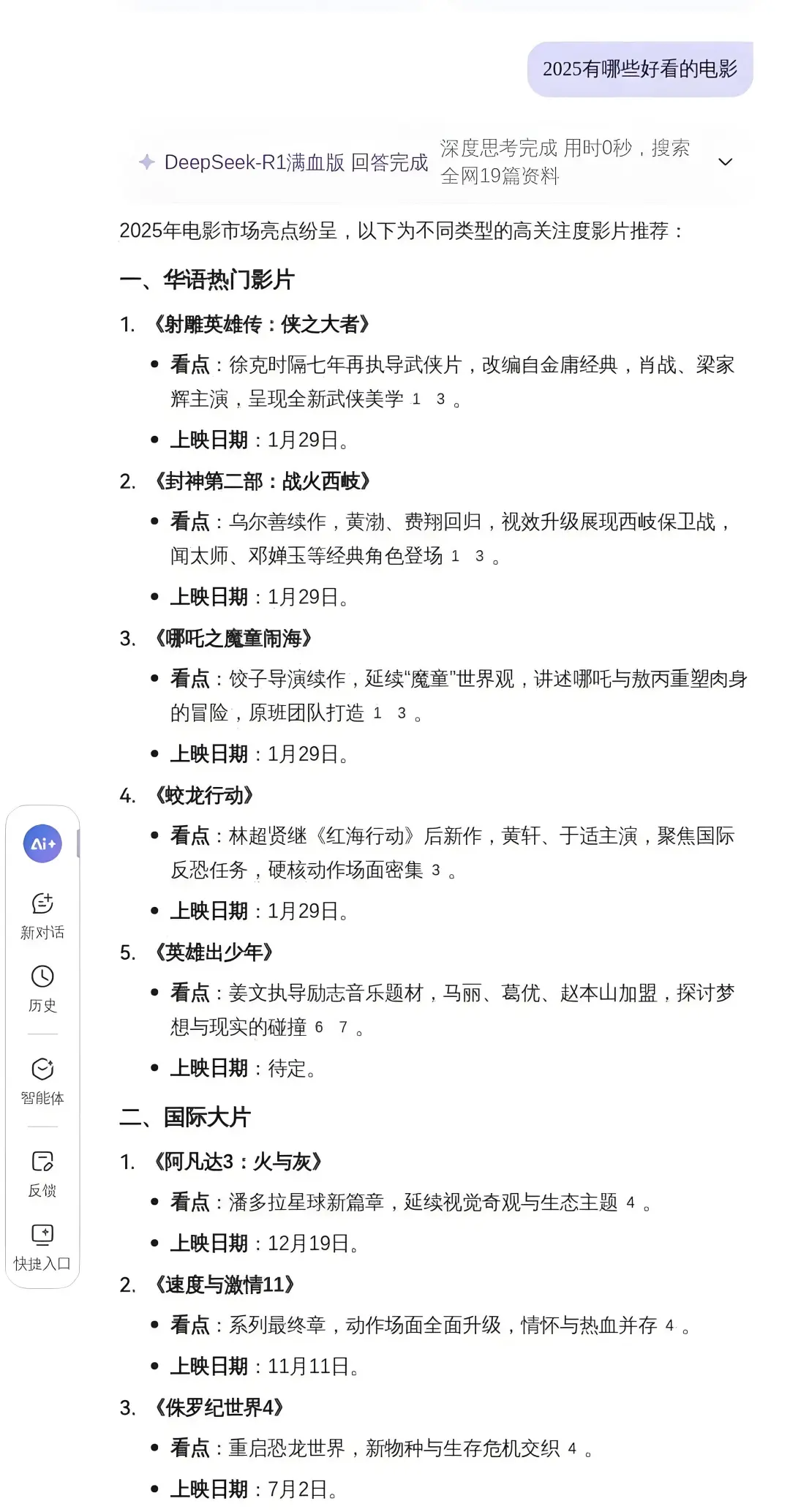
最近用某度AI搜了下2025年新片,结果直接被种草到钱包发抖!姐妹们来抄作业👇🎉徐克+肖战的《射雕》直接锁死!武侠迷狂喜,梁家辉演黄药师也太带感了叭~\n🍿《封神2》闻太师骑墨麒麟出场!乌尔善的审美从没让我失望,特效经费在燃烧🔥\nㅤ\n娱乐节目千篇一律,想找独特体验?某度 AI 满血版挖掘小众节目,带来别样乐趣。工作会议组织技巧、学习竞赛答题策略、生活家居布置灵感,它都能全力支持!\nㅤ\n明年电影院要被我住进去了!\n#2025电影 #片单推荐 #百度AI搜索 #百度AI满血版 #百度AI
本站文章均为手工撰写未经允许谢绝转载:夜雨聆风 » 2025必看片单!速速码住🎬
×
订阅图标按钮