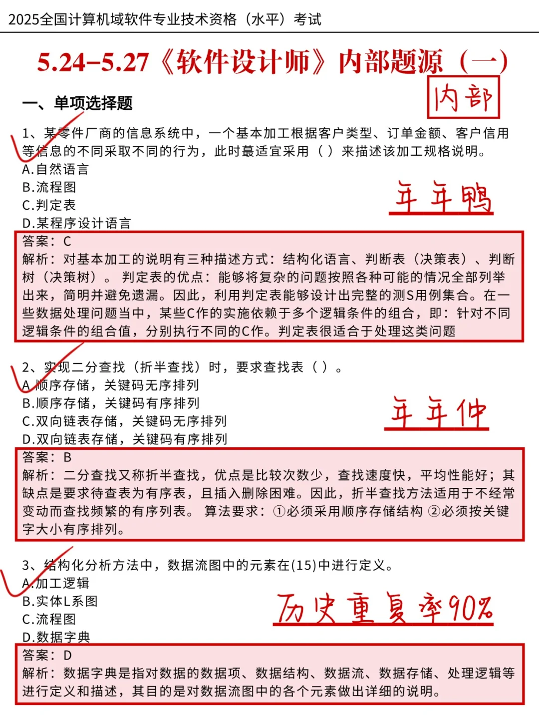
给周六裸考软件设计师的人一个暗黑偏方







🔥2025考试倒计时3天!给大家准备了一个很恶心,但是能过软件设计师考试的方法,强度有点高,过程很辛苦!废话不多说:给裸考5.24软件设计师的姐妹们准备了一份逆袭资料,熬夜背,来得及!\n.\n😭很多姐妹们都担心现在开始备考软件设计师已经无济于事了,其实软件设计师的本质不难的,2科都拿及格芬就行,各科知识点都已经总结出来了,贼简单。👏无非就是3页纸,4套卷,案例模拟,速记考点,不敢说50+,但是过线及格真的没问题,过关秘籍都给姐妹们准备好了,真的不背吗?\n.\n㊙️裸考25上软件设计师你需要的急救资料:\n《25上软件设计师 极简速背3页纸》.pdf\n《25上软件设计师 考前终.极4套预侧卷》.pdf\n《25上软件设计师 案例模拟题集合》.pdf\n《25上软件设计师 速记考点50条》.pdf\n.\n🍀乾坤未定,考前只要选对软件设计师备考资料,熬夜背,直接逆袭。学不会还不会抄近道吗?软件设计师的苦吃这一次就够了,加油冲冲冲!\n#软件设计师 #计算机软考 #备考 #软考中级 #软考备考 #计算机软考#备考 #软件设计师备考 #软件设计师中级 #软考中级 #软考 #中级软件设计师 #软考中级软件设计师 #记录吧就现在\n#记录吧就现在
夜雨聆风
