乐于分享
好东西不私藏

今天面了一个软件测试女生,让我猛抬头!

本文最后更新于2025-05-29,某些文章具有时效性,若有错误或已失效,请在下方留言或联系老夜

今天面了一个软件测试女生,让我猛抬头!

今天面了一个软件测试女生,让我猛抬头!

今天面了一个软件测试女生,让我猛抬头!

今天面了一个软件测试女生,让我猛抬头!

今天面了一个软件测试女生,让我猛抬头!

今天面了一个软件测试女生,让我猛抬头!

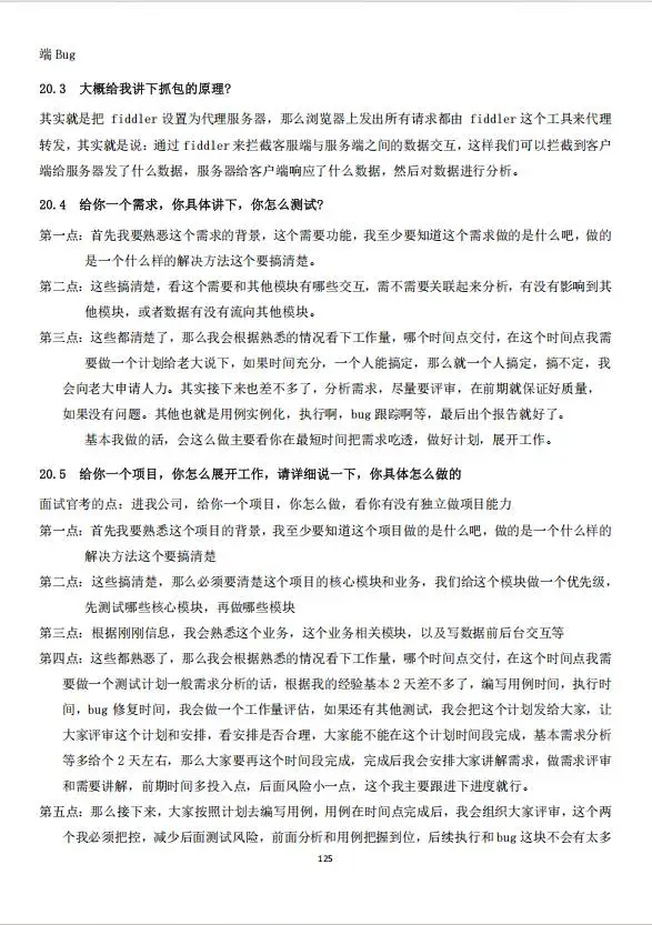
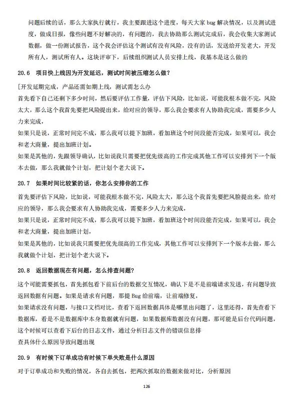
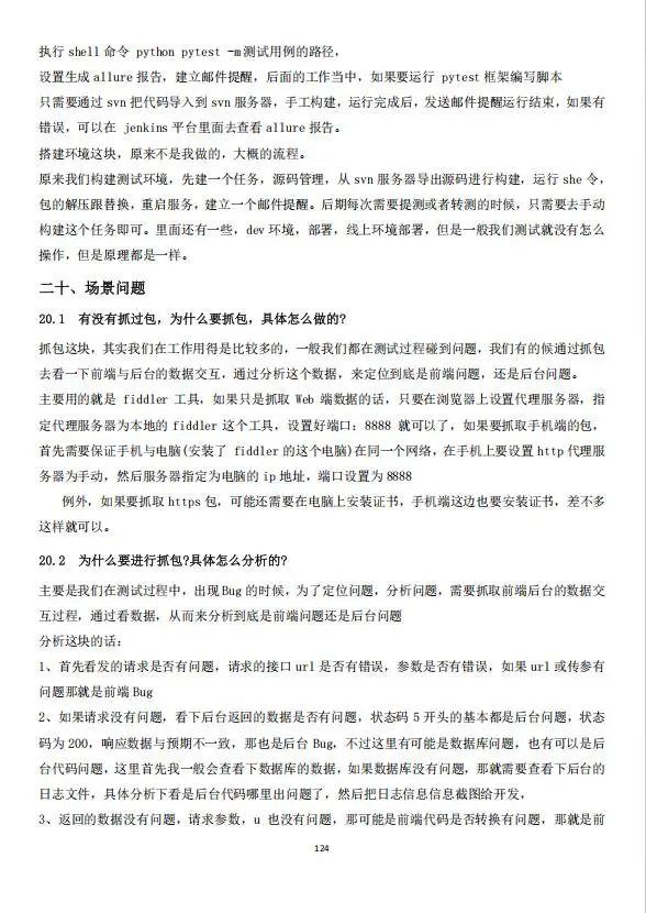
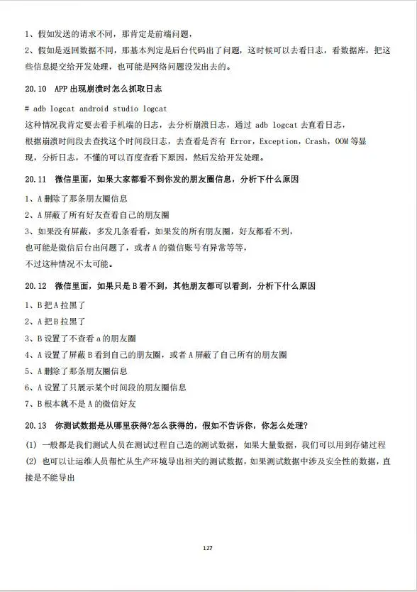
直接给了offer!谁懂!准备的太好了,很细致,问题回答的都很准确,没有问她八股文,现在八股文几乎都不问,更多的是项目场景题,但是她一样也准备的很好,说是面试前花了一周的时间去刻意准备了。拿offer不是没有道理的,也建议最近在准备软件测试面试的都可以去看看场景题,现在都在问,多准备一些,面试没有那么难!后面场景题有需要可以拿去看看,都是常问的场景题#软件测试 #自动化测试 #软件测试面试 #自学软件测试 #测试开发 #软件测试工程师 #程序员 #计算机 #软件测试面试题
本站文章均为手工撰写未经允许谢绝转载:夜雨聆风 » 今天面了一个软件测试女生,让我猛抬头!
×
订阅图标按钮