夜雨聆风
乐于分享
好东西不私藏
首页
教程
玩机教程
网站开发
WordPress
源码
模板主题
网站源码
插件脚本
软件
手机应用
电脑应用
iOS专区
TV盒子
车机软件
办公开发
游戏
好片推荐
活动资讯
最新活动
科技资讯
其他资源
实用趣站
零散资源
谈天说地
关于我们
进制转换
毒鸡汤
画图板
代码运行
在线排版
今天吃啥
随机密码
在线Markdown
关注本站
微信
当前位置:
夜雨聆风
>
技术教程
>
软件教程
>
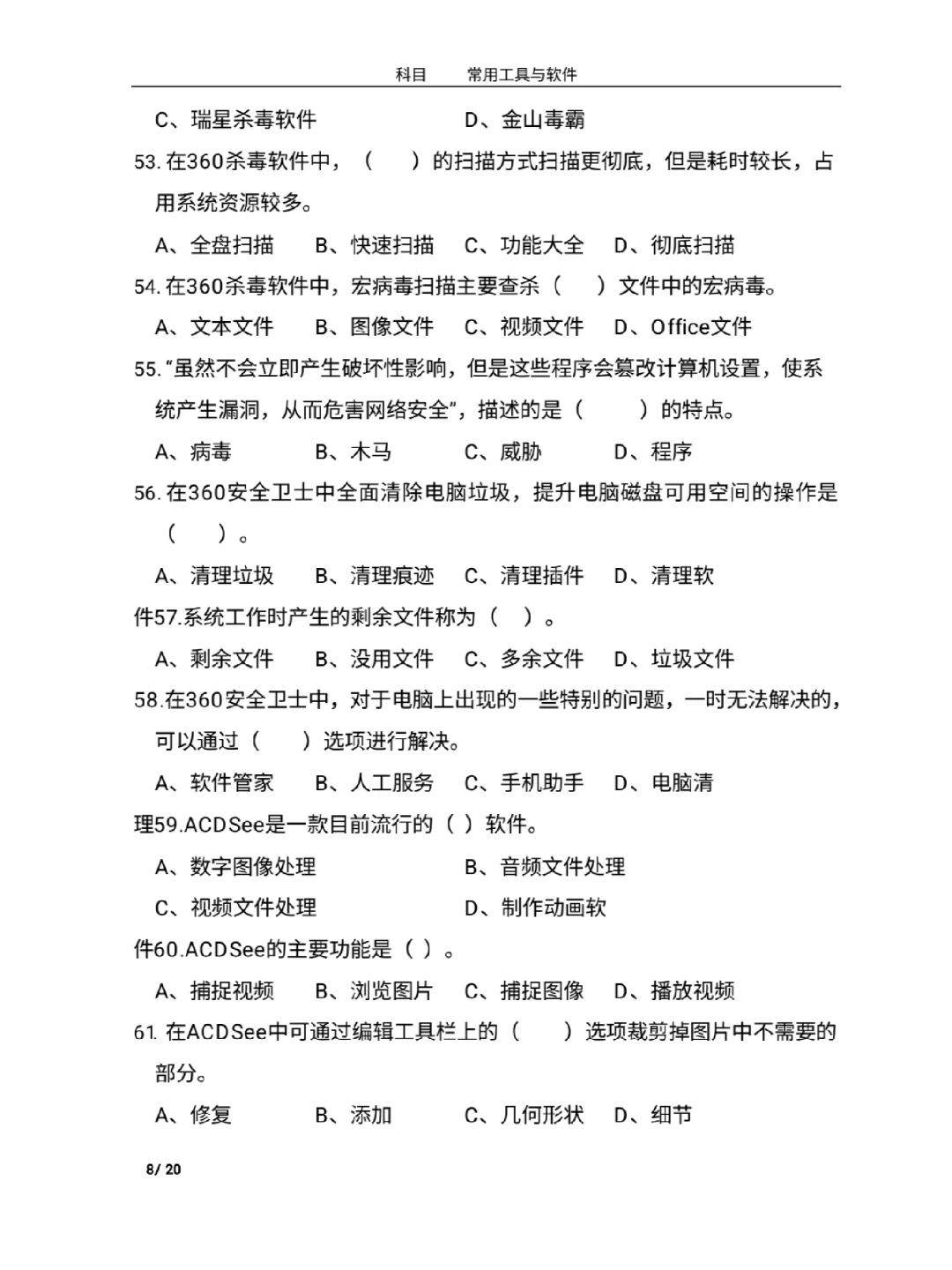
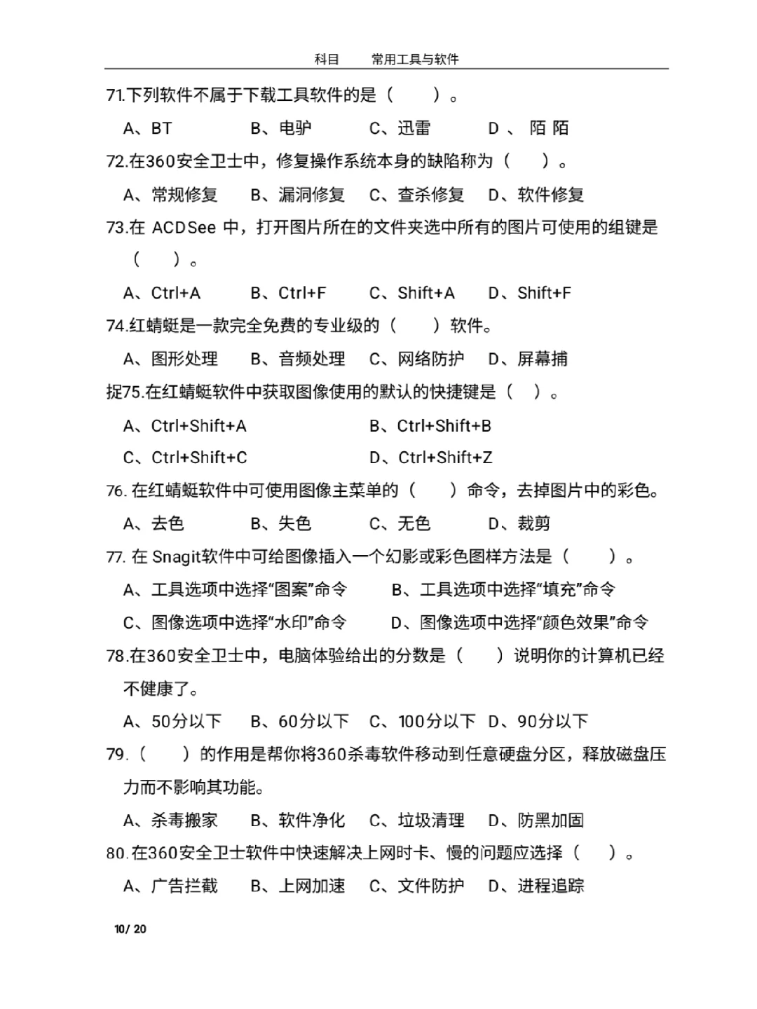
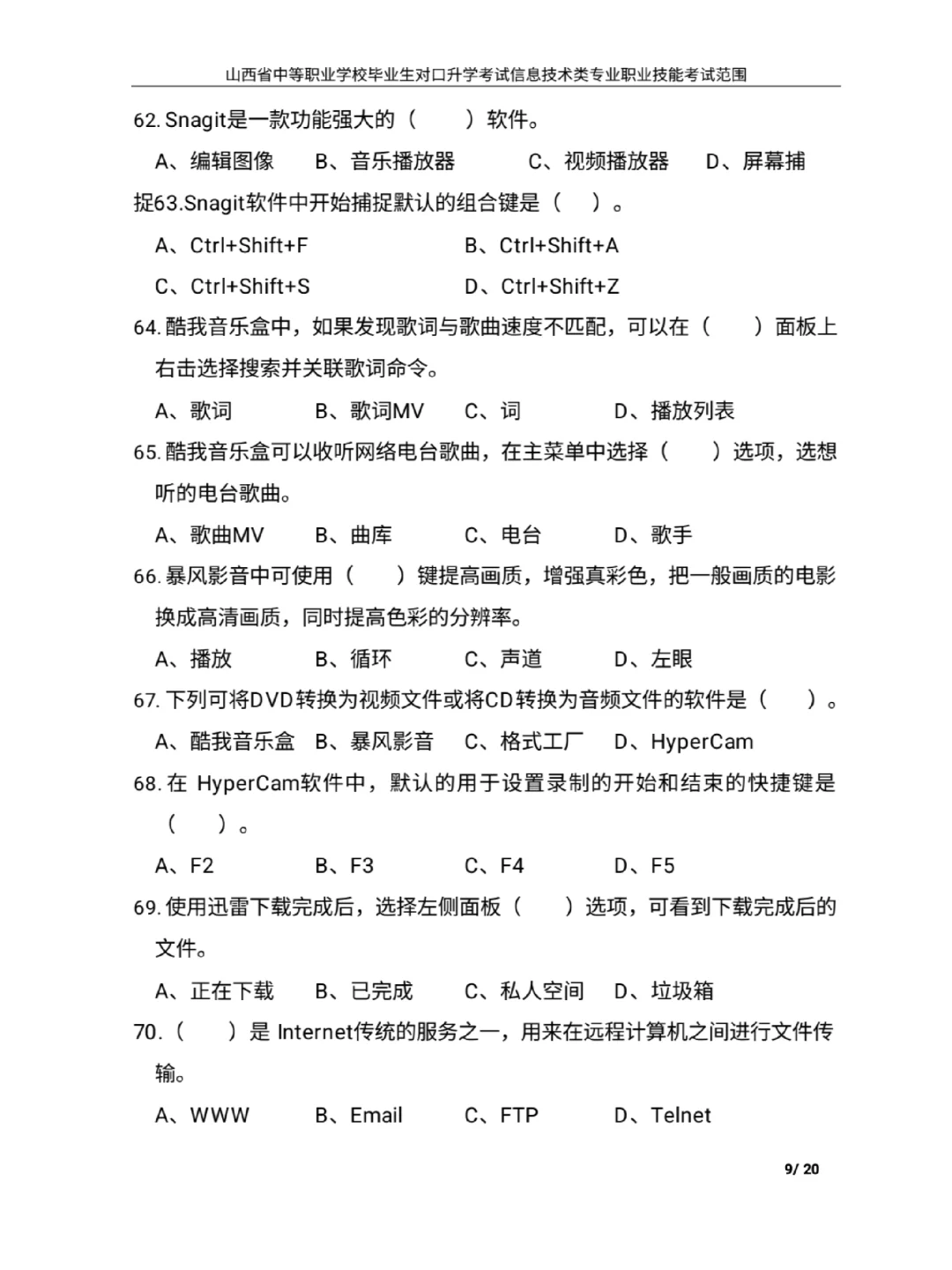
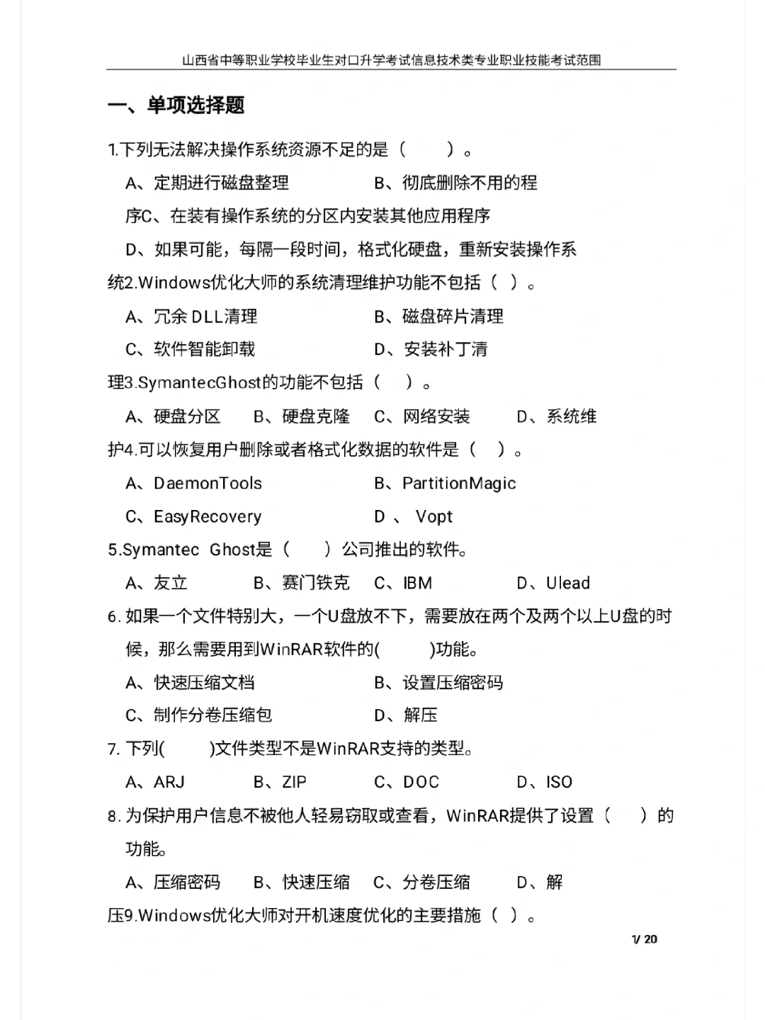
中职计算机 常用工具软件题库
中职计算机 常用工具软件题库
当前时间: 2026-01-07 19:36:13
分类:
软件教程
评论(0)
本文最后更新于
2025-05-29
,某些文章具有时效性,若有错误或已失效,请在下方
留言
或联系
老夜
。
中职计算机 常用工具软件题库
中职计算机 常用工具软件
#中职对口升学
#春季高考
#对口升学
本站文章均为手工撰写未经允许谢绝转载:
夜雨聆风
»
中职计算机 常用工具软件题库
wang
上一篇
我盘点了所有的ai工具,推荐这些好用的
下一篇
💥Mac OS神仙软件合集!打工人学生党必入
猜你喜欢
   
  
实用收藏|11家香港主流银行App下载全攻略(iOS/安卓/鸿蒙全覆盖)
   
  
摸鱼 / 通勤必存!iOS 端追剧速看神器,一个 APP 承包全年剧荒
   
  
网络信息安全软件龙头-最新股东深度数据大揭秘:三六零、奇安信、启明星辰、安恒信息
   
  
无广告看剧App最新更新iOS安卓通用
   
  
苹果iOS伪装上架影视App分享速速收藏备用
   
  
苹果用户2025追剧新方案:iOS商店伪装APP,合集多平台支持
   
  
iOS可变身追剧合集2025苹果伪装影视APP
   
  
别再找了!7款超猛App,安卓iOS通吃!
×
随机推荐:《挖到宝了!6款健康自律APP✨》
挖到宝了!6款健康自律APP✨
已关闭评论
)
随机推荐:《一个牛逼的插件,国内免费用Grok 4.1》
一个牛逼的插件,国内免费用Grok 4.1
已关闭评论
)
随机推荐:《【分享】动态数学软件GeoGebra》
【分享】动态数学软件GeoGebra
已关闭评论
)
随机推荐:《去个格兰岛一定要大胆尝试穿比基尼!!》
去个格兰岛一定要大胆尝试穿比基尼!!
已关闭评论
)
随机推荐:《辽宁大学生人工智能训练师技能转行免费培训》
辽宁大学生人工智能训练师技能转行免费培训
已关闭评论
)