最后提醒一次,软件测试面试要多背,别太老实








一、测试基础篇\nQ1、什么是软件测试?\nQ2、你们项目中为什么需要软件测试?\nQ3、功能测试与非功能测试的区别?\nQ4、测试用例设计方法有几种?各是什么?\nQ5、讲一下黑盒测试与白盒测试的区别?\n二、测试工具篇\nQ6、什么是Selenium?\nQ7、说说Selenium的优点和缺点?\nQ8、Postman和JMeter的区别是什么?\nQ9、当自动化测试脚本无法定位页面元素时,怎么办?\nQ10、Selenium如何实现等待?隐式等待和显式等待的原理是什么?\n三、测试框架篇\nQ11、为什么要用自动化测试框架?\nQ12、TestNG的核心注解是哪些?至少说出5个\nQ13、运行自动化测试有哪几种方式?\nQ14、如何理解Page Object设计模式?\nQ15、如何在TestNG执行前后添加通用操作?\n四、数据库测试篇\nQ16、数据库测试要验证哪些内容?\nQ17、SQL查询语句有哪些核心关键字?\nQ18、内连接(INNER JOIN)与左连接(LEFT JOIN)的区别?\nQ19、什么是事务?如何测试数据库事务?\nQ20、索引的作用是什么?索引对查询性能的影响?\n五、测试环境篇\nQ21、简述测试环境的组成要素\nQ22、测试环境与生产环境的区别?\nQ23、什么情况需要搭建Mock服务?\nQ24、什么是持续集成?为什么测试需要CI/CD?\nQ25、Docker在测试中的作用?\n六、性能测试篇\nQ26、性能测试类型有哪些?至少说出4种\nQ27、如何定位性能瓶颈?\nQ28、并发测试(Concurrency Testing)和负载测试(Load Testing)有什么区别?\nQ29、JMeter中的线程组(Thread Group)和采样器(Sampler)是什么关系?\nQ30、性能测试报告应包含哪些核心指标?#软件测试面试 #性能测试面试题 #自学软件测试 #自动化测试 #接口测试面试题 #软件测试工程师 #软件测试自学 #软件测试面试题 #自动化测试面试
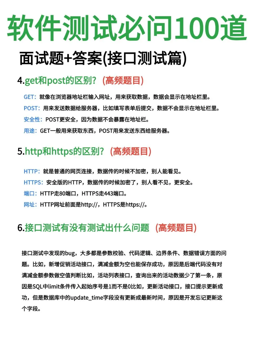
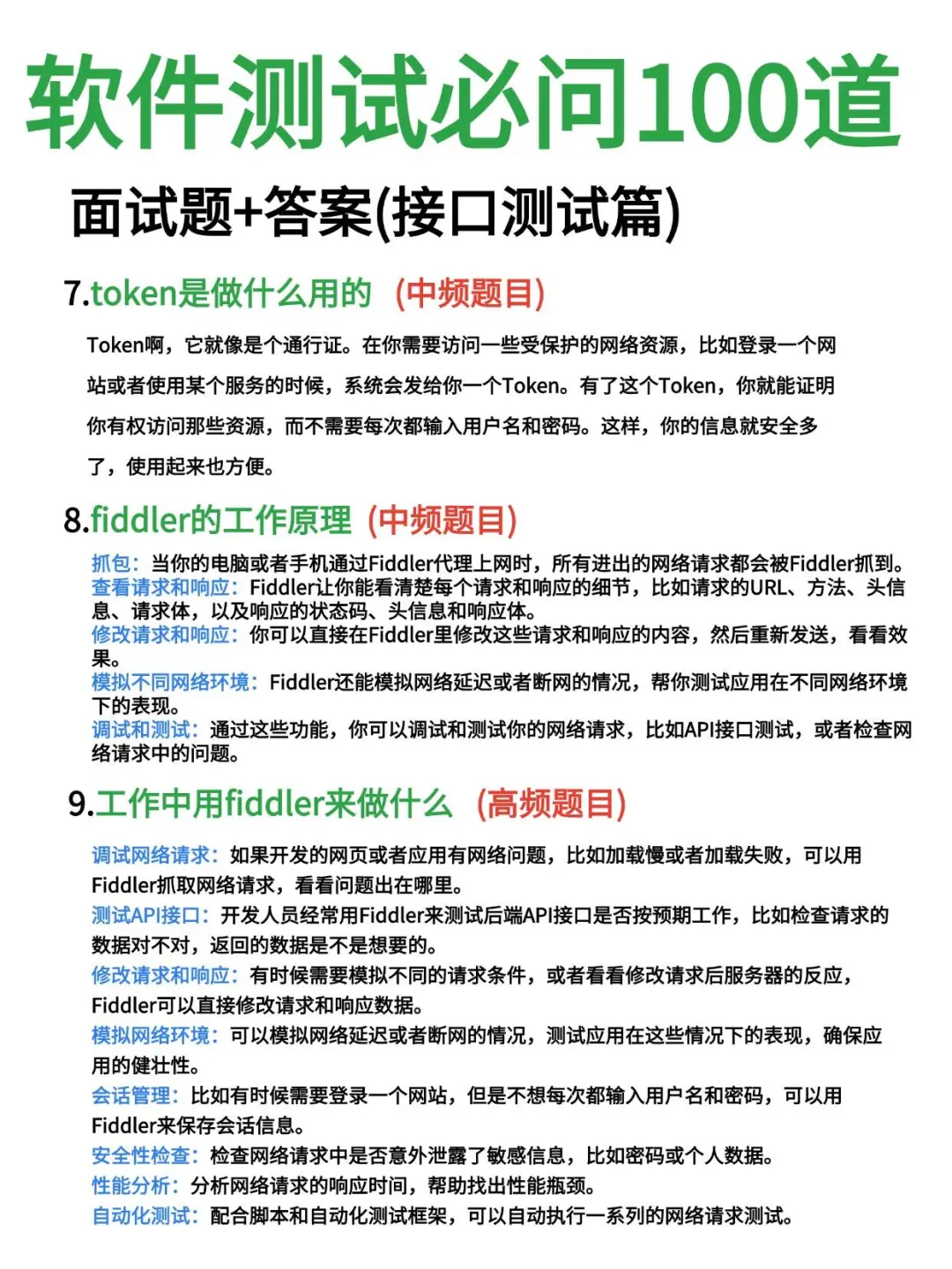
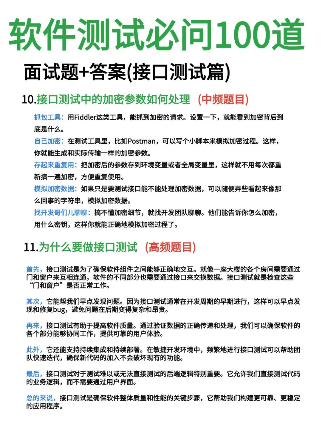
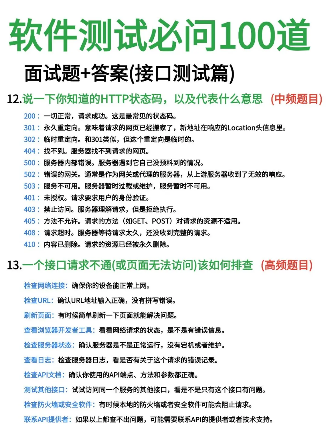
夜雨聆风
