乐于分享
好东西不私藏

AI补充的家政脚本可以直接用吗(未修正版)

本文最后更新于2025-06-17,某些文章具有时效性,若有错误或已失效,请在下方留言或联系老夜

AI补充的家政脚本可以直接用吗(未修正版)

AI补充的家政脚本可以直接用吗(未修正版)

AI补充的家政脚本可以直接用吗(未修正版)

AI补充的家政脚本可以直接用吗(未修正版)

AI补充的家政脚本可以直接用吗(未修正版)

AI补充的家政脚本可以直接用吗(未修正版)

AI补充的家政脚本可以直接用吗(未修正版)

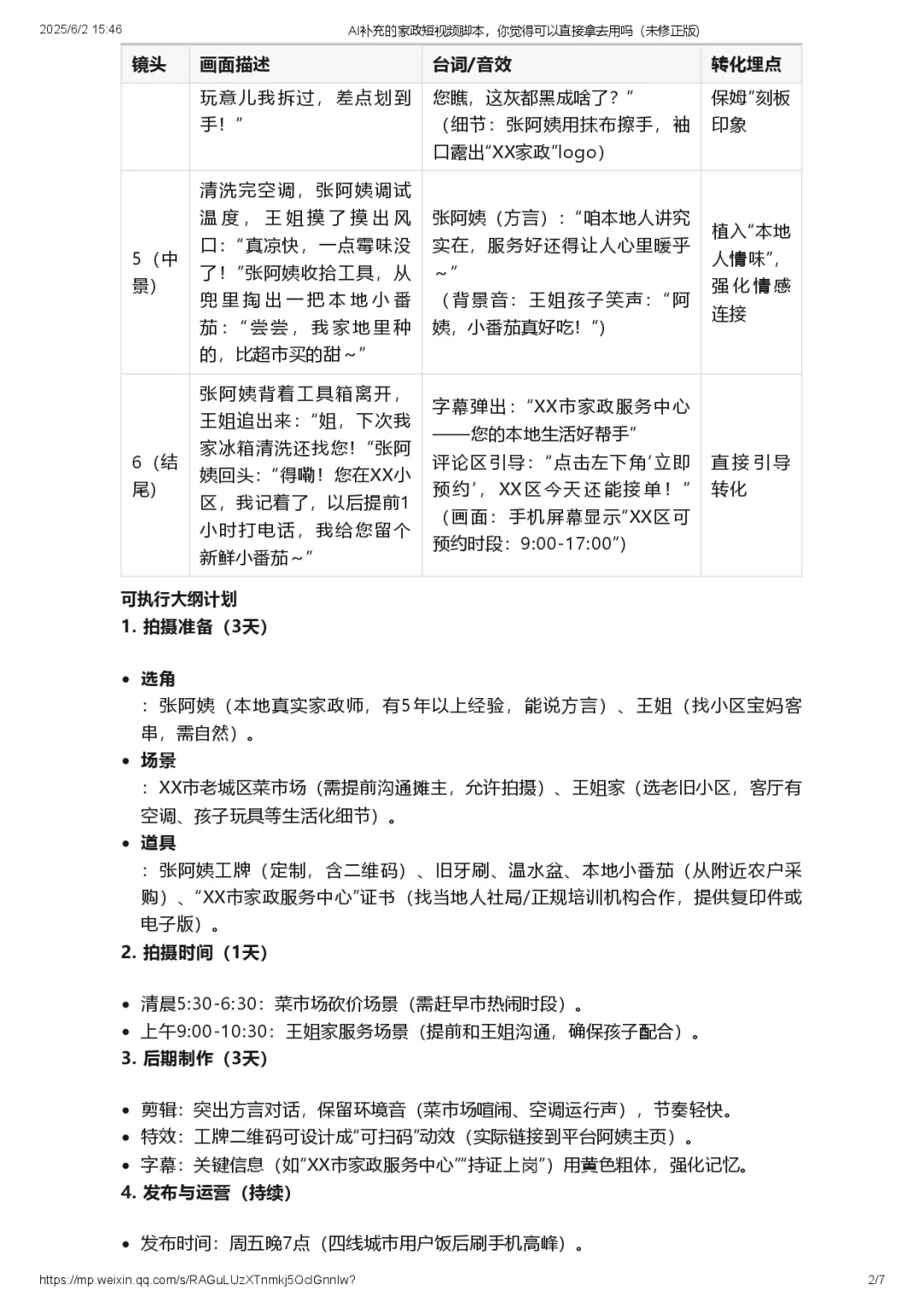
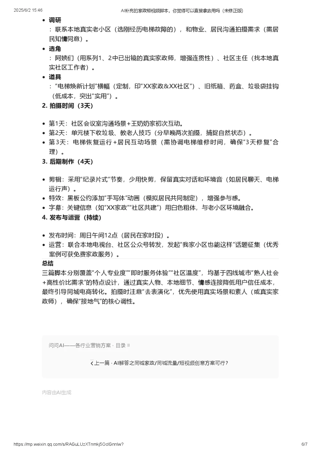
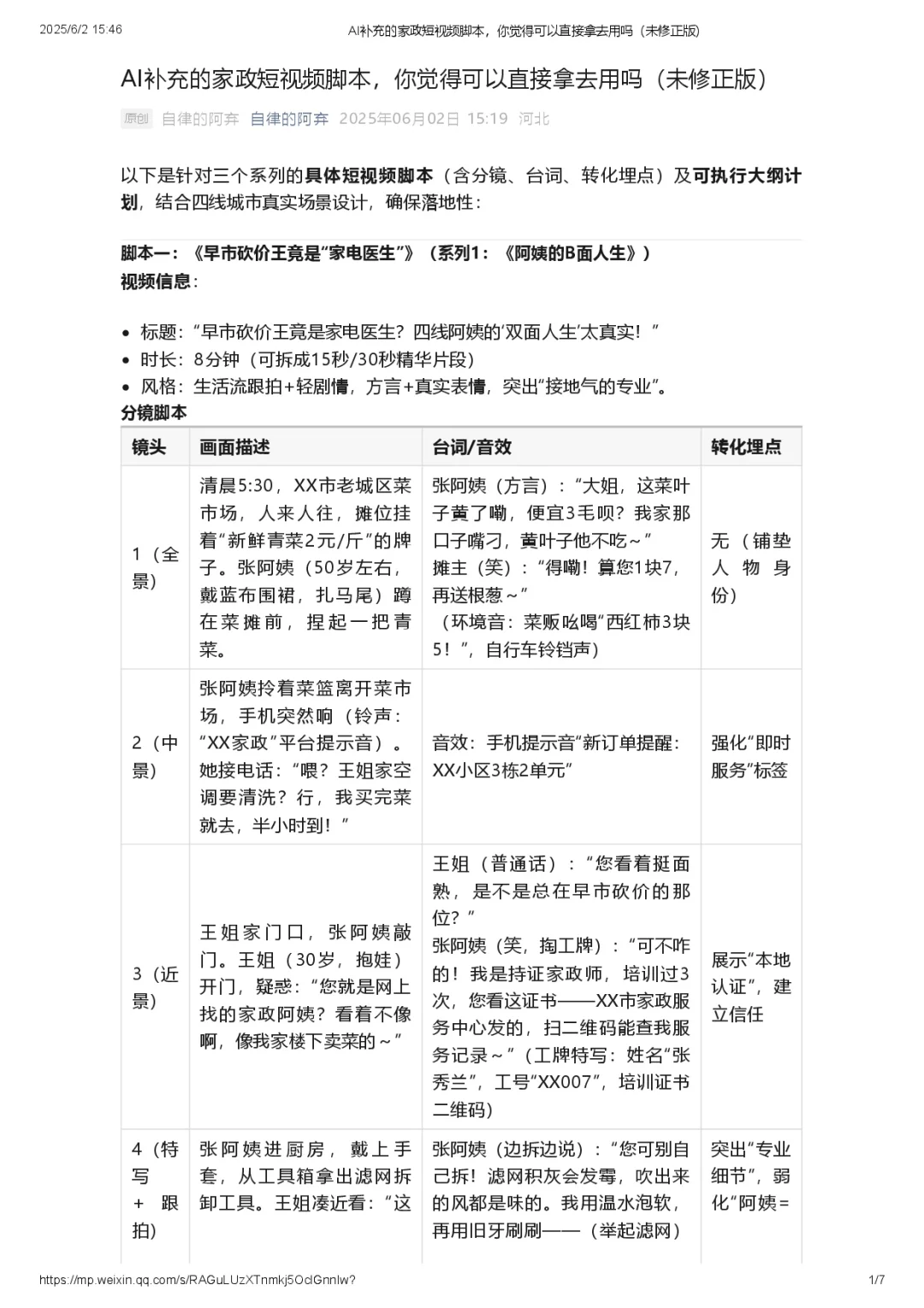
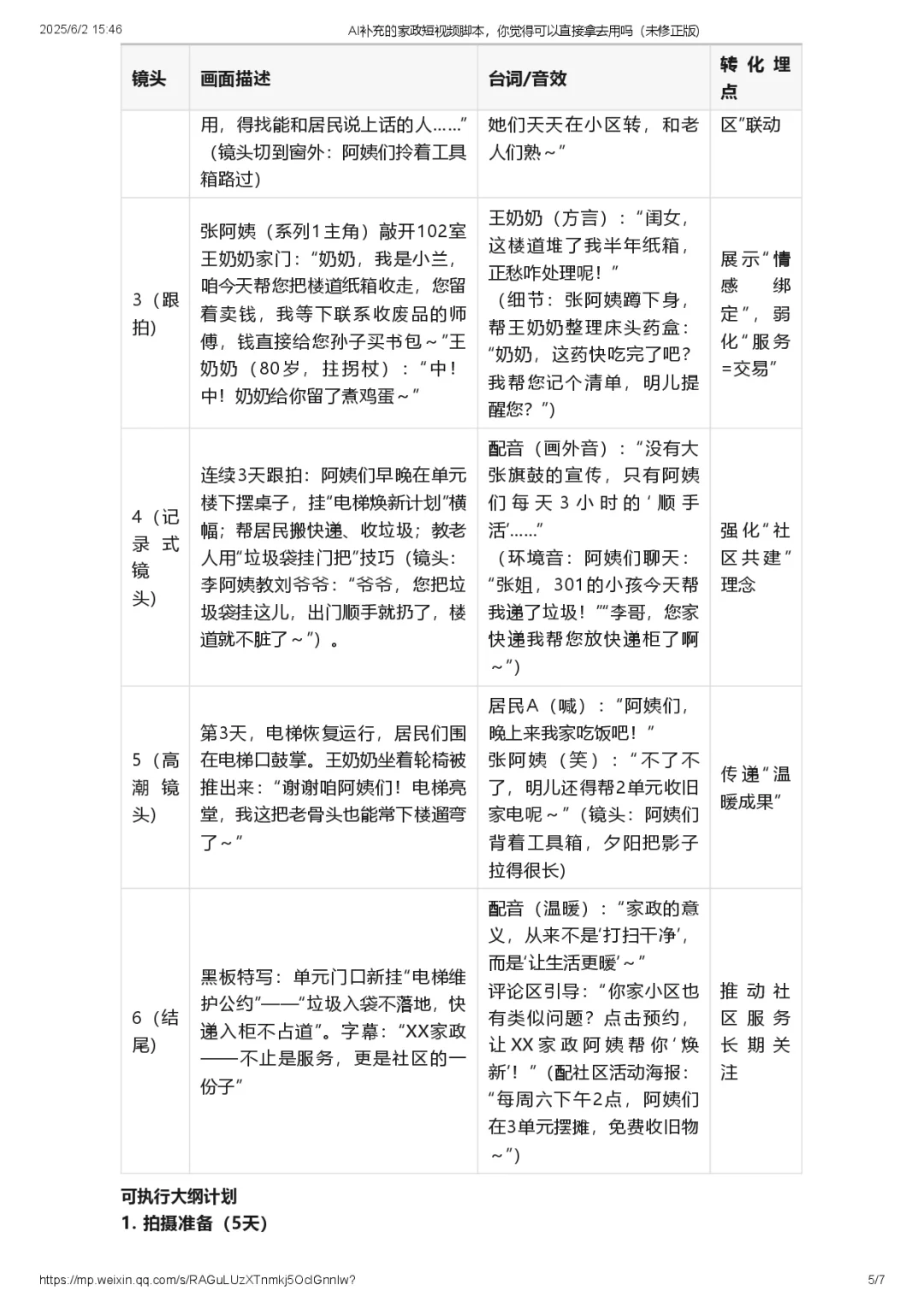
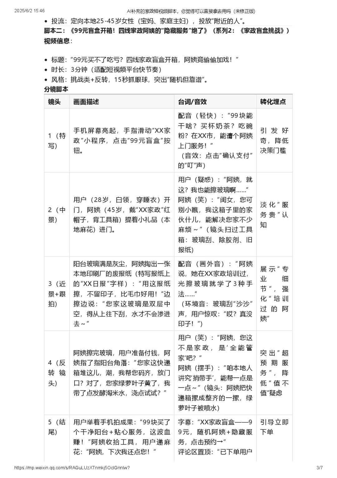
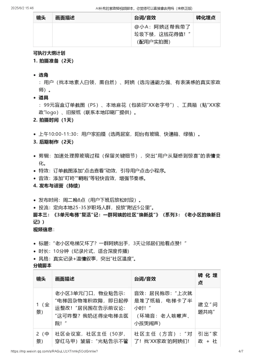
以下是针对三个系列的具体短视频脚本(含分镜、台词、转化埋点)及可执行大纲计划,结合四线城市真实场景设计,确保落地性#四线同城电商 #AI行业解决方案 #同城家政
本站文章均为手工撰写未经允许谢绝转载:夜雨聆风 » AI补充的家政脚本可以直接用吗(未修正版)
×
订阅图标按钮