简单说说银行app外汇交易挂单操作




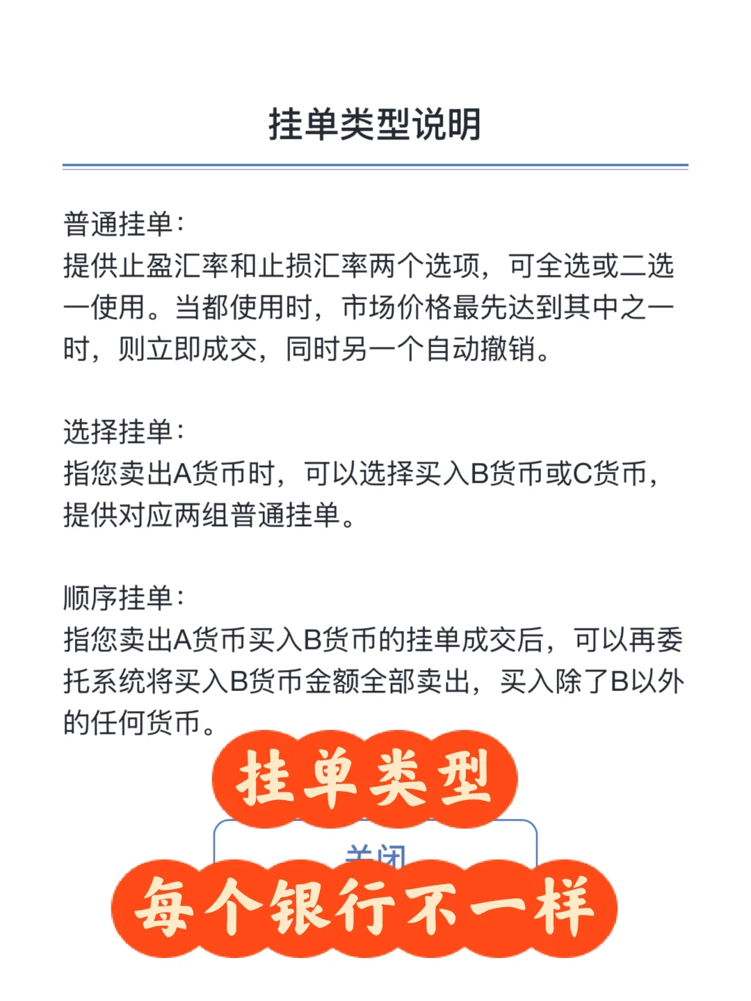
一、类型\n银行App搜索外汇买卖,点进去之后通常就能交易。\n交易总共分为两类【市价交易】&【挂单交易】\n最大区别在于一个是实时牌价交易、一个是预设价格交易\n-\n二、市价交易(即时成交)\n适用场景:需要按当前汇率立即成交时\n操作步骤:\n1. 选择交易方向(例如\”卖出美元买入日元\”)一定要看清楚❗️做错方向白忙一通。\n2. 选择对应子账户(如美元现汇活期账户)\n3. 查看系统显示的当前汇率(例如145.05)\n4. 设置容忍点差(必须≤100点)\n- 示例:设置30点,可接受成交汇率范围144.75-145.35\n5. 输入交易金额\n- 可使用仓位工具:全仓(100%资金)/半仓(50%)/1/3仓(33%)\n6. 确认信息后点击【确认买入】\n⚠️注意事项:\n- 汇率波动剧烈时,超出容忍点差会导致交易失败\n- 交易前务必刷新汇率确保数据最新\n-\n三、挂单交易(预设条件成交)\n适用场景:希望达到特定汇率时自动成交\n操作步骤:\n1. 选择\”挂单交易\”模式\n2. 设定交易方向(例如\”卖出日元买入美元\”)\n3. 选择对应子账户(如日元现汇账户)\n4. 设置触发条件(可二选一或同时设置):\n- 止盈汇率:必须高于当前价(如当前145.19则需>145.23)❗️通常填这就可以,相当于盈利售出\n- 止损汇率:必须低于当前价(需<145.15),止损是亏着卖\n5. 输入交易金额\n6. 点击提交挂单\n-\n挂单类型:\n- 普通挂单:设置止盈/止损,哪个条件先触发就先成交\n- 顺序挂单:第一笔成交后自动用该资金进行第二笔交易\n- 选择挂单:同时监控两组货币对(如用日元买美元或欧元)\n⚠️注意事项:\n- 挂单未触发前可随时撤销\n- 周末/节假日可能暂停交易\n- 挂单通常一定时期内未触发会失效,注意设定日期\n-\n⚠️风险提示:\n1. 汇率实时波动可能导致实际成交价与预期有偏差\n2、 不同货币对的点差要求可能不同\n3、 各个银行 app 操作不一样\n4、 ❗️看清楚交易方向\n5、 ❗️分批买卖,注意风险,对自己操作负责\n-\n希望帮到大家,谢谢(^🙏^)\n#汇率 #投资理财 #黄金外汇 #金融理财 #金融知识 #个人投资者 #银行app #挂单
夜雨聆风
