写脚本真的不难!!





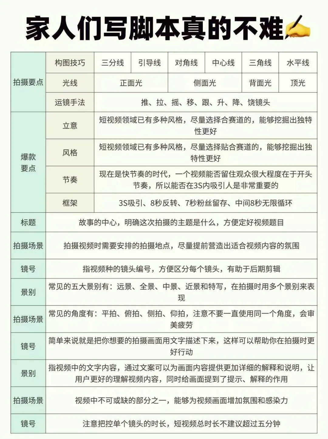
写脚本真的不难啊家人们很多小伙伴纠结写脚本的问题!其实,写好脚本并不是什么难事哦\n家人们.\n为什么要写脚本!?\n①写脚本的关键在于规划vlog的拍摄流程\n2 刚开始拍摄vlog时,没有脚本会显得手忙脚乱,这时脚本的重要性就出来了\n3 合理的脚本不仅可以避免把vlog拍得零乱无章,还能节省拍摄时间,为后期剪辑打下基础\n脚本构成要点是什么!?\n1.拍摄主题\n2.拍摄标题\n3.序号\n4.景别\n5.角度\n6.拍摄画面内容描述\n7.拍摄时间点\n8.具体拍摄地点\n9.旁白或解说\n10.背景音乐及音效\n11.字幕需求\n12.预计视频长度\nVps:写脚本时,可以根据个人拍摄习惯简化或调整这些内容哦~#爆款标题 #写作干货 #自媒体新媒体学习 #干货分享
夜雨聆风
