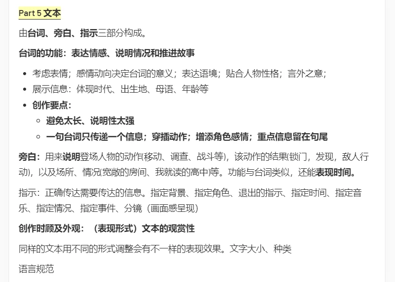
阅读笔记|游戏剧本怎么写









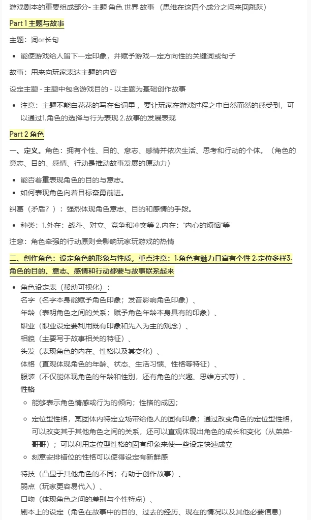
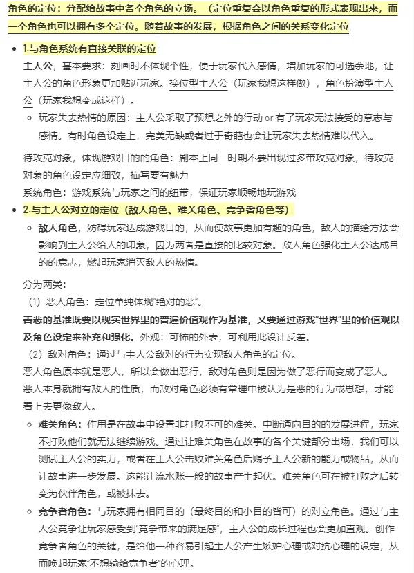
生动通俗的游戏编剧新手入门指南\n《游戏剧本怎么写》已完结\n#小野的阅读笔记\n笔记详情见图片以下为选段\n游戏剧本的重要组成部分- 主题 角色 世界 故事\n(思维在这四个成分之间来回跳跃)\n角色的定位:分配给故事中各个角色的立场。(定位重复会以角色重复的形式表现出来,而一个角色也可以拥有多个定位。随着故事的发展,根据角色之间的关系变化定位\n与角色系统有直接关联的定位\n主人公,基本要求:刻画时不体现个性,便于玩家代入感情,增加玩家的可选余地,让主人公的角色形象更加贴近玩家。换位型主人公(玩家我想这样做),角色扮演型主人公(玩家我想变成这样)。\n玩家失去热情的原因:主人公采取了预想之外的行动 or 有了玩家无法接受的意志与感情。有时角色设定上,完美无缺或者过于奇葩也会让玩家失去热情难以代入。\n待攻克对象,体现游戏目的的角色:剧本上同一时期不要出现过多带攻克对象,待攻克对象的角色设定应细致,描写要有魅力
系统角色:游戏系统与玩家之间的纽带,保证玩家顺畅地玩游戏\n与主人公对立的定位(敌人角色、难关角色、竞争者角色等)\n敌人角色,妨碍玩家达成游戏目的,从而使故事更加有趣的角色,敌人的描绘方法会影响到主人公给人的印象,因为两者是直接的比较对象。敌人角色强化主人公达成目的的意志,燃起玩家消灭敌人的热情。\n分为两类:
(1)恶人角色:定位单纯体现”绝对的恶“。
善恶的基准既要以现实世界里的普遍价值观作为基准,又要通过游戏“世界”里的价值观以及角色设定来补充和强化。外观:可怖的外表,可利用此设计反差。
(2)敌对角色:通过与主人公敌对的行为实现敌人角色的定位。
恶人角色原本就是恶人,所以会做出恶行,敌对角色则是因为做了恶行而变成了恶人。恶人本身就拥有敌人的性质,而敌对角色必须有常理中被认为是恶的行为或思想,才能看上去更像敌人。\n难关角色:作用是在故事中设置非打败不可的难关。中断通向目的的发展进程,玩家不打败他们就无法继续游戏。通过让难关角色在故事的各个关键部分出场,我们可以测试主人公的实力,或者在主人公击败难关角色后赐予主人公新的能力或物品,从而让故事进一步发展。这能让流水账一般的故事产生起伏。难关角色可在被打败之后转变为伙伴角色,或被抹去。\n…….\n#游戏开发 #游戏开发学习 #游戏编剧#小野的阅读记录
夜雨聆风
