乐于分享
好东西不私藏

妈呀!deepseeek太牛了!新手快码住

本文最后更新于2025-06-26,某些文章具有时效性,若有错误或已失效,请在下方留言或联系老夜

妈呀!deepseeek太牛了!新手快码住

妈呀!deepseeek太牛了!新手快码住

妈呀!deepseeek太牛了!新手快码住

妈呀!deepseeek太牛了!新手快码住

妈呀!deepseeek太牛了!新手快码住

妈呀!deepseeek太牛了!新手快码住

妈呀!deepseeek太牛了!新手快码住

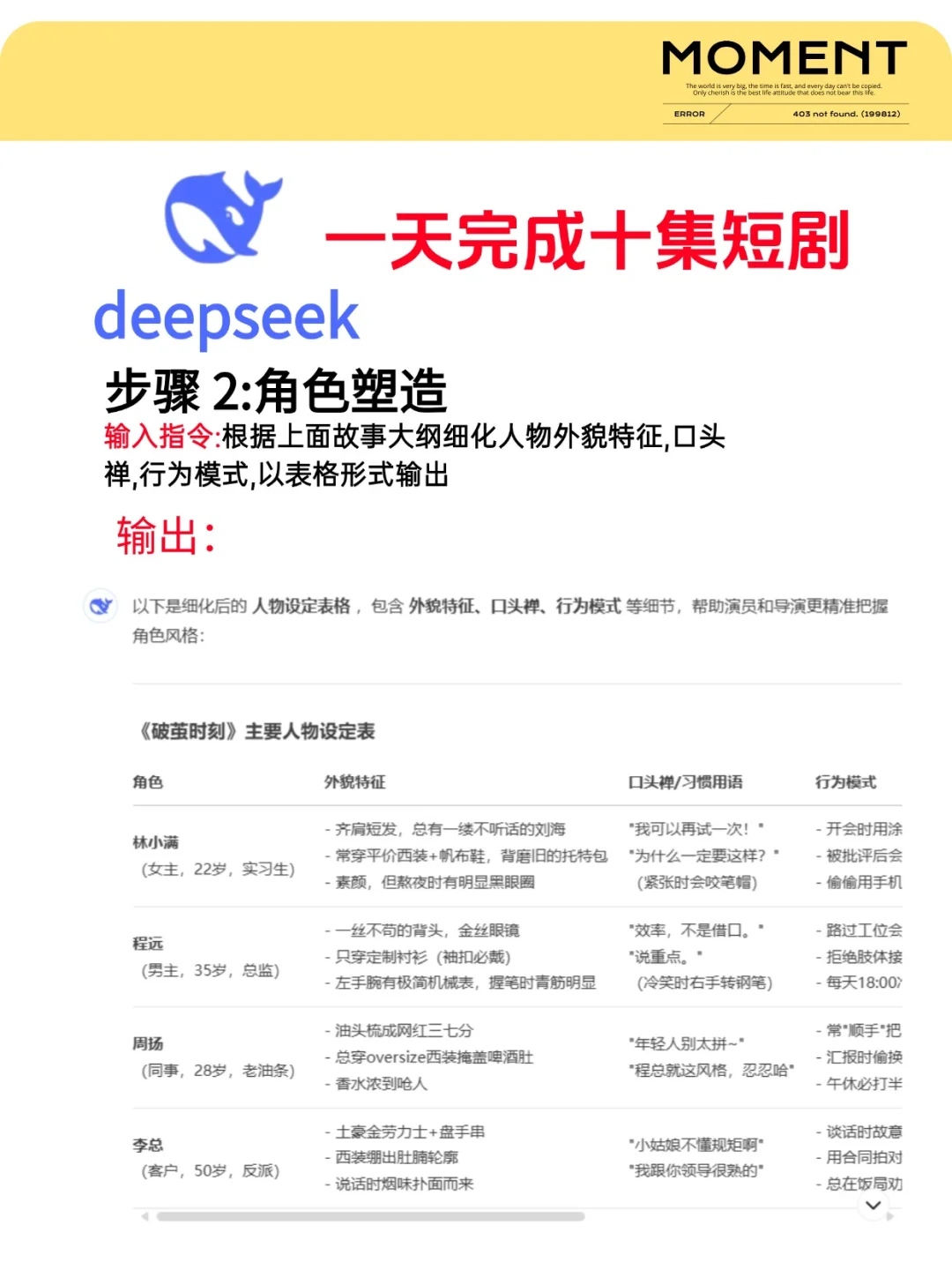
没有文采,不知道该怎么开始,一定要去学一下怎么使用AI。你可以像我一样用它写剧本,也可以用来写小说,写文案,写上业策划,重点是要学会怎么用AI。#ai工具 #AI工具 #效率神器 #简单快速上手 #ai写小说 #ai写剧本 #deepseek
本站文章均为手工撰写未经允许谢绝转载:夜雨聆风 » 妈呀!deepseeek太牛了!新手快码住
×
订阅图标按钮