管综266分的备考计划:用书推荐、老师推荐



✅管综数学
#管综199 #会计专硕 #mpacc #审计专硕 #mba #mpa #工商管理 #图书情报 #图书情报专硕 #公共管理考研 #旅游管理考研 #工程管理硕士 #mem #物流工程与管理 #工业工程与管理 #李焕逻辑 #李焕逻辑72技
#管综 #管理类联考 #199管理类联考 #管综数学 #管综逻辑 #管综写作 #考研 #小红书游学团 #考研人 #考研打卡
1⃣️张伟男:两个老师都可以作为打基础,朱曦老师讲的很细致,张伟男老师对于题目的把控很强。
2⃣️张伟男:中后期个人建议可以直接跟张伟男老师,尤其是去年考完之后,很多同学都推荐。而且老师的解题方法和视角更适合大部分同学去解真题。
✅管综逻辑
📌李焕:逻辑唯一真神,尤其是《逻辑72技》个人觉得很适合打基础。逻辑的整个学习过程可以只跟李焕老师一个人,完全足够了!讲课简单易懂是我觉得他最大的优势,真题讲的很透彻。而且超级有情绪价值!!一点都不枯燥。
✅管综写作
1⃣️王诚:高分选手必跟,不会以模版为主,而是教给你学习思路,但是对于速度慢、时间紧的同学来说可能比较吃力,所以大家可以根据自己的情况权衡利弊。
2⃣️老吕/林斌:可以作为补充,时间紧可以用这些作为素材和模版的语料,这两个老师也是蛮不错的。
✅英语二
1⃣️墨墨背单词app:个人觉得碎片化时间背单词最好的app,一定要配合手机或者平板的免打扰!
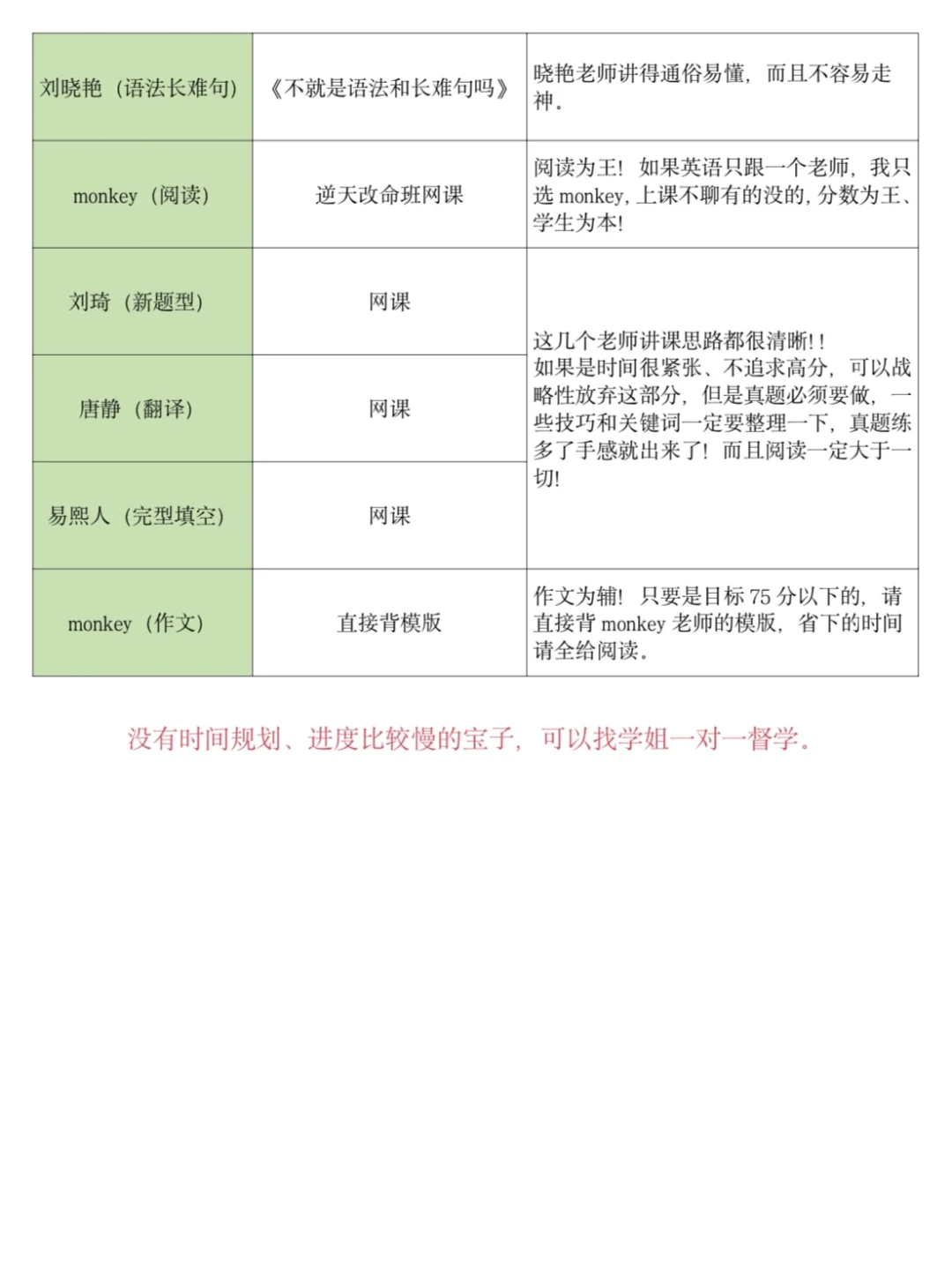
2⃣️刘晓艳:晓艳老师讲得通俗易懂,而且不容易走神。
3⃣️monkey:阅读为王!如果英语只跟一个老师,我只选monkey,上课不聊有的没的,分数为王、学生为本!
4⃣️小三门:如果是时间很紧张、不追求高分,可以战略性放弃这部分,但是真题必须要做,一些技巧和关键词一定要整理一下,真题练多了手感就出来了!而且阅读一定大于一切!
5⃣️作文:作文为辅!只要是目标75分以下的,请直接背monkey老师的模版,省下的时间请全给阅读。
#管综199 #会计专硕 #mpacc #审计专硕 #mba #mpa #工商管理 #图书情报 #图书情报专硕 #公共管理考研 #旅游管理考研 #工程管理硕士 #mem #物流工程与管理 #工业工程与管理 #李焕逻辑 #李焕逻辑72技
#管综 #管理类联考 #199管理类联考 #管综数学 #管综逻辑 #管综写作 #考研 #小红书游学团 #考研人 #考研打卡
夜雨聆风
