乐于分享
好东西不私藏

最新影石苍版本已经 4k 接口

本文最后更新于2025-07-06,某些文章具有时效性,若有错误或已失效,请在下方留言或联系老夜

最新影石苍版本已经 4k 接口

最新影石苍版本已经 4k 接口

最新影石苍版本已经 4k 接口

最新影石苍版本已经 4k 接口

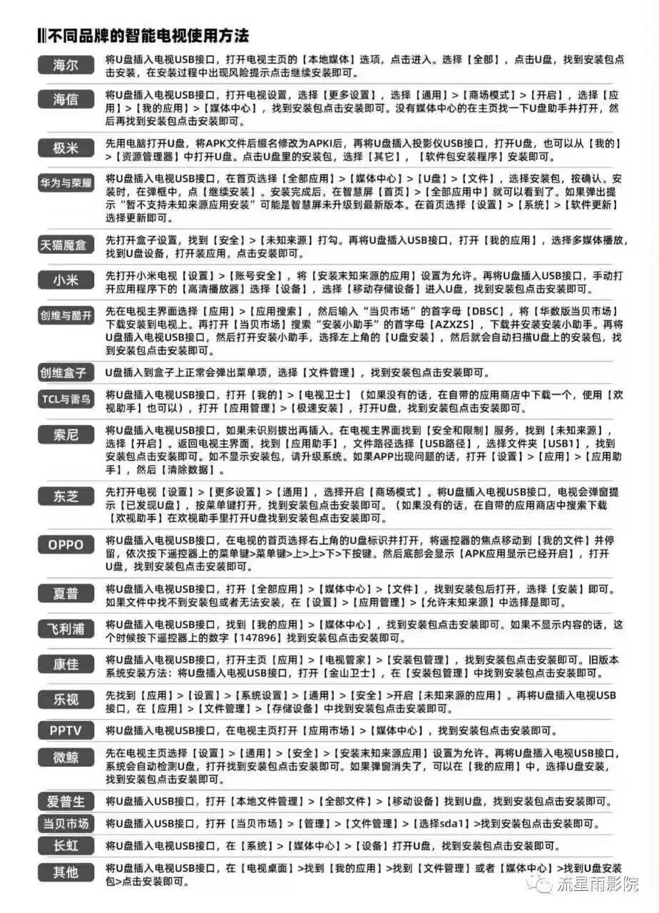
附上各个品牌电视安装方法\n接口 http://www.影视仓.com\n软件 http://Link3.cc/uuccc\n#影视仓最新配置 #tvbox最新接口 #影视仓 #tvbox最新接口源 #tvbox #tvbox源 #影视仓最新安装 #影视仓最新接口 #tvbox接囗 #tvbox内置
本站文章均为手工撰写未经允许谢绝转载:夜雨聆风 » 最新影石苍版本已经 4k 接口
×
订阅图标按钮