乐于分享
好东西不私藏

新手必备万能短视频脚本🔥下班就能直接拍

本文最后更新于2025-07-21,某些文章具有时效性,若有错误或已失效,请在下方留言或联系老夜

新手必备万能短视频脚本🔥下班就能直接拍

新手必备万能短视频脚本🔥下班就能直接拍

新手必备万能短视频脚本🔥下班就能直接拍

新手必备万能短视频脚本🔥下班就能直接拍

新手必备万能短视频脚本🔥下班就能直接拍

新手必备万能短视频脚本🔥下班就能直接拍

新手必备万能短视频脚本🔥下班就能直接拍

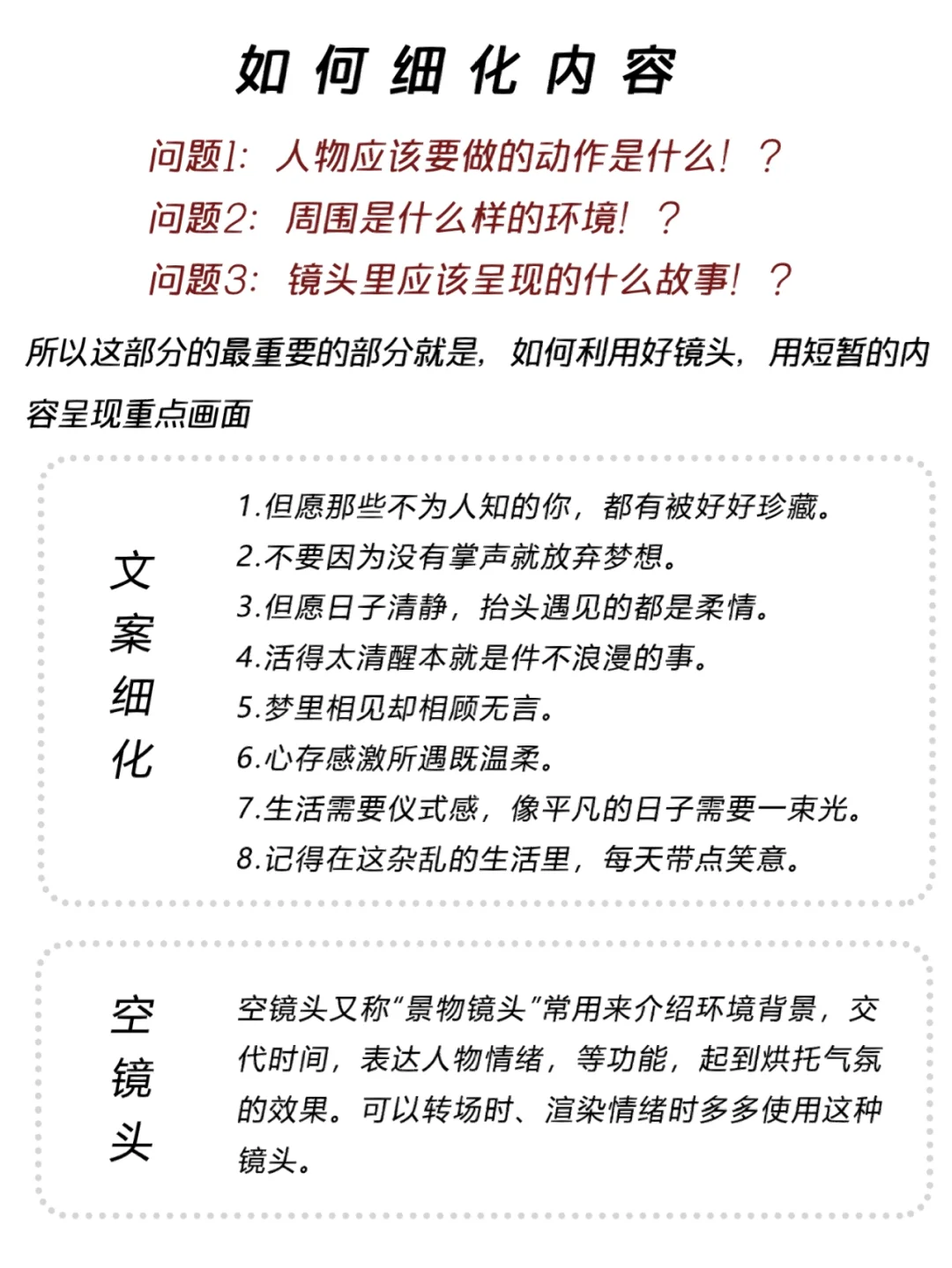
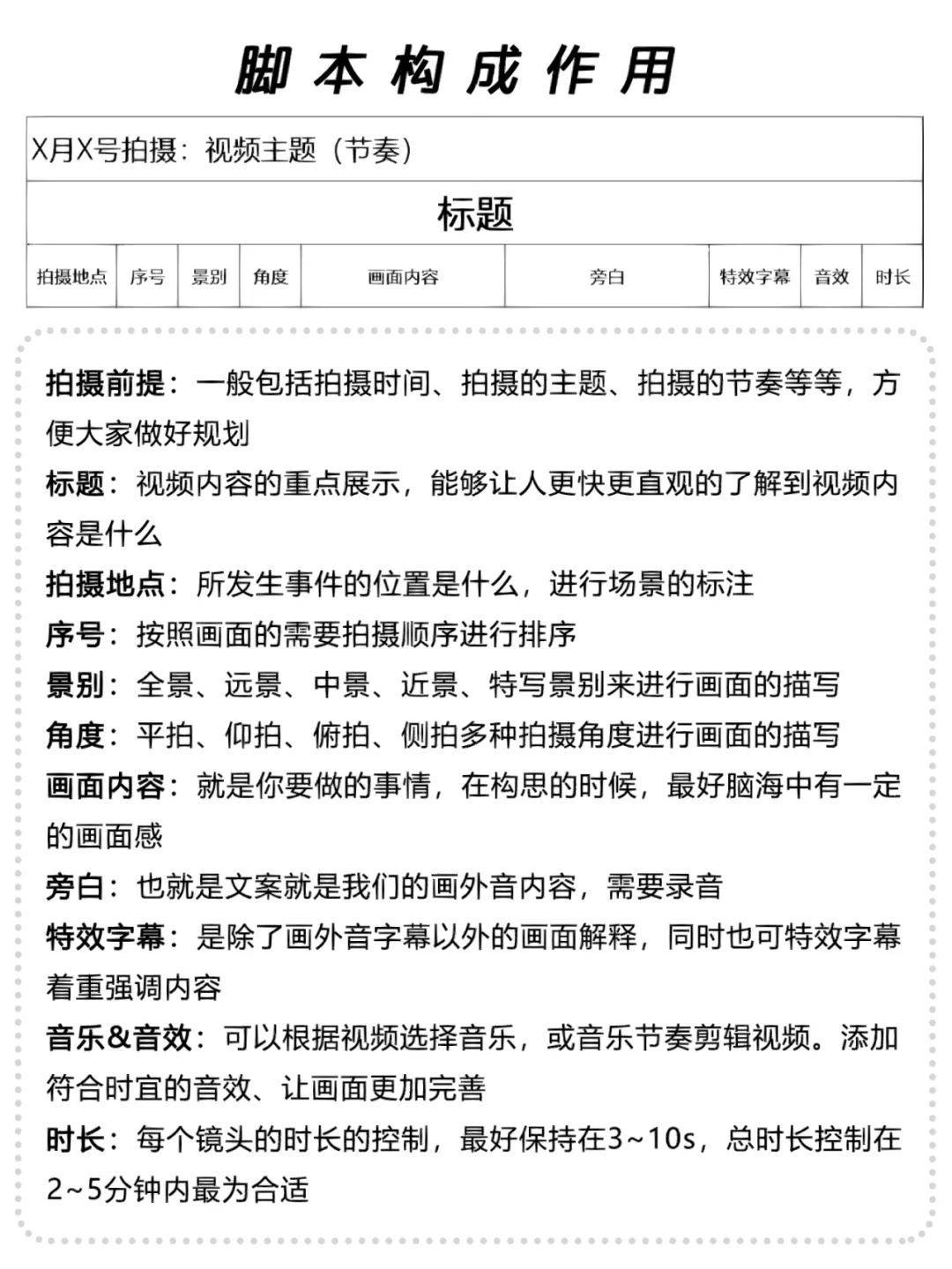
新手看过来!!走过路过,不要错过‼️‼️\n.\n脚本可以避免拍摄很多没用的素材,浪费时间,还会给后期带来过多的麻烦;有指导性,按计划拍摄,有条理性,不用时时刻刻都拍摄!\n.\n一般,设计脚本构成有啥\n1.拍摄时间;2.主题;3.标题;4.序号;5.景别;6.角度;7.画面内容;8.人物动作;9.时间;10.地点;11.旁白;12.音乐与音效;13.特效字幕;14.时长\n.\n#分镜头脚本 #Vlog脚本 #get一项新技能 #如何做博主 #vlog教程 #短视频脚本 #新手教程 #万能脚本#我的日常Vlog #vlog #新手博主怎么做
本站文章均为手工撰写未经允许谢绝转载:夜雨聆风 » 新手必备万能短视频脚本🔥下班就能直接拍
×
订阅图标按钮