乐于分享
好东西不私藏

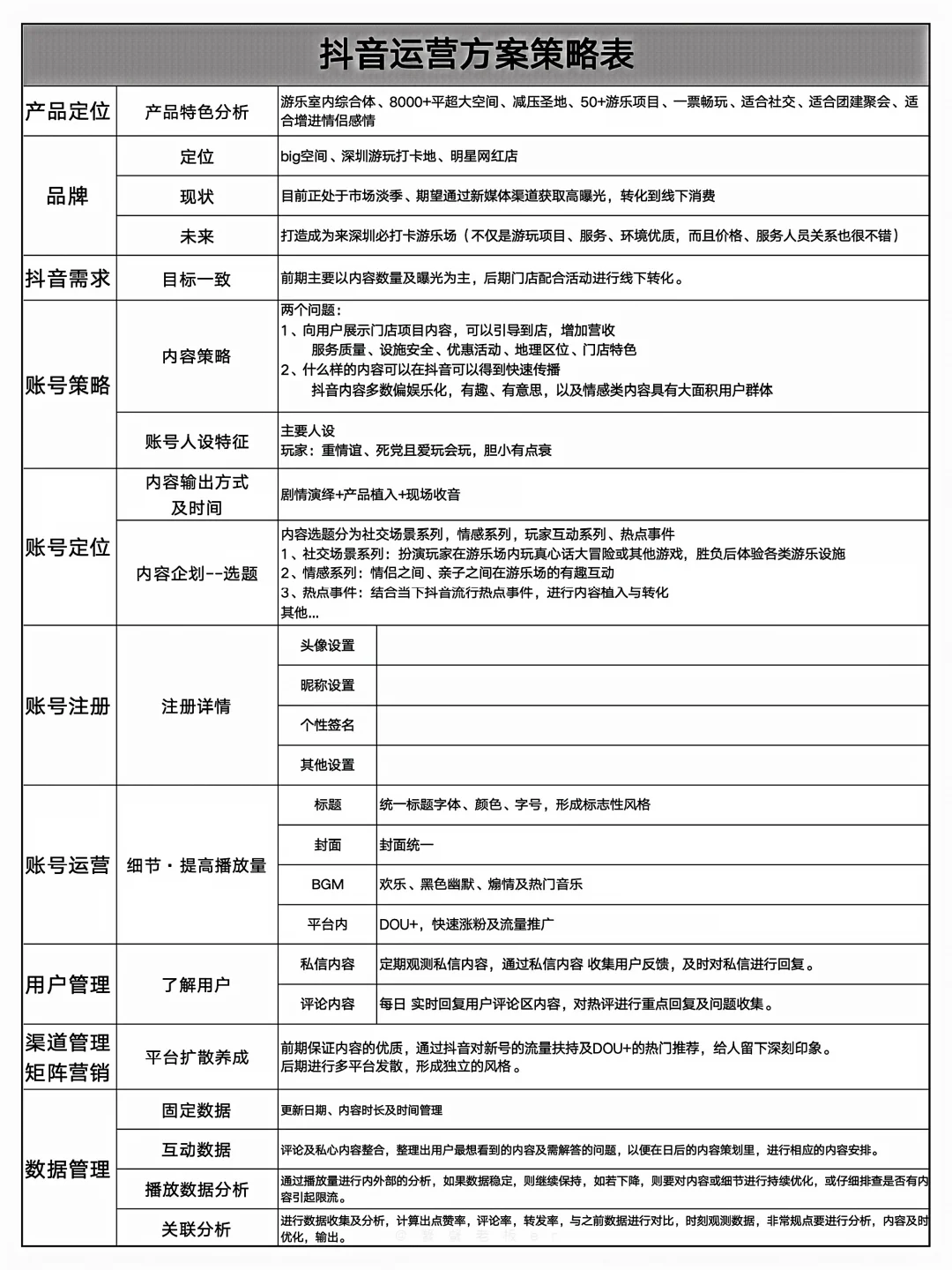
短视频策划方案发布流程SOP!新手起号必备

本文最后更新于2025-07-21,某些文章具有时效性,若有错误或已失效,请在下方留言或联系老夜

短视频策划方案发布流程SOP!新手起号必备

短视频策划方案发布流程SOP!新手起号必备

短视频策划方案发布流程SOP!新手起号必备

新媒体运营策划方案发布流程SOP#新媒体运营入门 #策划方案 #内容运营 #营销策划 #媒介投放 #文案策划 #用户运营 #短视频脚本 #职场干货 #策划
本站文章均为手工撰写未经允许谢绝转载:夜雨聆风 » 短视频策划方案发布流程SOP!新手起号必备
×
订阅图标按钮