Zotero7零基础教程 从安装到精通









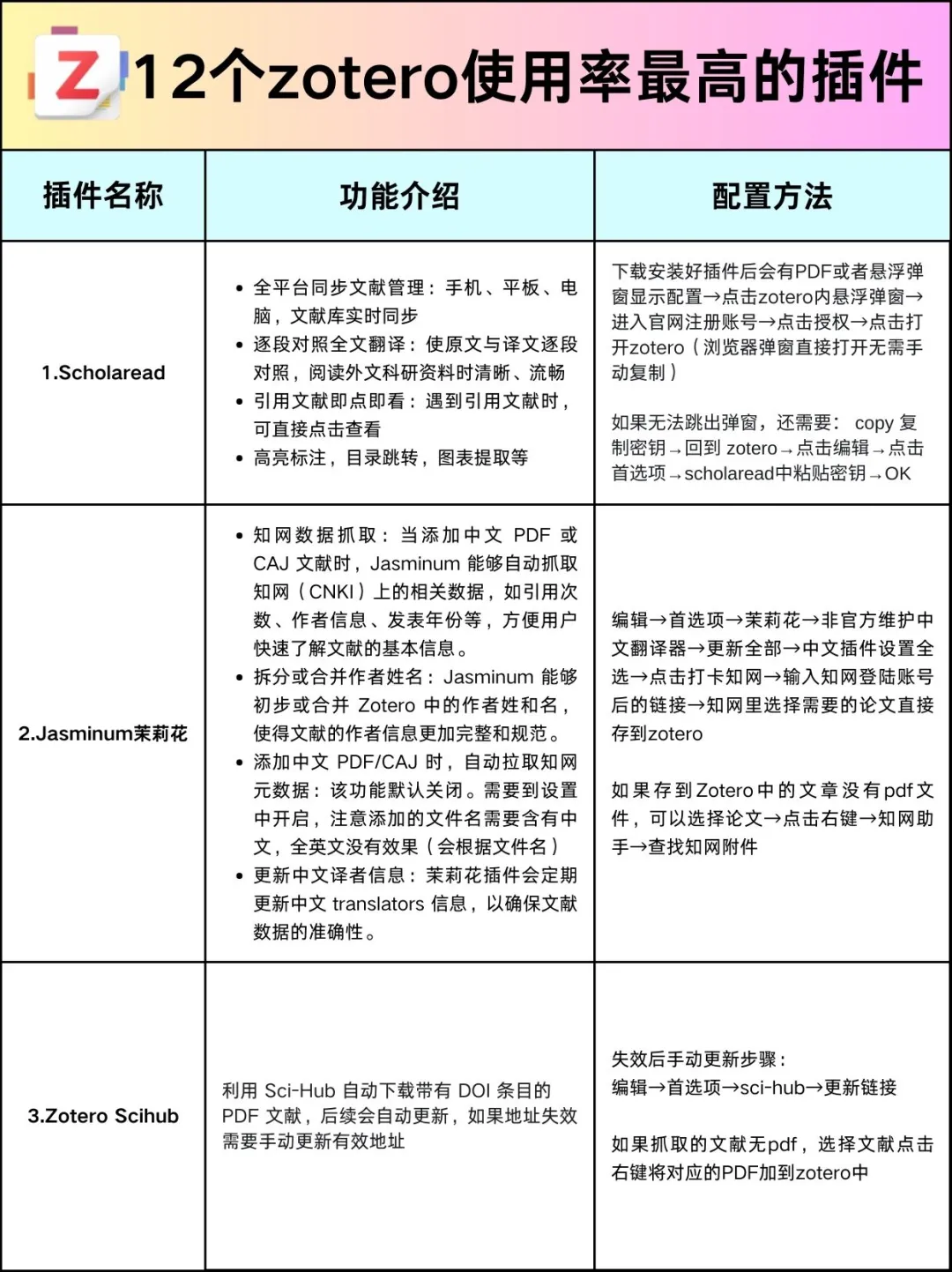
到底还有哪个研究生没用上zotero7啊!!!装了插件的zotero7界面真的不要太好看啊啊啊!\n.\n小书之前给大家分享过b站有个up主讲解的zotero7教程视频从软件、插件安装和应用都有讲到,不知道怎么下载安装的宝子可以去看看教程,原视频有些长,今天给大家搞一个省流版,带大家实操一下zotero7安装步骤,也整理了12个高频插件功能介绍和安装步骤,需要的宝子快快用起来吧!\n.\n🔸zotero7安装步骤\n①zotero7正式版下载地址可以直接进官.网下,不知道地址的宝子看p2\n②zotero7软件下载,见上图p3,下载完成之后直接打开安装就行,这一步就不再展示了\n③zotero connector 插件下载及安装步骤,见图p4\n🔸插件通用安装方法(文末附40个插件包):\n1.下载\”xpi\”结尾的插件\n2.打开zotero→找到“工具”→附加组件→齿轮图标→ Install Add-on From File→选择下载好的插件安装→install now→重启Zotero\n.\n🔸12个高频使用的zotero插件!\nJasminum茉莉花——中文文献资源抓取、管理\nScholaread——文献翻译手机阅读\nZotero Scihub——下载英文文献\nZotero Style ——标签分栏与阅读进度可视化管理\nReading list ——阅读状态管理\ngree frog——解决影响因子不显示问题\nZotero Bette Notes——强大的笔记功能,自动生成思维导图\nPDF Preview——选中条目时,预览PDF内容\nchartero——论文可视化管理\nzotcard——边阅读边记录卡片\nzotero-reference——一键抓取参考文献\nscite Plugin for zotero——一键判断论文是否靠谱\n.\n小书整理了40个zotero插件,有需要的宝子,自己拿👇🏻哈!\n#插件 #zotero #zotero插件 #文献阅读 #zotero7 #科研 #研究生
夜雨聆风
