乐于分享
好东西不私藏

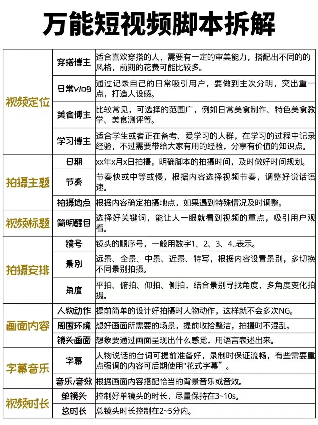
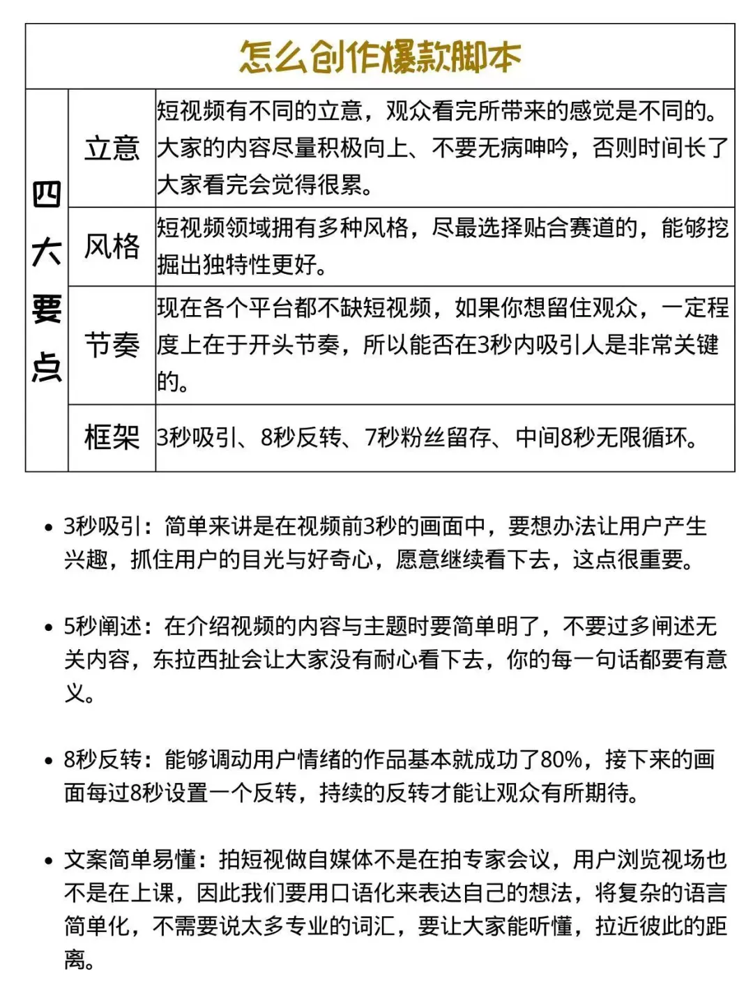
终于有人把vlog脚本讲清楚了!

本文最后更新于2025-07-30,某些文章具有时效性,若有错误或已失效,请在下方留言或联系老夜

终于有人把vlog脚本讲清楚了!

终于有人把vlog脚本讲清楚了!

终于有人把vlog脚本讲清楚了!

终于有人把vlog脚本讲清楚了!

终于有人把vlog脚本讲清楚了!

终于有人把vlog脚本讲清楚了!

终于有人把vlog脚本讲清楚了!

#vlog #短视频脚本 #分镜头脚本 #新手小白学剪辑\n内容授权@胃无限 @谨言慎行
本站文章均为手工撰写未经允许谢绝转载:夜雨聆风 » 终于有人把vlog脚本讲清楚了!
×
订阅图标按钮