科技行业分享 | AI+办公软件







AI办公软件定义
AI+办公软件以其智能化功能和数据驱动决策的能力,明显区别于传统办公软件,使办公任务更加智能化、自动化,提高工作效率并为用户带来更多价值。据NNG统计,2023年,AI+办公软件可以帮助商业专业人士每小时多编写59%的商业文档,帮助程序员多编写126%的项目和帮助咨询行业代理商多处理13.8%的客户询问问题。
AI+办公软件以其智能化功能和数据驱动决策的能力,明显区别于传统办公软件,使办公任务更加智能化、自动化,提高工作效率并为用户带来更多价值。据NNG统计,2023年,AI+办公软件可以帮助商业专业人士每小时多编写59%的商业文档,帮助程序员多编写126%的项目和帮助咨询行业代理商多处理13.8%的客户询问问题。
功能分类
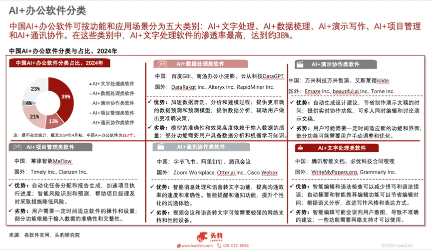
中国AI+办公软件可按功能和应用场景分为五大类别:AI+文字处理、AI+数据梳理、AI+演示写作、AI+项目管理和AI+通讯协作。在这些类别中,AI+文字处理软件的渗透率最高,达到约38%。
竞争格局
中国AI+办公软件市场呈现出多元化和高度竞争的格局,主要由三类企业构成:传统软件厂商、互联网巨头以及新兴的垂直办公软件厂商。目前中国AI+办公软件行业竞争格局呈多元化和高度竞争态势。
#不懂就问有问必答 #行业研究 #咨询 #大模型 #行业分析 #生成式AI #AIGC #洞见研报 #研究报告 #课题研究 #趋势
夜雨聆风
