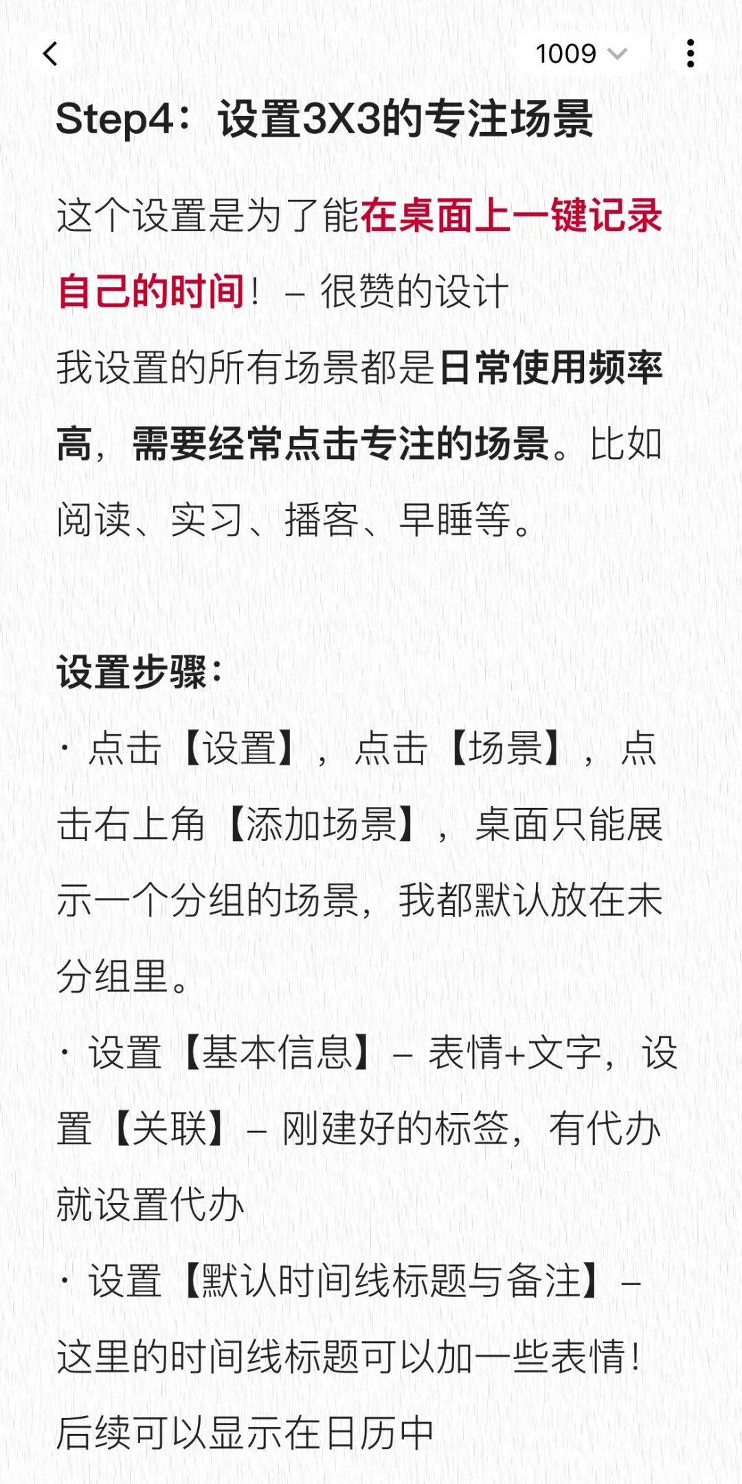
🍏时间管理app【3X3】使用指南












有呼必应,咱主打一个尽全力满足宝们的诉求,今天这篇贴子来教大家如何从0到1入手3×3这个时间管理APP。\n \n适用人群:想便捷记录自己的时间,统计时间花费,同时可还以同步苹果日历,以全局视角看自己的时间分布。\n \nStep1:首先弄清楚自己的需求\nStep2:在苹果日历上创建子日历\nStep3:设置3X3的标签体系\nStep4:设置3X3的专注场景\nStep5:同步日历,设置同步规则\nStep6:设置桌面小组件\n \n希望能帮到你们哦❤️\n \n#时间管理 #自我提升 #个人成长 #自我管理 #时间管理app #3×3时间管理\nstudyaccount #草莓的干货仓库#
夜雨聆风
