AI 可以写脚本,救命,这效果也太惊艳了!











🙋Hello小伙伴们~ 🌈是不是一刷短视频,就上瘾停不下来❗很多短视频看起来很有趣、劲爆,感觉自己也能拍,但是又不知道从何下手?
✅其实这些视频背后,都是有“短视频脚本”的。
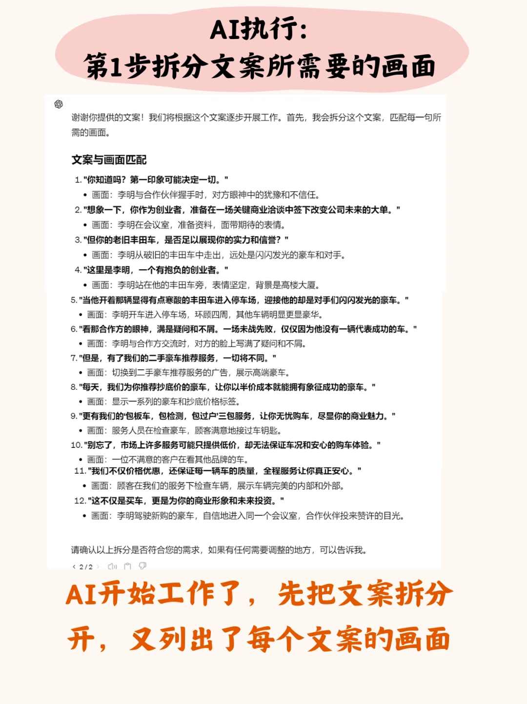
什么是脚本❗简单的说,脚本就是短视频的拍摄提纲、框架。它告诉我们视频里要发生什么,谁在说话,他们在哪里,做什么,以及看起来和听起来会是什么样子。一切参与视频拍摄、剪辑的人员📷,他们的一切行为和动作都是服从于脚本的❗
– 脚本非常重要!所以想拍视频,做短视频,在写脚本上可要花不少功夫。
但我最近发现了一个写脚本很牛的方法——用AI 写脚本。
– 只需输入提示词,就能立马生成脚本!专业又详细,不满意还能多次生成,上下文修改,比自己扣脑壳写好多啦~
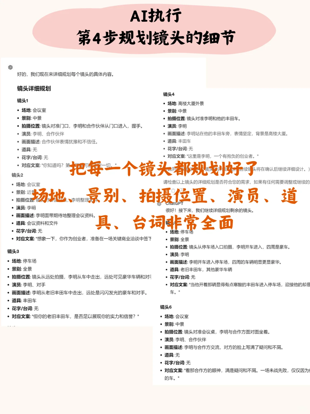
🎬画面内容、景别、拍摄机位、人物动作、甚至是台词,都详细写出来了,
💡把提示词给Ai就能用,新媒体人提效神器啊!
我是菜菜,多年互联网内容营销经验,专注赋能创业团队和个人ip用AI做内容营销,把产品或服务卖出去
#脚本 #分镜头脚本 #脚本写作#AI写脚本#AI #短视频 #新媒体 #AIGC #干货分享 #提示词
✅其实这些视频背后,都是有“短视频脚本”的。
什么是脚本❗简单的说,脚本就是短视频的拍摄提纲、框架。它告诉我们视频里要发生什么,谁在说话,他们在哪里,做什么,以及看起来和听起来会是什么样子。一切参与视频拍摄、剪辑的人员📷,他们的一切行为和动作都是服从于脚本的❗
– 脚本非常重要!所以想拍视频,做短视频,在写脚本上可要花不少功夫。
但我最近发现了一个写脚本很牛的方法——用AI 写脚本。
– 只需输入提示词,就能立马生成脚本!专业又详细,不满意还能多次生成,上下文修改,比自己扣脑壳写好多啦~
🎬画面内容、景别、拍摄机位、人物动作、甚至是台词,都详细写出来了,
💡把提示词给Ai就能用,新媒体人提效神器啊!
我是菜菜,多年互联网内容营销经验,专注赋能创业团队和个人ip用AI做内容营销,把产品或服务卖出去
#脚本 #分镜头脚本 #脚本写作#AI写脚本#AI #短视频 #新媒体 #AIGC #干货分享 #提示词
夜雨聆风
