夜雨聆风
乐于分享
好东西不私藏
首页
教程
玩机教程
网站开发
WordPress
源码
模板主题
网站源码
插件脚本
软件
手机应用
电脑应用
iOS专区
TV盒子
车机软件
办公开发
游戏
好片推荐
活动资讯
最新活动
科技资讯
其他资源
实用趣站
零散资源
谈天说地
关于我们
进制转换
毒鸡汤
画图板
代码运行
在线排版
今天吃啥
随机密码
在线Markdown
关注本站
微信
当前位置:
夜雨聆风
>
技术教程
>
软件教程
>
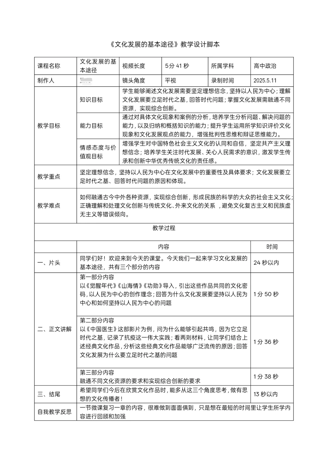
微课教学设计
微课教学设计
当前时间: 2026-01-11 11:31:07
分类:
软件教程
评论(0)
本文最后更新于
2025-08-13
,某些文章具有时效性,若有错误或已失效,请在下方
留言
或联系
老夜
。
微课教学设计
#微课脚本
本站文章均为手工撰写未经允许谢绝转载:
夜雨聆风
»
微课教学设计
wang
上一篇
前端人必看!一个组件 让网页瞬间赛博朋克
下一篇
使用 Cursor 开发 Chrome 插件的简单介绍
猜你喜欢
   
  
【含文档+PPT+源码】基于SpringBoot+Vue的网上书店管理系统的设计与实现
   
  
【含文档+PPT+源码】基于SpringBoot+Vue的“传承之韵”非物质文化遗产网站的设计与实现
   
  
8万起落地,可源码交付,低空无人机AI巡查平台解决方案
   
  
通达信【一线定乾坤】指标源码详解免费分享
   
  
对股票软件里的资讯要理性分析和应用
   
  
证书P12改密码单页源码HTML源码
   
  
onenav导航源码一为主题wordpres主题工具箱主题模板网站源码搭建
   
  
难得一见,国内这类优秀软件都收费了
×
随机推荐:《「最」好用的AI工具deepseek安卓版上线了!》
「最」好用的AI工具deepseek安卓版上线了!
已关闭评论
)
随机推荐:《推荐一部你很喜欢的电影top.1》
推荐一部你很喜欢的电影top.1
已关闭评论
)
随机推荐:《零基础学习软件测试,这样才不被骗!》
零基础学习软件测试,这样才不被骗!
已关闭评论
)
随机推荐:《免费追剧app 支持电视联播 弹幕》
免费追剧app 支持电视联播 弹幕
已关闭评论
)
随机推荐:《牛呀!免费看漫画小说追番神器无广告!》
牛呀!免费看漫画小说追番神器无广告!
已关闭评论
)