乐于分享
好东西不私藏

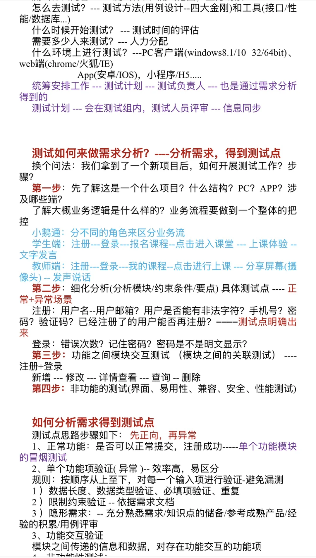
软件测试人员一定要会的用例设计思路

本文最后更新于2025-08-15,某些文章具有时效性,若有错误或已失效,请在下方留言或联系老夜

软件测试人员一定要会的用例设计思路

软件测试人员一定要会的用例设计思路

软件测试人员一定要会的用例设计思路

软件测试人员一定要会的用例设计思路

软件测试人员一定要会的用例设计思路

软件测试人员一定要会的用例设计思路

软件测试人员一定要会的用例设计思路

软件测试人员一定要会的用例设计思路

职场新人对测试用例的困惑无非有以下几点\n1、什么是测试用例,为什么要写测试用例?\n2、不知道怎么写,写了也不知道写的是否完整。\n测试用例是对一项特定的软件产品进行测试任务的描述,体现测试方案、方法、技术和策略。其内容包括测试目标、测试环境、输入数据、测试步骤、预期结果、测试脚本等,最终形成文档。简单地认为,测试用例是为某个特殊目标而编制的一组测试输入、执行条件以及预期结果,用于核实是否满足某个特定软件需求。#软件设计与开发 #大数据转行 #软件测试 #柠檬班软件测试 #测试用例 #设计思路和理念 #转行软件测试 #车载测试工程师 #MBTI测试 #软件测试面试题
本站文章均为手工撰写未经允许谢绝转载:夜雨聆风 » 软件测试人员一定要会的用例设计思路
×
订阅图标按钮