夜雨聆风
乐于分享
好东西不私藏
首页
教程
玩机教程
网站开发
WordPress
源码
模板主题
网站源码
插件脚本
软件
手机应用
电脑应用
iOS专区
TV盒子
车机软件
办公开发
游戏
好片推荐
活动资讯
最新活动
科技资讯
其他资源
实用趣站
零散资源
谈天说地
关于我们
进制转换
毒鸡汤
画图板
代码运行
在线排版
今天吃啥
随机密码
在线Markdown
关注本站
微信
当前位置:
夜雨聆风
>
技术教程
>
软件教程
>
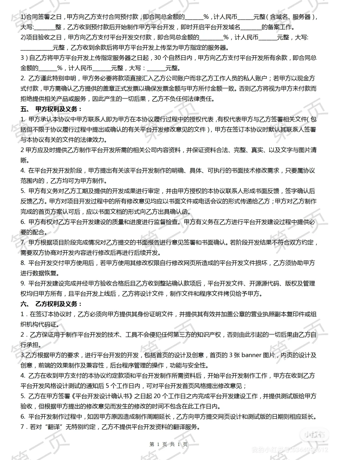
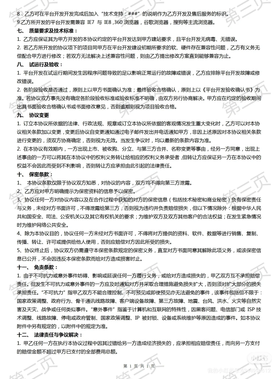
网络平台开发服务合同
网络平台开发服务合同
当前时间: 2026-01-10 06:10:32
分类:
软件教程
评论(0)
本文最后更新于
2025-08-18
,某些文章具有时效性,若有错误或已失效,请在下方
留言
或联系
老夜
。
网络平台开发服务合同
#法律咨詢
#软件开发
本站文章均为手工撰写未经允许谢绝转载:
夜雨聆风
»
网络平台开发服务合同
wang
上一篇
一局玩出三种感觉!解限机这个玩法太逆天了!
下一篇
感谢小红书,电影票自由这不就拿捏了!
猜你喜欢
   
  
房屋出租出售预约系统源码:支持小程序,公众号,app,一站式解决你的所有住房需求
   
  
B站热榜视频,炒股源码来了!
   
  
中科源码牵头完成园区首测:无人机配送创新场景落地
   
  
安利一款广场舞爱好者必备APP:糖豆广场舞,在家也能跟名师学跳舞!
   
  
华为内推 app 有哪些:猫蹲内推首选推荐
   
  
2026社交新风口!贵圈APP来袭,十代收益引爆人脉变现狂潮
   
  
2026券商App竞争锁定三大维度:拼AI、拼精细化、拼服务深度
   
  
一文读懂 UniApp:为什么它成了跨端开发的 “香饽饽”?
×
随机推荐:《错过拍大腿!8个相见恨晚的冷门软件》
错过拍大腿!8个相见恨晚的冷门软件
已关闭评论
)
随机推荐:《🆘免费听书的软件 喜马拉雅极速版》
🆘免费听书的软件 喜马拉雅极速版
已关闭评论
)
随机推荐:《233乐园里的游戏超多!(浏览器里下载)》
233乐园里的游戏超多!(浏览器里下载)
已关闭评论
)
随机推荐:《关于凪外传电影》
关于凪外传电影
已关闭评论
)
随机推荐:《Notion Boost帮你打造专属自定义功能》
Notion Boost帮你打造专属自定义功能
已关闭评论
)