夜雨聆风
乐于分享
好东西不私藏
首页
教程
玩机教程
网站开发
WordPress
源码
模板主题
网站源码
插件脚本
软件
手机应用
电脑应用
iOS专区
TV盒子
车机软件
办公开发
游戏
好片推荐
活动资讯
最新活动
科技资讯
其他资源
实用趣站
零散资源
谈天说地
关于我们
进制转换
毒鸡汤
画图板
代码运行
在线排版
今天吃啥
随机密码
在线Markdown
关注本站
微信
当前位置:
夜雨聆风
>
技术教程
>
软件教程
>
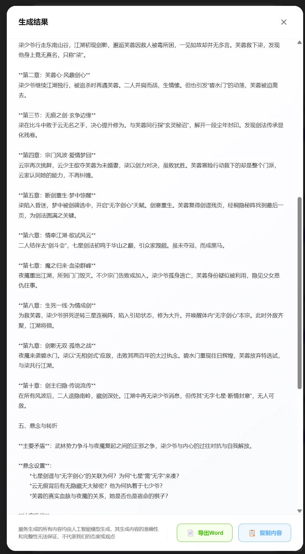
ai 写小说网站源码,包部署,安装,500 块
ai 写小说网站源码,包部署,安装,500 块
当前时间: 2026-01-08 15:29:22
分类:
软件教程
评论(0)
本文最后更新于
2025-08-28
,某些文章具有时效性,若有错误或已失效,请在下方
留言
或联系
老夜
。
ai 写小说网站源码,包部署,安装,500 块
#ai小说
本站文章均为手工撰写未经允许谢绝转载:
夜雨聆风
»
ai 写小说网站源码,包部署,安装,500 块
wang
上一篇
🔥AE2025安装包及安装教程,永久🆓使用!
下一篇
客户获取软件简介:它是什么?
猜你喜欢
   
  
非公知|商业秘密||3 个致命误区!软件源代码想算商业秘密?踩中一个维权就白瞎!
   
  
AE+PR AI人脸自动磨皮美颜插件-FacePro V1.0.0 Win
   
  
短剧狂赚500亿!这8部高质量神作,部部上头又下饭!
   
  
插件整线
   
  
澧县招聘:焊锡工、插件工、粘箱机长、印刷模切机长、送餐员、理袋工、资深经理、经理助理、直播助理、美容师、导购、注塑工、压铸班长
   
  
免费网页翻译插件——沉浸式翻译
   
  
PS全套插件2025一键安装合集,WIN版本!
   
  
【Blender插件】创建高级材质的自定义节点
×
随机推荐:《这个APP,太好用了吧!》
这个APP,太好用了吧!
已关闭评论
)
随机推荐:《🌟饮食减肥好帮手,APP推荐大盘点!》
🌟饮食减肥好帮手,APP推荐大盘点!
已关闭评论
)
随机推荐:《代码跑的时候我应该干什么》
代码跑的时候我应该干什么
已关闭评论
)
随机推荐:《结婚半年才想起来之前下的社交软件还没注销》
结婚半年才想起来之前下的社交软件还没注销
已关闭评论
)
随机推荐:《5款好用的电脑软件》
5款好用的电脑软件
已关闭评论
)