乐于分享
好东西不私藏

AData : 开源A股量化交易数据库

本文最后更新于2025-08-29,某些文章具有时效性,若有错误或已失效,请在下方留言或联系老夜

AData : 开源A股量化交易数据库

AData : 开源A股量化交易数据库

AData : 开源A股量化交易数据库

AData : 开源A股量化交易数据库

AData : 开源A股量化交易数据库

AData : 开源A股量化交易数据库

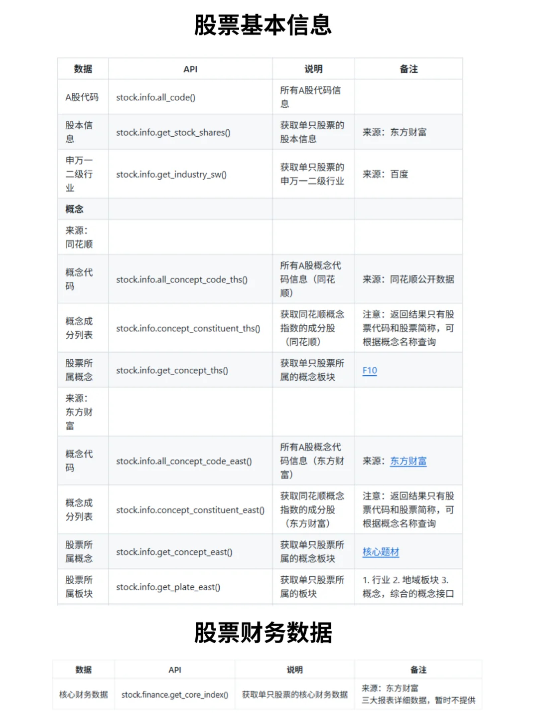
介绍:免费开源的A股量化交易数据库\n数据源:同花顺、百度股市通、东方财富、腾讯理财、新浪财经\n数据类型:股票基本信息、行情信息、财务信息、基金ETF数据、债券信息、舆情信息\n项目特点:多数据源融合,动态设置代理,保障数据高可用性\n#量化 #股票  #金融  #A股  #理财  #美股  #AI人工智能  #互联网  #程序员  #deepseek
本站文章均为手工撰写未经允许谢绝转载:夜雨聆风 » AData : 开源A股量化交易数据库
×
订阅图标按钮