乐于分享
好东西不私藏

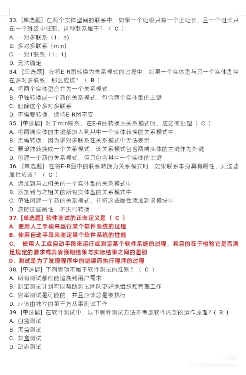
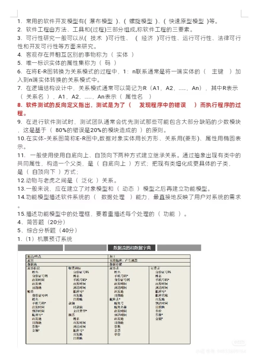
软件工程经典试题,看完期末直接 90+++

本文最后更新于2025-09-07,某些文章具有时效性,若有错误或已失效,请在下方留言或联系老夜

软件工程经典试题,看完期末直接 90+++

软件工程经典试题,看完期末直接 90+++

软件工程经典试题,看完期末直接 90+++

软件工程经典试题,看完期末直接 90+++

软件工程经典试题,看完期末直接 90+++

软件工程经典试题,看完期末直接 90+++

软件工程经典试题,看完期末直接 90+++

软件工程经典试题,看完期末直接 90+++

软件工程经典试题,看完期末直接 90+++

软件工程经典试题,看完期末直接 90+++

#计算机科学与技术 #考试题库 #软件工程 #软件工程师 #软件工程考研 #软件工程导论试题
本站文章均为手工撰写未经允许谢绝转载:夜雨聆风 » 软件工程经典试题,看完期末直接 90+++
×
订阅图标按钮