🔥Healthcare咨询9大细分领域











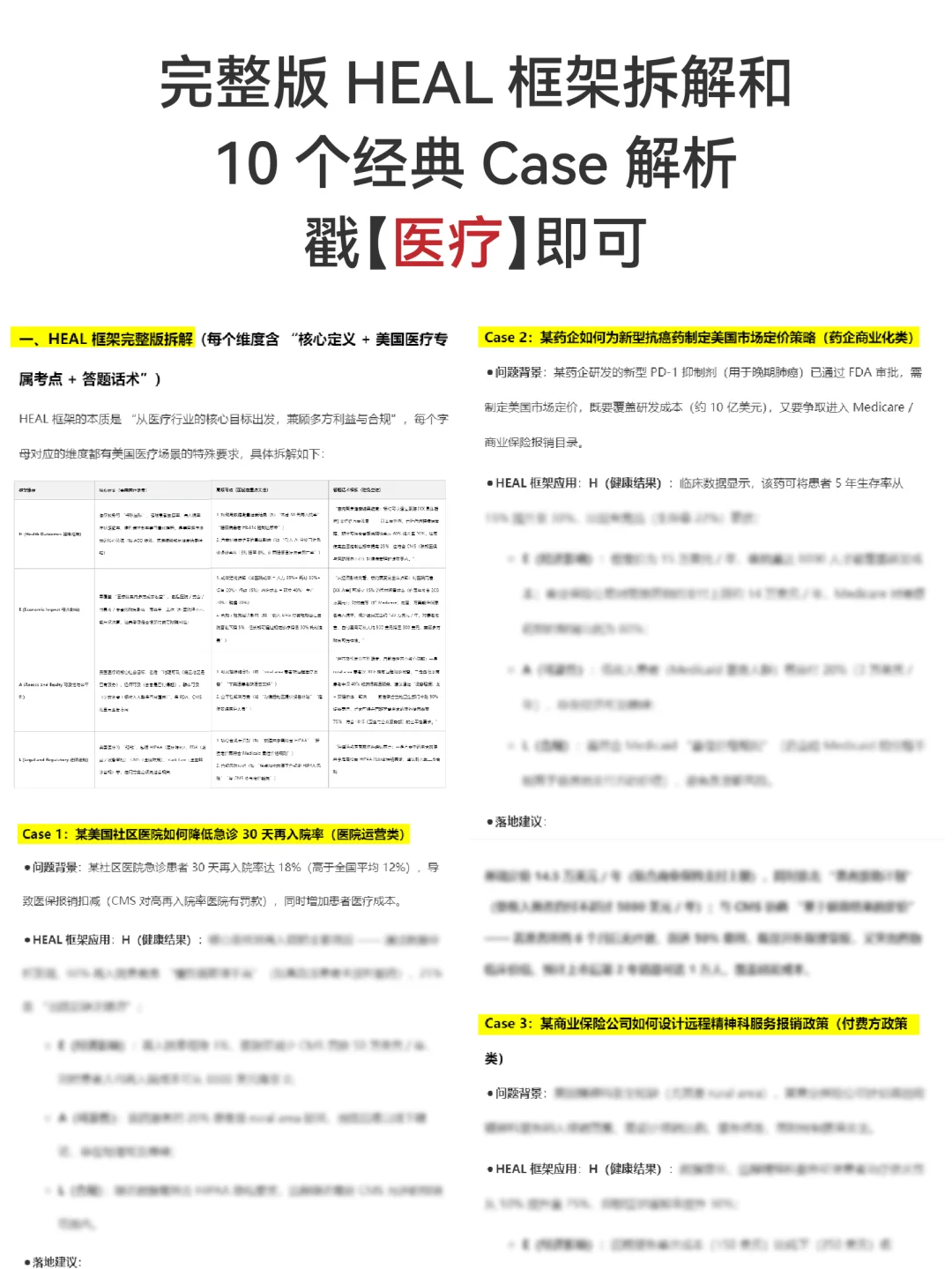
想进Healthcare 咨询却不知道选哪个赛道?其实这个行业能拆成9 个超细分领域,每个领域都有对应的头部公司,今天帮大家把“赛道 + 公司” 一一讲清楚,不管是选方向还是投简历都能用。\n做美国医疗咨询 Case,最容易踩的坑就是套用普通商业Case 逻辑—— 忽略了美国医疗体系 “多方博弈” 的核心属性。推荐用「HEAL 框架」拆解问题,能覆盖 90%以上的美国医疗 Case,每个维度都要结合美国医疗特性展开:\nH (Health Outcomes,健康结果):这是医疗Case的“核心目标”,不能只谈商业效益。比如分析 “某药企新药定价”,要先看新药的临床价值 —— 相比现有药物,是否能降低患者再入院率、提升 5 年生存率?这些健康结果数据是后续定价和医保谈判的基础;\nE (Economic Impact,经济影响):要算清 “多方成本收益”,而非单看某一方。比如 “医院成本削减” Case,不能只砍耗材预算,还要考虑 “削减后是否会导致手术并发症增加,反而提升后续治疗成本”,同时要兼顾付费方;\nA (Access and Equity,可及性和公平性):这是美国医疗的重点考核维度,尤其涉及偏远地区、少数族裔群体。比如 “远程医疗推广” Case,要分析 “ rural area(偏远地区)患者是否有稳定网络和设备”“非英语患者是否有语言支持服务”,否则方案会陷入 “只覆盖城市患者” 的不公平困境;\nL (Legal and Regulatory,法律法规):美国医疗合规红线极多,必须优先考虑。比如 “医疗数据平台搭建” Case,要先确认是否符合 HIPAA(医疗隐私法案)对数据存储、传输的要求,以及 FDA 对医疗软件的审批标准,忽略合规会直接导致Case 方案无效。\n还要针对性练习4类美国医疗高频Case,掌握行业专属解题要点:\n医院成本削减:重点从revenue cycle optimization和operational efficiency入手。\n药企定价策略:核心是平衡clinical value、payer willingness、competitive landscape\n远程医疗实施:先分析service line,再评估技术基础设施(如远程问诊平台是否稳定)”和 provider readiness\nACO绩效改善:ACO是美国医保改革的重点,Case 要聚焦care coordination、population health、data analytics,提升整体医疗质量同时降低医保支出。\n \n#美国医疗咨询 #Case准备攻略 #医药咨询#留学生就业#MBB#wstcareer#wallstreettequila#wst求职#WST#求职机构
夜雨聆风
